Sistema anti-blackout per Arduino
Moderatori:
carloc,
g.schgor,
BrunoValente,
IsidoroKZ
39 messaggi
• Pagina 4 di 4 • 1, 2, 3, 4
0
voti
Che poi quel diodo secondo me non crea problemi Il regolatore regola corrente e alzerà la sua tensione fino a che è nelle sue possibilità per mantenere la circolazione della corrente imposta
-

luxinterior
4.311 3 4 9 - Master EY

- Messaggi: 2690
- Iscritto il: 6 gen 2016, 17:48
0
voti
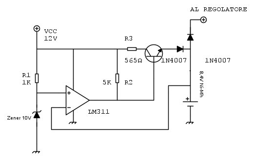
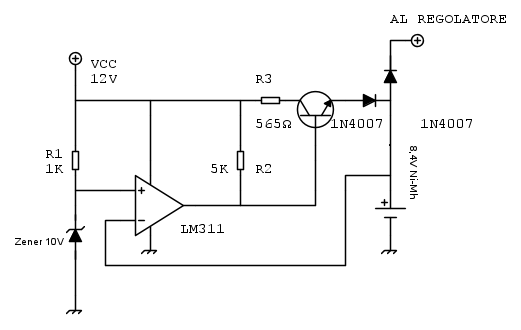
Quel circuito è... un altro dei tanti assurdi partoriti dalla rete.
Il regolatore funziona come regolatore di tensione, non di corrente, attorno ai 9,5 V. Il diodo riduce la tensione sotto i 9 V.
Il transistor non entra mai in conduzione. Non serve un ingegnere per vederlo. Per avere 0, 6 V sulla base devono passare 20 mA nella resistenza da 30 ohm. La corrente può venire solo dalla resistenza da 1800 ohm che con 20 mA darebbe una caduta di 36 V... che non ci sono.
Un circuito in sintonia con la scheda che deve alimentare.
Il regolatore funziona come regolatore di tensione, non di corrente, attorno ai 9,5 V. Il diodo riduce la tensione sotto i 9 V.
Il transistor non entra mai in conduzione. Non serve un ingegnere per vederlo. Per avere 0, 6 V sulla base devono passare 20 mA nella resistenza da 30 ohm. La corrente può venire solo dalla resistenza da 1800 ohm che con 20 mA darebbe una caduta di 36 V... che non ci sono.
Un circuito in sintonia con la scheda che deve alimentare.
0
voti
Evviva! Finalmente qualcuno l'ha detto.
Sembra un errore di copiatura di uno schema che si vede talvolta in giro il cui la resistenza da 30 Ω e` uno shunt per la misura della corrente e permette di avere in uscita una tensione costante ma con corrente massima limitata (si fa per dire perche' dipende anche dalla VBE di un transistore).
Quasi quasi sposterei nella sezione "Arduino".
Sembra un errore di copiatura di uno schema che si vede talvolta in giro il cui la resistenza da 30 Ω e` uno shunt per la misura della corrente e permette di avere in uscita una tensione costante ma con corrente massima limitata (si fa per dire perche' dipende anche dalla VBE di un transistore).
Quasi quasi sposterei nella sezione "Arduino".
Per usare proficuamente un simulatore, bisogna sapere molta più elettronica di lui
Plug it in - it works better!
Il 555 sta all'elettronica come Arduino all'informatica! (entrambi loro malgrado)
Se volete risposte rispondete a tutte le mie domande
Plug it in - it works better!
Il 555 sta all'elettronica come Arduino all'informatica! (entrambi loro malgrado)
Se volete risposte rispondete a tutte le mie domande
0
voti
Lo schema è presente nel datasheet del regolatore , quindi ovviamente in rete ce ne saranno milioni .
Quindi , il consiglio qual è , abbandonare questo schema di ricarica?
Nel caso come posso modificarlo?
Quindi , il consiglio qual è , abbandonare questo schema di ricarica?
Nel caso come posso modificarlo?
-

ElectroTech
16 4 - New entry

- Messaggi: 82
- Iscritto il: 8 nov 2016, 14:46
0
voti
No.
Nel datasheet c'è lo schema corretto, che funziona con i suoi limiti.
In rete si trova quello 'arduinizzato', non funzionante, che è quello riportato qui.
Quando si copia uno schema, bisogna capire cosa si sta disegnando, altrimenti si commettono errori che poi non si è in grado di riconoscere. E' come se si volesse copiare una pagina scritta in arabo o in cinese. Se non si conosce la lingua, è praticamente impossibile trascriverla correttamente.
Nel datasheet c'è lo schema corretto, che funziona con i suoi limiti.
In rete si trova quello 'arduinizzato', non funzionante, che è quello riportato qui.
Quando si copia uno schema, bisogna capire cosa si sta disegnando, altrimenti si commettono errori che poi non si è in grado di riconoscere. E' come se si volesse copiare una pagina scritta in arabo o in cinese. Se non si conosce la lingua, è praticamente impossibile trascriverla correttamente.
1
voti
modifiche sono possibili ma, che sia per quello o per un altro, disegnalo con FidoCadJ, quindi, leggi qui, per cortesia.ElectroTech ha scritto:(...) Nel caso come posso modificarlo?
Inoltre, non ci si deve appoggiare a siti esterni per la proposta delle immagini.
Saluti
W - U.H.F.
-

WALTERmwp
30,2k 4 8 13 - G.Master EY

- Messaggi: 8989
- Iscritto il: 17 lug 2010, 18:42
- Località: le 4 del mattino
0
voti
Questo schema potrebbe funzionare?
Limita la corrente e superata la soglia impostata sul terminale non invertente , fa smettere di condurre il transistor...
Limita la corrente e superata la soglia impostata sul terminale non invertente , fa smettere di condurre il transistor...
-

ElectroTech
16 4 - New entry

- Messaggi: 82
- Iscritto il: 8 nov 2016, 14:46
0
voti
Forse sbaglio, ma non vedo proprio come potrebbe regolare la corrente. Quello schema, in linea teorica, porta 10v sulla batteria senza alcun tipo di regolazione. Però ho già sbagliato in precedenza quindi prendi fon le pinze quello che dico!
0
voti
Ciao ragazzi :) , ho trovato in commercio questa scheda.
https://www.sunrom.com/img/p/1448/1448_800.jpg
Vorrei sapere se potrebbe far al caso mio.
Quando la batteria risulterà carica il circuito dovrà tenere in standby la batteria , ma poter erogare corrente al carico.
La mia idea era di collegare direttamente le uscite OUT+ OUT - a un convertitore DC-DC step-up e con esso alimentare la board standalone , secondo voi è possibile farlo?
Lo schema della board di ricarica è questo https://www.sunrom.com/media/content/1203/DW01A.gif
https://www.sunrom.com/img/p/1448/1448_800.jpg
Vorrei sapere se potrebbe far al caso mio.
Quando la batteria risulterà carica il circuito dovrà tenere in standby la batteria , ma poter erogare corrente al carico.
La mia idea era di collegare direttamente le uscite OUT+ OUT - a un convertitore DC-DC step-up e con esso alimentare la board standalone , secondo voi è possibile farlo?
Lo schema della board di ricarica è questo https://www.sunrom.com/media/content/1203/DW01A.gif
-

ElectroTech
16 4 - New entry

- Messaggi: 82
- Iscritto il: 8 nov 2016, 14:46
39 messaggi
• Pagina 4 di 4 • 1, 2, 3, 4
Chi c’è in linea
Visitano il forum: Nessuno e 154 ospiti

Elettrotecnica e non solo (admin)
Un gatto tra gli elettroni (IsidoroKZ)
Esperienza e simulazioni (g.schgor)
Moleskine di un idraulico (RenzoDF)
Il Blog di ElectroYou (webmaster)
Idee microcontrollate (TardoFreak)
PICcoli grandi PICMicro (Paolino)
Il blog elettrico di carloc (carloc)
DirtEYblooog (dirtydeeds)
Di tutto... un po' (jordan20)
AK47 (lillo)
Esperienze elettroniche (marco438)
Telecomunicazioni musicali (clavicordo)
Automazione ed Elettronica (gustavo)
Direttive per la sicurezza (ErnestoCappelletti)
EYnfo dall'Alaska (mir)
Apriamo il quadro! (attilio)
H7-25 (asdf)
Passione Elettrica (massimob)
Elettroni a spasso (guidob)
Bloguerra (guerra)




