non so più cosa fare...
devo far comunicare un lettore di card CRT-288-B
https://drive.google.com/file/d/1ktTtxcWlH32NmUm6QFzDJF_VOMDkblMA/view?usp=sharing
con un microprocessore ATMEGA1284 tramite RS232....
fina a qui tutto semplice se non fosse per il fatto che il micro con il PC comunica... il lettore con il PC comunica ma tra lettore e micro non c'è comunicazione!!!
Con il PC ho usato REALTERM e un applicazione scritta da me in VB.NET e inviando il comando di POWERON il lettore funziona:
codice VB.net:
- Codice: Seleziona tutto
SerialPort1.Write(Chr(&H2) + Chr(&H0) + Chr(&H2) + Chr(&H33) + Chr(&H30) + Chr(&H3) + Chr(&H0))
System.Threading.Thread.Sleep(2000)
SerialPort1.Write(Chr(&H5))
metre questo è quello che ricevo su REALTERM (vedi allegato) collegando il micro al PC...
il codice che uso con il micro è in BASCOM:
- Codice: Seleziona tutto
Print Chr(&H2) ; Chr(&H0) ; Chr(&H2) ; Chr(&H33) ; Chr(&H30) ; Chr(&H3) ; Chr(&H0);
Wait 5
Print Chr(&H5);
che è la stessa stringa che invio con VB.NET...
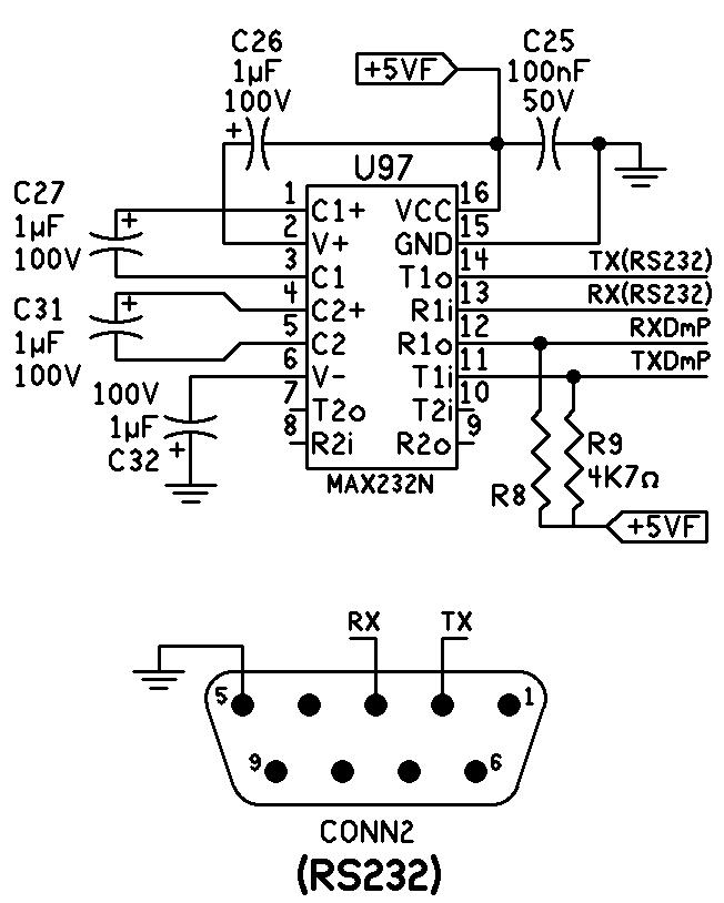
ho messo anche un driver RS232 tra micro e lettore (vedi allegato)
Mi potreste aiutare... non so più dove agire....

Elettrotecnica e non solo (admin)
Un gatto tra gli elettroni (IsidoroKZ)
Esperienza e simulazioni (g.schgor)
Moleskine di un idraulico (RenzoDF)
Il Blog di ElectroYou (webmaster)
Idee microcontrollate (TardoFreak)
PICcoli grandi PICMicro (Paolino)
Il blog elettrico di carloc (carloc)
DirtEYblooog (dirtydeeds)
Di tutto... un po' (jordan20)
AK47 (lillo)
Esperienze elettroniche (marco438)
Telecomunicazioni musicali (clavicordo)
Automazione ed Elettronica (gustavo)
Direttive per la sicurezza (ErnestoCappelletti)
EYnfo dall'Alaska (mir)
Apriamo il quadro! (attilio)
H7-25 (asdf)
Passione Elettrica (massimob)
Elettroni a spasso (guidob)
Bloguerra (guerra)
