Cos'è ElectroYou | Login Iscriviti

ElectroYou - la comunità dei professionisti del mondo elettrico

Barriera IR con fototransistor

Elettronica lineare e digitale: didattica ed applicazioni

Moderatori: Foto Utentecarloc, Foto Utenteg.schgor, Foto UtenteBrunoValente, Foto UtenteIsidoroKZ

0
voti

[61] Re: Barriera IR con fototransistor

Messaggioda Foto Utentelelerelele » 18 set 2018, 11:37

IlGuru ha scritto:Il condensatore da 470pF non si scarica sulla R da 1K ?

Il condensatore si trova in serie alle resistenze 1K e 100K, l'impedenza "che vede" è superiore ad i 100K, (trascurando cosa ci sia collegato dopo e non si vede), questa è la resistenza che determina la frequenza di taglio, (approssimativamente).

Il lato sinistro lo devi considerare come il generatore, il lato destro come un carico.

saluti.
Avatar utente
Foto Utentelelerelele
4.899 3 7 9
Master
Master
 
Messaggi: 5505
Iscritto il: 8 giu 2011, 8:57
Località: Reggio Emilia

0
voti

[62] Re: Barriera IR con fototransistor

Messaggioda Foto Utentemaxiteris » 19 set 2018, 11:47

EcoTan ha scritto:Se veramente vogliamo creare lo schema di una barriera IR, suggerisco di partire dal trasmettitore, quando quello è OK passare allo stadio di ingresso del ricevitore e testarne l'uscita con un oscilloscopio, poi passare al resto.


Siamo solo alla VII pagina di discussione ma seguendo il consiglio di Foto UtenteEcoTan riprogetto il trasmettitore della barriera IR Trasmittente/Ricevente

Trasmittente
• 2 diodi
• Trasmissione ad impulsi con multivibratore astabile cone NE555
• Forma d’onda: onda quadra con frequenza di trasmissione 20 kHz
• Corrente Massima di diodi Diodo IR= LD271: 300mA
• BJT di media potenza PN2222A


Nota: è stata scelta una trasmissione impulsiva a 20 kHz per i seguenti motivi:

• massimizzare la potenza irraggiante senza danneggiare i diodi emettitori che hanno corrente massima continua di 130mA
• 20KHz sono una frequenza utile per i tempi di commutazione del IC ne555, del BJT PN2222A, per il corretto funzionamento del led LD271 e abbastanza distanza dal rumore ambientale che di solito ha frequenza bassa per eventuale filtraggio alla ricezione

Diodo IR= LD271

Dal DS

ld271.JPG


Trim1= trimmer 5KΩ impostato a circa 1500Ω
Trim2= trimmer 10KΩ impostato a circa 3300Ω

T1/T=29.93/50.52=D= 0,59
T1=29.93
Possiamo considerare un valore di If (corrente di forward) di 300mA

Caso 2 – If=300mA

NE555

555.JPG


Trim1= trimmer 5KΩ impostato a circa 1500Ω
Trim2= trimmer 10KΩ impostato a circa 3300Ω


Equazione maglia di uscita del BJT T1
Essendo in regime variabile consideriamo solo i valori massimo
Icmax=300mA
Vfled=1,5V

Vcc= IcmaxxR3+VL1+VL2+VT1sat
12V= 300mAxR3+1,5V+1,5V+1,2V
R3= 7,8V/300mA=26,5Ω

PR1=IxIxR1=26Ω x0,3Ax0,3A=2,34W

Per ora tralasciamo considererazioni di assorbimento e utilizzi una reistenza da 39 Ω da 3W (che gia scalda parecchio)



Equazione maglia di entrata del BJT T1

Come da DS pagina 2 considero Hfe=50
Ic=HfexIb
Hfe=50
Ib=Ic/Hfe=300mA/50= 6mA
considero il fattore di sicurezza Ib=2-3 x(Ic/Hfe)
Ib=6mA --- Ib=15mA

Data l’uscita del ne555
Vhigh=10V
Vlow=2,5V
Vout=IbxR4+Vbesat
10V=15mAxR4+0,6V
R4=10V/15mA=626,3Ω -----680Ω

Qui https://drive.google.com/open?id=1XVxJx24CaeUoqm3pGDCS90MBNvu4-Zgk trovate i DS dei componenti ne555, Diodo IR= LD271, PN2222A

E finalmente il circuito: (che poi è lo stesso che ho usato per testare il ricevitore.... :D)




Le prime misure effettuate con oscilloscopio e miltimetro nei punti
L1-Vcat
T1-Vc
T1-Vb
Ne555-Pin3

riportano una frequenza di lavoro di 20KHz e quindi posso affermarfe che la trasmettimente irraggia radiazione infrarossa a 20KHz. Purtroppo non ho nacora i valori di tensione per incapacità nell'utilizzo dell'oscillopio ma a breve credo di provvedere.
Avatar utente
Foto Utentemaxiteris
269 1 4 7
Sostenitore
Sostenitore
 
Messaggi: 702
Iscritto il: 11 apr 2012, 9:32

0
voti

[63] Re: Barriera IR con fototransistor

Messaggioda Foto UtenteEcoTan » 19 set 2018, 13:26

maxiteris ha scritto:senza danneggiare i diodi emettitori che hanno corrente massima continua di 130mA

Con un duty cycle del 50% puoi superare un poco i 130 mA ma 300 mA sono sicuramente troppi.
Avatar utente
Foto UtenteEcoTan
7.720 4 12 13
Expert EY
Expert EY
 
Messaggi: 5420
Iscritto il: 29 gen 2014, 8:54

0
voti

[64] Re: Barriera IR con fototransistor

Messaggioda Foto Utentemaxiteris » 19 set 2018, 14:07

EcoTan ha scritto:
maxiteris ha scritto:senza danneggiare i diodi emettitori che hanno corrente massima continua di 130mA

Con un duty cycle del 50% puoi superare un poco i 130 mA ma 300 mA sono sicuramente troppi.


perche? dove lo leggi dal DS del ld271?
Avatar utente
Foto Utentemaxiteris
269 1 4 7
Sostenitore
Sostenitore
 
Messaggi: 702
Iscritto il: 11 apr 2012, 9:32

0
voti

[65] Re: Barriera IR con fototransistor

Messaggioda Foto UtenteEcoTan » 19 set 2018, 20:44

Nel grafico da te riportato credo che tp rappresenti un impulso singolo, non ripetuto, altrimenti sarebbe incongruente come dissipazione.

P.S. Bah forse ho detto una cavolata. Ma che senso ha che in corrente continua regge 130 mA e con duty cycle del 50% regge più di 300 mA ?
Avatar utente
Foto UtenteEcoTan
7.720 4 12 13
Expert EY
Expert EY
 
Messaggi: 5420
Iscritto il: 29 gen 2014, 8:54

1
voti

[66] Re: Barriera IR con fototransistor

Messaggioda Foto Utentelelerelele » 20 set 2018, 8:27

EcoTan ha scritto:P.S. Bah forse ho detto una cavolata. Ma che senso ha che in corrente continua regge 130 mA e con duty cycle del 50% regge più di 300 mA ?
Sono dello stesso parere, quello che deve essere mantenuto, e non superato, è la potenza dissipabile, detto questo, se i test confermano il superamento....prendiamolo per buono.

saluti.
Avatar utente
Foto Utentelelerelele
4.899 3 7 9
Master
Master
 
Messaggi: 5505
Iscritto il: 8 giu 2011, 8:57
Località: Reggio Emilia

0
voti

[67] Re: Barriera IR con fototransistor

Messaggioda Foto Utentenicoct » 22 set 2018, 6:30

Hai testato il trasmettitore che hai postato? :D
se tutto funziona come dovrebbe ...adesso mi dedicherei allo stato ti ricezione provando solo fototransitor piu resistenza di carico. :D
Successivamente andrei a lavorare sul segnale.
io ho fatto una simulazione al multisim:
- ho tenuto solo un trimmer per l' NE555
Ho ottenuto questi risultati:
- punto A uscita NE555
punto B base BJT
punto C collettore BJT
punto D anodo led 1
Iled VA VB VC VD
200 0-12 0-0,8 0,13-9,5 4-12
Il segnale in uscita dal NE555 è un onda quadra con all’ incirca f=21,30 kHz, T=45 µsec e DC=70%; pertanto il tempo alto sarà circa 32 µsec e il tempo basso circa 13 µsec
mi sembrano abbastanza veritieri. O_/
Avatar utente
Foto Utentenicoct
139 1 6
Frequentatore
Frequentatore
 
Messaggi: 190
Iscritto il: 2 nov 2010, 15:56

0
voti

[68] Re: Barriera IR con fototransistor

Messaggioda Foto Utentemaxiteris » 22 set 2018, 7:54

nicoct ha scritto:Hai testato il trasmettitore che hai postato? :D
se tutto funziona come dovrebbe ...adesso mi dedicherei allo stato ti ricezione provando solo fototransitor piu resistenza di carico. :D
Successivamente andrei a lavorare sul segnale.
io ho fatto una simulazione al multisim:
- ho tenuto solo un trimmer per l' NE555
Ho ottenuto questi risultati:
- punto A uscita NE555
punto B base BJT
punto C collettore BJT
punto D anodo led 1
Iled VA VB VC VD
200 0-12 0-0,8 0,13-9,5 4-12
Il segnale in uscita dal NE555 è un onda quadra con all’ incirca f=21,30 kHz, T=45 µsec e DC=70%; pertanto il tempo alto sarà circa 32 µsec e il tempo basso circa 13 µsec
mi sembrano abbastanza veritieri. O_/


Esattamente. Il modo che hai indicato di procedere mi sembra l'unico da seguire in questa situazione ed è ciò che sto facendo.
Ti faccio una domanda: dato che è la prima volta che entri sull'argomento come sei a queste conclusioni? Ti sei letto tutta la discussione o hai studiato il ricevitore postato negli stadi operazionali?
Avatar utente
Foto Utentemaxiteris
269 1 4 7
Sostenitore
Sostenitore
 
Messaggi: 702
Iscritto il: 11 apr 2012, 9:32

0
voti

[69] Re: Barriera IR con fototransistor

Messaggioda Foto Utentenicoct » 22 set 2018, 14:44

dopo la pausa estiva (piuttosto lunga), ho letto la discussione e mi sembrava interessante;
l' argomento suscita passione effettivamente.
Così multisim alla mano (o megli al PC) ho incominciato dal trasmettitore. O_/
farei adesso delle prove su ricevitore:
- semplice fototransistor e resistenza e analisi del segnale che hai in uscita.
tempo fa avevo seguito questo e mi era giovato tanto.
https://www.electroyou.it/forum/viewtopic.php?t=9578
Avatar utente
Foto Utentenicoct
139 1 6
Frequentatore
Frequentatore
 
Messaggi: 190
Iscritto il: 2 nov 2010, 15:56

1
voti

[70] Re: Barriera IR con fototransistor

Messaggioda Foto Utentemaxiteris » 8 ott 2018, 15:27

Ciao,
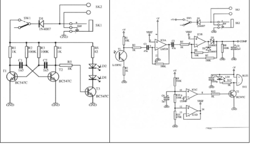
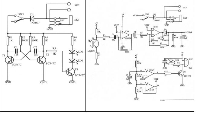
sto andando avanti secondo divde et impera .... quindi ho deciso si riprodurre il kit mk120 della velleman per testare prima di tutto la trasmissione e l'interfaccia ottica del ricevitore:

a.PNG


F=1/T= 4 kHz
Iled =75,6 mA
Duty Cycle= 50%


Trasmettitore



Vout

b.png



Ricevitore




d.PNG


Questi risultati mi portano a rivalutare il funzionamento del kit mk120 di velleman in quanto è dichiarata una portata di 4m ma come si vede il segnale a 90cm che arriva sul - del IC1A è basso... ( a tramettitore spento il segnale è di 41mV)
Avatar utente
Foto Utentemaxiteris
269 1 4 7
Sostenitore
Sostenitore
 
Messaggi: 702
Iscritto il: 11 apr 2012, 9:32

PrecedenteProssimo

Torna a Elettronica generale

Chi c’è in linea

Visitano il forum: Nessuno e 36 ospiti