Barriera IR con fototransistor
Moderatori:
carloc,
g.schgor,
BrunoValente,
IsidoroKZ
0
voti
Prova a ridurre la frequenza (il segnale ricevuto dovrebbe avvicinarsi come forma all'onda quadra). Inoltre verifica quanto varia il segnale ricevuto variando l'orientamento dei diodi emittenti, se risultano poco direzionali ciò va a detrimento della portata.
0
voti
EcoTan ha scritto:Prova a ridurre la frequenza. Inoltre verifica quanto varia il segnale ricevuto variando l'orientamento dei diodi emittenti, se risultano poco direzionali ciò va a detrimento della portata.
Si adesso ci gioco un po... considera che ho aumentato la corrente dei led ... portando il segnale in uscita dal condensatore a 2V (max value) invece dei 1,15V che sivede in figura con corrente di led= 66mA(Max value)
0
voti
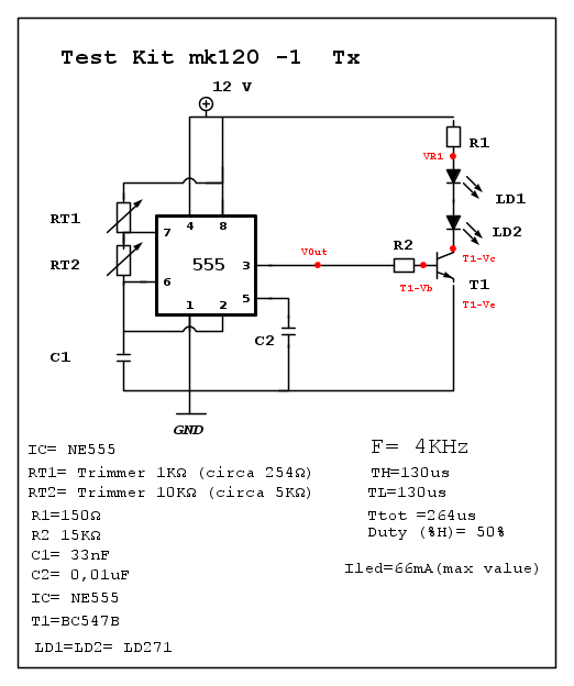
Allora ho capito che l'unica cosa che posso fare è un reverse engineering sul kit mk120 della velleman preparando ogni volta il test kit con fidocadper lo schema, word per la logica, xls per i dati, collezionare bovinamnete i dati e quindi provare ad analizzare.
Quindi ho testato la prima parte del trasmettitore:
Chiaramente la tensione a valle di C1 è cambiata rispetto a prima in quanto ora vi è IC1A
Ora un po di analisi sui dati ....
A tal proposito cito un mio carissimo amico (passami il termine..
)
La prima schermata "Distanza 90cm – Acceso – IC1A-Out" della III immagine conferma quanto quanto detto da
BrunoValente 
Quindi ho testato la prima parte del trasmettitore:
Chiaramente la tensione a valle di C1 è cambiata rispetto a prima in quanto ora vi è IC1A
Ora un po di analisi sui dati ....

A tal proposito cito un mio carissimo amico (passami il termine..
BrunoValente ha scritto: Il valore dell'impedenza di C1 in prima battuta possiamo considerarlo piccolo rispetto a quello di R3 e quindi possiamo trascurarlo, quindi IC1A in assenza di segnale (T1 oscurato) in uscita dà una tensione pari a Vref e in presenza di segnale un'onda quadra che va da quasi 0V a quasi 9V, (quasi perché l'uscita dell'operazionale quando satura si ferma un po' prima dei valori massimi, sia sopra che sotto).
La prima schermata "Distanza 90cm – Acceso – IC1A-Out" della III immagine conferma quanto quanto detto da

0
voti
Non si vedevano bene le immagini ...
0
voti
...bella l' analisi che hai fatto...non mi torna bene il motivo per cui si ottiene la sinusoide quando nella barriera si ha un ostacolo...mi aspetterei come diceva bruno un segnale costante pari a 3,7 V in uscita da Uc1A:-)
0
voti
insomma....nicoct ha scritto:bella l' analisi che hai fatto
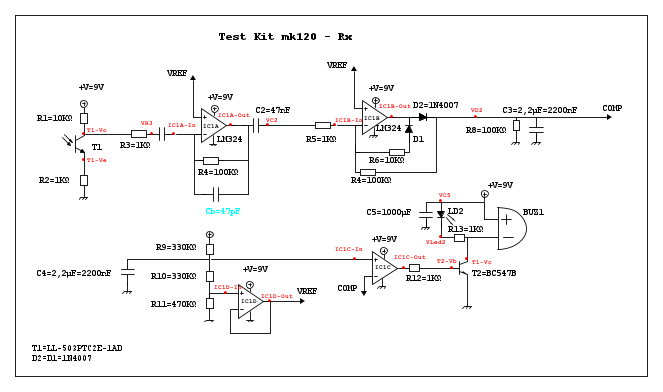
Riproviamo
Kit mk120 velleman, uil trasmettitore lo abbiamo gia visto... il ricevitore, riporto la spiegazione di
Stadio Ottico - ON
Quando la base del fototransistor è irraggiata dall’onda quadra prodotta dalla trasmittente Trasmittente – Test Kit mk120 -1 Tx
Sul collettore di T1, VT1C è presente una onda triangolare dovuta al fatto che l’onda quadra ha rise- time e fall-time di qualche us mentre come da DS il fototransistor LL-503PTC2E-1AD_k_ll503ptc2e1ad ha TR e TF maggiori:
I Stadio IC1A – ON – Filtro passa alto attivo
Filtro passa alto attivo
• Ft= 307Hz
• G=–R2/R1 = -100
Il primo stadio IC1A è un filtro passa alto attivo con frequenza di taglio , , (dove Req= R1+R3) Ft= 307Hz e guadagno G=–R2/R1 = -100.
• Ft= 307Hz
• G=–R2/R1 = -100
L’onda triangolare presente T1-Vc viene filtrata della componente continua, invertita di fase e viene amplificata di guadagno 100 in quanto l’ampificatore invertennte IC1A va in saturazione. La frequenza di taglio si calcola come da post https://www.electroyou.it/forum/viewtopic.php?f=1&t=74769&p=795971#p795971 mettendo in serie R1 ed R3.
Lo stesso circuito nel dominio del tempo è approssimativamente un derivatore, ma solo per frequenze "molto minori" della frequenza di taglio, (come da post https://www.electroyou.it/forum/viewtopic.php?f=1&t=76006) in questo caso tale aspetto può essere trascurato in quanto il segnale in ingresso è composto da una continua e una alternata con frequenza molto superiore alla frequenza di taglio.
Stampe Misure
Distanza 90cm – Acceso – T1Vc
https://drive.google.com/open?id=1fFUcLA1B76JzTpZ-6zW0USU3ZxDnPa6o
Distanza 90cm – Acceso – IC1A-In
https://drive.google.com/open?id=17tjysCxNHrEMiYq9NdWzJsc-nCB1PV26
Distanza 90cm – Acceso – IC1A-V+
https://drive.google.com/open?id=1bikVinGK4Et-LW3ZqbS6YMa6UjBxH9nr
Distanza 90cm – Acceso – IC1A-Out
https://drive.google.com/open?id=1Yt1SYd5ijFPHgSLCuekNxXViyCQzzqMD
I Stadio IC1A – OFF – Inseguitore di tensione
Il circuito in questo caso in assenza di segnale può essere visto come Inseguitore di tensione che fornisce in uscita Vout=Vref
Stampe Misure
Distanza 90cm – Spento – IC1A-In
https://drive.google.com/open?id=1lAzmD2OXmgE26mKJLCnQ5pEKwLgdSRap
Distanza 90cm – Spento – IC1A-Out
https://drive.google.com/open?id=1JWTifiJhhuIzzh0Qmtl3dyI3-oq8molv
Open Point
I Stadio IC1A – ON – Filtro passa alto attivo
• Esiste una differenza di potenziale di 0,5 volt tra V+ e V-. Perche non siamo nel caso ideale?
• Nel caso di segnale sul V- che fine fa Vref o meglio ha impatti sull’uscita? Direi di si e vedrei lo stadio come un amplificatore differenziale con Vref come segnale di ingresso non inverte. Tornando invece all’AmpOP in configurazione invertente ho provato ad impostare le equazioni alle maglie in ipotesi ideali e la relazione ingresso/uscita risulta essere la seguente:

Va comunque considerato che nell’applicazione corrente l’AmpOp satura e quindi la presenza di Vref non ha alcuna effetto nell’amplificazione.
A presto il II stadio Operazionale
0
voti
maxiteris ha scritto:Open Point
I Stadio IC1A – ON – Filtro passa alto attivo
1 Esiste una differenza di potenziale di 0,5 volt tra V+ e V-. Perche non siamo nel caso ideale?
2 Nel caso di segnale sul V- che fine fa Vref o meglio ha impatti sull’uscita? Direi di si e vedrei lo stadio come un amplificatore differenziale con Vref come segnale di ingresso non inverte. Tornando invece all’AmpOP in configurazione invertente ho provato ad impostare le equazioni alle maglie in ipotesi ideali e la relazione ingresso/uscita risulta essere la seguente:
Va comunque considerato che nell’applicazione corrente l’AmpOp satura e quindi la presenza di Vref non ha alcuna effetto nell’amplificazione.
A presto il II stadio Operazionale
Per il punto 2 la rispsota è che siamo in presenza di AmpOp ad alimentazione singola e Vref polarizza l'AmpOp diciamo che "alza" il segnale in uscita altrimenti andrebbe persa la parte negativa del segnale
In attesa dello stadio II IC1B ho montato l'intero circuito e inutile che funziona come indicato nel Kit in realtà raggiunge la portata raggiunge i 10m ma è sensibile alla luce ambientale. In effetti nel kit veniva riportato ad uso "indoor" che oltre ad indicare che il kit non è impermabile forse voleva proprio dire che in piena luce non funziona.
Prossimo step sarebbe quindi di renderlo outdoor e quindi oltre ad impermabilizzarlo si potrebbe dotare di un filtro passa banda come gia detto da
lelerelele ha scritto:Se stiamo parlando ancora del ricevitore infrarossi, (come avevo gia indicato nell'altro thread), più che un passaalto si deve usare un passabanda!
Non mi credi sulla parola, se guardassi con oscilloscopio l'uscita del sensore illuminata da sorgente qualunque, vedresti un rumore bianco, con frequenze da pochi hertz a qualche decina od addirittura centinaia di KiloHertz.
Saluti.
Poi evntualmente amunetare la potenza di irraggiamneto
0
voti
Filtro Passa Banda
Non credo sia di utilità un filtro Filtro Passa Banda in quanto il fototranisitor effettua gia un filtraggio di lungezza d'onda essendo appunto infrarossi raccoglie solo gli IR , poi il segnale viaggia a 4 kHz quindi per avere una una inteferenza che può essere eliminata con un passa banda dovrei avere una sorgente infrarossi che emette a 4 kHz e questo non succede con lo spettro solare dove ogni componente ha la sua lunghezza d'onda e frequenza.
comunque ho fatto dei test mettedo una lampadina accessa sul ricevitore (coperto) con trasmettitore spento e il BUZZ non suona, come spengo la lampada la barriera ricomincia a funzionare correttamemte.
Ho provato anche con i seguenti circuit aggiundo il filtro passa banda con frequenze di taglio superiori di 3338KHz (ca=0,47 nF) e 33338 kHz (Cb=47 pF) e la situazione non cambia:
A meno che non è errato il circuito del filtro passa banda direi che il Kit non è adatto all'outdoor in quanto il fototransistor satura alla luce esterna ...
Cosa sarebbero i kelvinhertz ? Occhio alle unità di misura...
Non credo sia di utilità un filtro Filtro Passa Banda in quanto il fototranisitor effettua gia un filtraggio di lungezza d'onda essendo appunto infrarossi raccoglie solo gli IR , poi il segnale viaggia a 4 kHz quindi per avere una una inteferenza che può essere eliminata con un passa banda dovrei avere una sorgente infrarossi che emette a 4 kHz e questo non succede con lo spettro solare dove ogni componente ha la sua lunghezza d'onda e frequenza.
comunque ho fatto dei test mettedo una lampadina accessa sul ricevitore (coperto) con trasmettitore spento e il BUZZ non suona, come spengo la lampada la barriera ricomincia a funzionare correttamemte.
Ho provato anche con i seguenti circuit aggiundo il filtro passa banda con frequenze di taglio superiori di 3338KHz (ca=0,47 nF) e 33338 kHz (Cb=47 pF) e la situazione non cambia:
A meno che non è errato il circuito del filtro passa banda direi che il Kit non è adatto all'outdoor in quanto il fototransistor satura alla luce esterna ...
Cosa sarebbero i kelvinhertz ? Occhio alle unità di misura...
Ultima modifica di
claudiocedrone il 6 dic 2018, 15:01, modificato 2 volte in totale.
Motivazione: Corretta scrittura unità di misura.
Motivazione: Corretta scrittura unità di misura.
0
voti
maxiteris ha scritto:Cosa sarebbero i kelvinhertz ? Occhio alle unità di misura...
Errore di frustrazione... un altro pochino e ci siamo... nel senso che vediamo bene questo Kit e gli AmpOp e poi mi sa che torniamo al TSOP... perche mi sa che il fototransistor del Kit mk120 non sopporta proprio la luce esterna...
0
voti
Questi sono i test fatti all'aperto in una giornata di sole invernale... e la massima portata 50cm come da foto.. ho poi inserito il filtro passa banda e raddioppiato la corrente nei diodi emettitori ma la situazione non varia..
insomma quanto apre il fototransistor va in saturazione ... e il BUZZ suona sempre... addirittura è suffciente un piccolo riflesso di luce solare e la portata si riduce dastricamente ... insomma come detto nel Kit il circuito non è outdoor...
A questo punto rimane:
1. a fini di studio descrizione dello stadio ICB1
2. porvare a cambaire dispositivo ottico (fotodiodo...)
3. buttarsi sul TSOP
Doamnda: è possibile quindi che il fottransistor LL-503PTC2E-1AD non è per applicazioni outdoor?
Il DS dice:
Features:
◇ 5mm round standard t-1 3/4 package.
◇ Fast response time.
◇ High photo sensitivity.
◇ Small junction capacitance.
◇ The product itself will remain within RoHS compliant Version.
Descriptions:
◇ The 503PT is a high speed and high sensitive silicon NPN phototransistor in a standard
Φ5 package.
◇ Due to its clear epoxy, the device is matched to visible light and infrared radiation.
Applications:
◇ Infrared applied system.
◇ Optoelectronic automatic control system.
◇ Optoelectronic switch.
◇ Camera.
◇ Printer.
◇ Counters and sorters.
◇ Encoders.
◇ Floppy disk drive.
◇ Video camera, tape and card readers.
◇ Position sensors.
insomma quanto apre il fototransistor va in saturazione ... e il BUZZ suona sempre... addirittura è suffciente un piccolo riflesso di luce solare e la portata si riduce dastricamente ... insomma come detto nel Kit il circuito non è outdoor...
A questo punto rimane:
1. a fini di studio descrizione dello stadio ICB1
2. porvare a cambaire dispositivo ottico (fotodiodo...)
3. buttarsi sul TSOP
Doamnda: è possibile quindi che il fottransistor LL-503PTC2E-1AD non è per applicazioni outdoor?
Il DS dice:
Features:
◇ 5mm round standard t-1 3/4 package.
◇ Fast response time.
◇ High photo sensitivity.
◇ Small junction capacitance.
◇ The product itself will remain within RoHS compliant Version.
Descriptions:
◇ The 503PT is a high speed and high sensitive silicon NPN phototransistor in a standard
Φ5 package.
◇ Due to its clear epoxy, the device is matched to visible light and infrared radiation.
Applications:
◇ Infrared applied system.
◇ Optoelectronic automatic control system.
◇ Optoelectronic switch.
◇ Camera.
◇ Printer.
◇ Counters and sorters.
◇ Encoders.
◇ Floppy disk drive.
◇ Video camera, tape and card readers.
◇ Position sensors.
Chi c’è in linea
Visitano il forum: Nessuno e 56 ospiti

Elettrotecnica e non solo (admin)
Un gatto tra gli elettroni (IsidoroKZ)
Esperienza e simulazioni (g.schgor)
Moleskine di un idraulico (RenzoDF)
Il Blog di ElectroYou (webmaster)
Idee microcontrollate (TardoFreak)
PICcoli grandi PICMicro (Paolino)
Il blog elettrico di carloc (carloc)
DirtEYblooog (dirtydeeds)
Di tutto... un po' (jordan20)
AK47 (lillo)
Esperienze elettroniche (marco438)
Telecomunicazioni musicali (clavicordo)
Automazione ed Elettronica (gustavo)
Direttive per la sicurezza (ErnestoCappelletti)
EYnfo dall'Alaska (mir)
Apriamo il quadro! (attilio)
H7-25 (asdf)
Passione Elettrica (massimob)
Elettroni a spasso (guidob)
Bloguerra (guerra)














