Cos'è ElectroYou | Login Iscriviti

ElectroYou - la comunità dei professionisti del mondo elettrico

riparazione circuito di trasmissione di una fotocellula

Elettronica lineare e digitale: didattica ed applicazioni

Moderatori: Foto Utentecarloc, Foto Utenteg.schgor, Foto UtenteBrunoValente, Foto UtenteIsidoroKZ

-1
voti

[1] riparazione circuito di trasmissione di una fotocellula

Messaggioda Foto Utentenicoct » 23 ott 2018, 14:57

salve e buongiorno a tutti,
avrei un circuito che non mi funziona: si tratta di una fotocellula ed in particolare della sezione di trasmissione.
nelle foto allegate ecco le foto del circuito (lato componenti e lato piste): in particolare due resistenze mancanti nel lato componenti si sono bruciate.
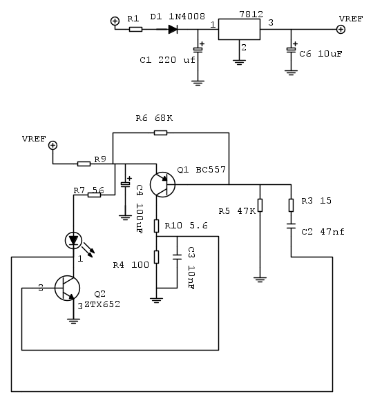
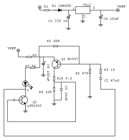
ho provato a ricavare lo schema elettrico del circuito in modo da poter capire il funzionamento e ricavare informazioni utili per trovare il valore delle due resistenze bruciate.
qui di seguito illustro lo schema da me ricavato, sperando di non aver fatto errori:

in particolare nello schema proposto non sono riuscito a capire la sigla del BJT Q2 ed il valore delle resistenze R1 e R9 (che sono quelle bruciate)
qualcuno potrebbe darmi qualche delucidazione riguardo lo schema e il funzionamento del circuito.
ovviamente grazie a tutti. O_/
Allegati
20181018_101740(0)_resized_1.jpg
trasmettitore fotocellula: lato piste
20181018_101711_resized.jpg
trasmettitore fotocellula lato componenti
Avatar utente
Foto Utentenicoct
139 1 6
Frequentatore
Frequentatore
 
Messaggi: 190
Iscritto il: 2 nov 2010, 15:56

1
voti

[2] Re: riparazione circuito di trasmissione di una fotocellula

Messaggioda Foto UtenteSerTom » 23 ott 2018, 16:23

E' molto difficile ricostruire i valori dei componenti basandosi SOLO sullo schema elettrico e senza avere altri parametri di riferimento. Se ci aggiungi che si tratta di un astabile i cui tempi sono fortemente legati alle soglie (Vbe) ed al guadagno (hfe) dei transistor, si fa fatica anche solo ad ipotizzare il valore di quelle resistenze.

In ogni caso, entrambe hanno la funzione principale di fare "caduta" di tensione per ridurre la potenza dissipata sul resto del circuito. Poi si aggiunge la funzione di "filtro" in particolare R9 che limita che il picco di corrente, sul fotodiodo, si propaghi all'indietro.
Per R1 ti suggerisco 33 Ohm da almeno 1W mentre per R9 prova con 22 Ohm basta 1/2 W.

Poi, per R1 verifica che la tensione in entrata al regolatore sia maggiore di 15V (alimentazione a + 30V) e che su R9 non ci siano più di 2-3V di caduta.

Per Q2 suggerisco un ZTX652 o qualsiasi BJT da 0,8-1W con Ic di almeno 2A.

Bye O_/ Ser.Tom
Avatar utente
Foto UtenteSerTom
4.222 1 4 9
Expert EY
Expert EY
 
Messaggi: 1950
Iscritto il: 18 mag 2012, 9:57

-1
voti

[3] Re: riparazione circuito di trasmissione di una fotocellula

Messaggioda Foto Utentenicoct » 24 ott 2018, 11:31

ti confermo il circuito è un trasmettitore alimentato a 24 V.
quindi la resistenza sul LM317 dovrebbe evitare possibili fluttuazioni del segnale in ingresso (un filtro passa basso). In base al valore che mi fornisci tu dovrebbe dare una frequenza di taglio di circa 33 Hz e potrebbe anche starci come valore: resta da vedere la corrente richiesta dal carico (che poi è il circuito oscillatore).
come mi suggerivi tu, la R1 è dell'ordine dei watt: il problema penso sia quanta corrente passi su di essa e questo dipende dalla corrente che attraversa il led.
ricordando che ci vogliono almeno 15 V in ingresso dall' LM317 e che la tensione di ingresso è di 24 V:
R1=24-15/IR1
sulla seconda parte invece nutro parecchi dubbi:
- intanto spero di avere ricavato lo schema elettrico corretto
- il funzionamento (strane le configurazioni)
- un transistor che non riesco a riconoscere O_/
Avatar utente
Foto Utentenicoct
139 1 6
Frequentatore
Frequentatore
 
Messaggi: 190
Iscritto il: 2 nov 2010, 15:56

0
voti

[4] Re: riparazione circuito di trasmissione di una fotocellula

Messaggioda Foto Utentenicoct » 24 ott 2018, 17:04

perché mi ritrovo con votazioni negative?
NB: quello che ho chiamato lm317 in realtà è un 7812.
Ho provato a fare una simulazione con il multisim del circuito che ho ricavato:
- ho usato come R1=33 ipotizzando che BJT ho inserto un ZTX651): la R7=5,6 (moltiplicatore oro).
in effetti la simulazione mi ha dato l'oscillazione desideratacon frequenza 25 kHz: sempre nella simulazione l' onda che rilevo ai capi del diodo led non è un' onda quadra.
Avatar utente
Foto Utentenicoct
139 1 6
Frequentatore
Frequentatore
 
Messaggi: 190
Iscritto il: 2 nov 2010, 15:56

1
voti

[5] Re: riparazione circuito di trasmissione di una fotocellula

Messaggioda Foto UtenteSerTom » 24 ott 2018, 18:05

Sul voto negativo non ho idea (non è mio).
Circa la frequenza, vista l'applicazione, mi pare un po' alta, propenderei per qualcosa intorno ad 1kHz o anche meno. Mentre confermo la forte asimmetria dell'oscillatore. Led IR attivo per pochi microsecondi (tipo 20-30) con "pausa" sul millisecondo.
Niente effetto "filtro" per R1 ma semplice resistenza di "caduta" !

Bye O_/ Ser.Tom
Avatar utente
Foto UtenteSerTom
4.222 1 4 9
Expert EY
Expert EY
 
Messaggi: 1950
Iscritto il: 18 mag 2012, 9:57

0
voti

[6] Re: riparazione circuito di trasmissione di una fotocellula

Messaggioda Foto Utentenicoct » 24 ott 2018, 19:52

ok grazie per la risposta....mi daresti una mano per lo studio del circuito....
:D
...magari si potrebbe cercare di capire la frequenza di oscillazione e trovare le giuste formule...
...da dove ricavi che c è una forte asimmetria del circuito?
Avatar utente
Foto Utentenicoct
139 1 6
Frequentatore
Frequentatore
 
Messaggi: 190
Iscritto il: 2 nov 2010, 15:56

0
voti

[7] Re: riparazione circuito di trasmissione di una fotocellula

Messaggioda Foto UtenteSerTom » 25 ott 2018, 9:07

Non voglio toglierti il "gusto" di studiare il funzionamento di questo circuito; e sulle formule lascio la tastiera a chi si si diverte con queste cose (che a me invece stanno un po' tossiche :oops: ).
Oltretutto questo circuito ha molte "inter-dipendenze" (es. la tensione di alimentazione varia col ciclo) per cui le formule, se devono tener conto di tutto, diventano piuttosto complesse.

Circa l'asimmetria posso dirti che le temporizzazioni sono legate principalmente a C2 che si carica (essenzialmente) attraverso R2 (15 Ohm) e si scarica (sempre semplificando molto) attraverso R6 ed R5 (decine di k Ohm) ... va da se che i tempi sono profondamente differenti.

Bye O_/ Ser.Tom
Avatar utente
Foto UtenteSerTom
4.222 1 4 9
Expert EY
Expert EY
 
Messaggi: 1950
Iscritto il: 18 mag 2012, 9:57

0
voti

[8] Re: riparazione circuito di trasmissione di una fotocellula

Messaggioda Foto Utentenicoct » 25 ott 2018, 9:40

e quindi come dovrebbe funzionare in linea generale questo circuito?
Avatar utente
Foto Utentenicoct
139 1 6
Frequentatore
Frequentatore
 
Messaggi: 190
Iscritto il: 2 nov 2010, 15:56

0
voti

[9] Re: riparazione circuito di trasmissione di una fotocellula

Messaggioda Foto Utentenicoct » 25 ott 2018, 10:18

secondo te inoltre il transistor ZTX652 inserito come in figura è corretto?
Avatar utente
Foto Utentenicoct
139 1 6
Frequentatore
Frequentatore
 
Messaggi: 190
Iscritto il: 2 nov 2010, 15:56

1
voti

[10] Re: riparazione circuito di trasmissione di una fotocellula

Messaggioda Foto UtenteSerTom » 25 ott 2018, 14:00

Q2 è corretto. Per il funzionamento ... potresti iniziare a descrivere tu !
Magari inizia a riposizionare i componenti sullo schema in modo che diventi bello e leggibile.
Disegnare schemi è un'arte ... e se fatti bene (e lo dovrebbero essere) ti dovrebbero dire anche come funzionano !

Bye O_/ Ser.Tom
Avatar utente
Foto UtenteSerTom
4.222 1 4 9
Expert EY
Expert EY
 
Messaggi: 1950
Iscritto il: 18 mag 2012, 9:57

Prossimo

Torna a Elettronica generale

Chi c’è in linea

Visitano il forum: Nessuno e 75 ospiti