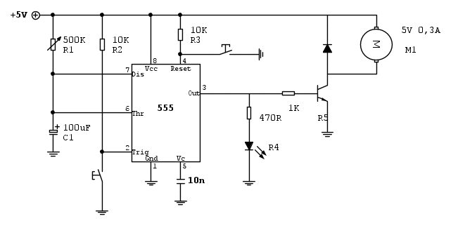
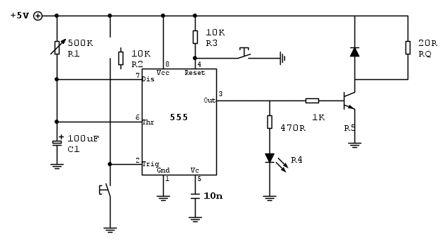
Ciao ragazzi , ho creato un piccolo circuito stampato basato su questo schemino.
Come integrato mi sono affidato al mitico NE555, ma non capisco perche al variare del carico applicato al collettore del transistor debba cambiare il tempo di on dell'uscita Q dell'integrato. Dove sbaglio?
Strano comportamento circuito monostabile
Moderatori:
carloc,
g.schgor,
BrunoValente,
IsidoroKZ
8 messaggi
• Pagina 1 di 1
0
voti
Che sorgente hai dei 5V ?
Probabile che al variare del carico ti vari anche questa.
Se è così dovresti separare le due alimentazioni, hai modo di alimentare il carico su un altro punto dell'alimentatore?

Probabile che al variare del carico ti vari anche questa.
Se è così dovresti separare le due alimentazioni, hai modo di alimentare il carico su un altro punto dell'alimentatore?

Alex
https://www.facebook.com/Elettronicaeelettrotecnica
<< vedi di pigliare arditamente in mano, il dizionario che ti suona in bocca,
se non altro è schietto e paesano.
(Giuseppe Giusti) <<
https://www.facebook.com/Elettronicaeelettrotecnica
<< vedi di pigliare arditamente in mano, il dizionario che ti suona in bocca,
se non altro è schietto e paesano.
(Giuseppe Giusti) <<
0
voti
L'alimentazione viene fornita da un generatore con tensione stabilizzata ed è ampiamente sopra le specifiche del carico.
La tua idea è di fornirgli un 5V esterna ?
-

ElectroTech
16 4 - New entry

- Messaggi: 82
- Iscritto il: 8 nov 2016, 14:46
0
voti
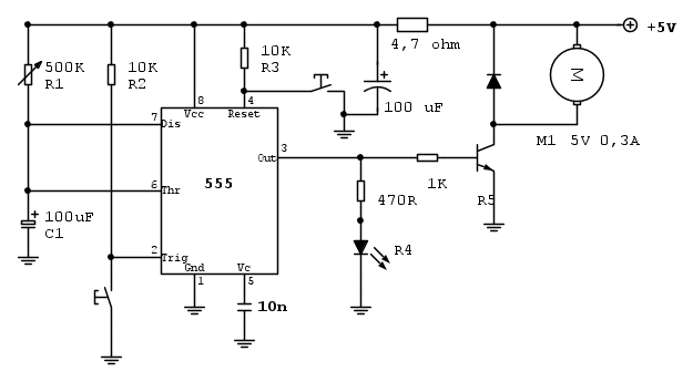
Ciao,
prova a fare così, cioè disaccoppiare l'alimentazione.
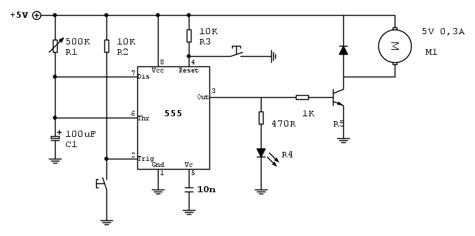
Il motore deve essere per forza alimentato alla stessa tensione del 555 oppure anche più alta ?
prova a fare così, cioè disaccoppiare l'alimentazione.
Il motore deve essere per forza alimentato alla stessa tensione del 555 oppure anche più alta ?
Alex
https://www.facebook.com/Elettronicaeelettrotecnica
<< vedi di pigliare arditamente in mano, il dizionario che ti suona in bocca,
se non altro è schietto e paesano.
(Giuseppe Giusti) <<
https://www.facebook.com/Elettronicaeelettrotecnica
<< vedi di pigliare arditamente in mano, il dizionario che ti suona in bocca,
se non altro è schietto e paesano.
(Giuseppe Giusti) <<
0
voti
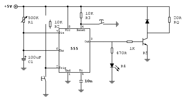
Allora ho disaccoppiato le due alimentazioni ma il problema rimane.
Ho fatto una prova , ho applicato sul collettore una resistenza di un valore tale da poter assorbire la stessa corrente del motore della pompa e il tempo rimane fisso e non varie con l'aumentare o diminuire delle corrente.
Quindi , quando viene applicato un carico di tipo induttivo (motore) ho questo problema , mentre se applicato un carico resistivo non ho nessun problema... Idee?

-

ElectroTech
16 4 - New entry

- Messaggi: 82
- Iscritto il: 8 nov 2016, 14:46
0
voti
Probabilmente il motore genera disturbi.
Prova a collegare un condensatore da 100 nF sui morsetti del motore e vedi se il problema si riduce.
Prova a collegare un condensatore da 100 nF sui morsetti del motore e vedi se il problema si riduce.
Big fan of ⋮ƎlectroYou! Ausili per disabili e anziani su ⋮ƎlectroYou
Caratteri utili: À È É Ì Ò Ó Ù α β γ δ ε η θ λ μ π ρ σ τ φ ω Ω º ª ² ³ √ ∛ ∜ ₀ ₁ ₂ ₃ ₄ ₅ ₆ ∃ ∄ ∆ ∈ ∉ ± ∓ ∾ ≃ ≈ ≠ ≤ ≥
Caratteri utili: À È É Ì Ò Ó Ù α β γ δ ε η θ λ μ π ρ σ τ φ ω Ω º ª ² ³ √ ∛ ∜ ₀ ₁ ₂ ₃ ₄ ₅ ₆ ∃ ∄ ∆ ∈ ∉ ± ∓ ∾ ≃ ≈ ≠ ≤ ≥
0
voti
Giusto quanto dice @GuidoB, aggiungerei un altro condensatore da 100nF tra I pin 8 & 1 direttamente sull'integrato
Alex
https://www.facebook.com/Elettronicaeelettrotecnica
<< vedi di pigliare arditamente in mano, il dizionario che ti suona in bocca,
se non altro è schietto e paesano.
(Giuseppe Giusti) <<
https://www.facebook.com/Elettronicaeelettrotecnica
<< vedi di pigliare arditamente in mano, il dizionario che ti suona in bocca,
se non altro è schietto e paesano.
(Giuseppe Giusti) <<
1
voti
Ho aggiunto il condensatore e il disturbo si è attenuato di poco , con una capacita di 1uF elettrolitico sono arrivato al tempo prefissato dalla formula 1.1RC. Ti ringrazio molto
Il condesantore da 100nF di filtraggio l'avevo già messo il più possibile vicino all'integrato come quello di bypass da 10nF , ma grazie per il tuo intervento
-

ElectroTech
16 4 - New entry

- Messaggi: 82
- Iscritto il: 8 nov 2016, 14:46
8 messaggi
• Pagina 1 di 1
Chi c’è in linea
Visitano il forum: Nessuno e 48 ospiti

Elettrotecnica e non solo (admin)
Un gatto tra gli elettroni (IsidoroKZ)
Esperienza e simulazioni (g.schgor)
Moleskine di un idraulico (RenzoDF)
Il Blog di ElectroYou (webmaster)
Idee microcontrollate (TardoFreak)
PICcoli grandi PICMicro (Paolino)
Il blog elettrico di carloc (carloc)
DirtEYblooog (dirtydeeds)
Di tutto... un po' (jordan20)
AK47 (lillo)
Esperienze elettroniche (marco438)
Telecomunicazioni musicali (clavicordo)
Automazione ed Elettronica (gustavo)
Direttive per la sicurezza (ErnestoCappelletti)
EYnfo dall'Alaska (mir)
Apriamo il quadro! (attilio)
H7-25 (asdf)
Passione Elettrica (massimob)
Elettroni a spasso (guidob)
Bloguerra (guerra)





