Cos'è ElectroYou | Login Iscriviti

ElectroYou - la comunità dei professionisti del mondo elettrico

Visualizzare fine corsa di un motore in CC

Elettronica lineare e digitale: didattica ed applicazioni

Moderatori: Foto Utentecarloc, Foto Utenteg.schgor, Foto UtenteBrunoValente, Foto UtenteIsidoroKZ

4
voti

[21] Re: Visualizzare fine corsa di un motore in CC

Messaggioda Foto UtenteGuidoB » 9 nov 2018, 3:23

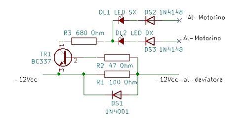
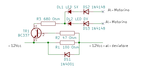
Buongiorno Foto UtenteCiuccino, ho preparato lo schema in due versioni, la prima con transistor PNP e la seconda con transistor NPN. Funzionalmente sono equivalenti. Io di solito preferisco mettere NPN, ma va a gusti.

Attenzione a non scambiare i LED SX e DX (nella versione con PNP è più facile sbagliarsi). Nel caso sarà necessario scambiare i collegamenti di un capo dei diodi DS2 e DS3.

Ho visto che, inserendo due LED, rispetto al circuito più complesso del post 16 risparmi solo un transistor e un diodo 1N4001. La scelta del circuito da realizzare dipende quindi più dalla facilità di collegamento dentro il telecomando che dalla complessità del circuito in sé.

Ho inserito un condensatore da 100 nF con funzione antidisturbo sui morsetti del motore. È probabile che sia già presente. In questo schema è utile anche per evitare sovratensioni sul collettore del transistor.

Ti ricordo che per un montaggio di questo tipo si può utilizzare anche una basetta millefori.

Buon lavoro!
Big fan of ƎlectroYou!       Ausili per disabili e anziani su ƎlectroYou
Caratteri utili: À È É Ì Ò Ó Ù α β γ δ ε η θ λ μ π ρ σ τ φ ω Ω º ª ² ³ √ ∛ ∜ ₀ ₁ ₂ ₃ ₄ ₅ ₆ ∃ ∄ ∆ ∈ ∉ ± ∓ ∾ ≃ ≈ ≠ ≤ ≥
Avatar utente
Foto UtenteGuidoB
17,8k 7 12 13
G.Master EY
G.Master EY
 
Messaggi: 2809
Iscritto il: 3 mar 2011, 16:48
Località: Madrid

0
voti

[22] Re: Visualizzare fine corsa di un motore in CC

Messaggioda Foto UtenteMarcoD » 9 nov 2018, 12:01

Lo schema del post 21 di Foto UtenteGuidoB è il migliore :ok: Complimenti :ok:
Attendiamo di conoscere i risultati delle prove, e magari una immagine.
O_/
Avatar utente
Foto UtenteMarcoD
12,2k 5 9 13
Master EY
Master EY
 
Messaggi: 6696
Iscritto il: 9 lug 2015, 16:58
Località: Torino

1
voti

[23] Re: Visualizzare fine corsa di un motore in CC

Messaggioda Foto UtenteCiuccino » 10 nov 2018, 0:25

Moltissime GRAZIE GuidoB per la tua grande cortesia.
Ringraziamenti estesi anche agli altri che hanno partecipato a questo tread.

Domani prendo una piccola millefori ed il transistor per realizzare il circuito con NPN, poi ci confronteremo sui risultati.

Ci sentiremo tra qualche giorno, perché come vi dicevo sono molto occupato a causa di una problematica grave di salute di un famigliare.

Non vedo l'ora di mettere in atto il circuito, poi ci risentiamo in questo ottimo Forum, pieno di persone gentili e di grande competenza.

A presto rileggervi.
Avatar utente
Foto UtenteCiuccino
100 2
 
Messaggi: 21
Iscritto il: 17 mar 2016, 12:50

5
voti

[24] Re: Visualizzare fine corsa di un motore in CC

Messaggioda Foto UtenteCiuccino » 16 nov 2018, 18:57

Gentilissimi del Forum, grazie ai Vostri consigli e, particolarmente, al circuito che ho realizzato grazie al progetto di GuidoB, FINALMENTE sono riuscito ad avere un controllo ottico sull'avanzamento del motorino (UP e DOWN) che comanda il condensatore variabile a vuoto della Loop Magnetica multigamma di I6VMS.
Ho realizzato il circuito con il transistor NPN ed oltre al controllo del verso di rotazione ho anche un ulteriore controllo sull'inserimento del cavo di collegamento tra il telecomando ed il motore (che si trova in remoto esterno).
Il circuito proposto da GuidoB infatti, nel caso di un'interruzione lungo il cavo di alimentazione del motorino (o di un falso contatto del cavo stesso, che può sempre capitare considerando che un terminale si trova all'esterno) entrambi i LED rimangono spenti e da li si comprende che qualcosa lungo il cavo di alimentazione non funziona.

Prima di questo si poteva verificare che azionavi il telecomando, ma non sapevi se effettivamente il motore girava in un qualsiasi verso oppure era spento per un falso contatto del cavo di alimentazione motore.
Per la realizzazione ho tradito momentaneamente FIDOCADJ (del quale sono anch'io un utente/collaboratore) attivando una copia completamente free di KiCAD.
Approfitto di questa occasione per esprimere una mia personale opinione di utilizzatore a bassissimo livello del suddetto KiCAD: un programma veramente eccezionale!
Per quanto riguarda i circuiti da Voi consigliati per un controllo di fine corsa di un motorino in CC, come precedentemente dichiarato, provvedo ad immettere di seguito i circuiti in un solo file di FIDOCADJ, al fine di dare anche ad altri la possibilità di vederli e realizzarli:


Mentre per la realizzazione con KiCAD, che poi ho trasferito in una millefori (del quale sistema non sono pienamente soddisfatto, ma forse è soltanto a causa del mio saldatore a pistola troppo potente) Vi allego l'immagine esportata da KiCAD.

Moltissime GRAZIE per il Vostro aiuto e per i consigli.
Complimenti a GuidoB per la Sua gentilezza e competenza in materia di elettronica, nonchè celerità di comprensione del problema e progettazione della soluzione (addirittura in diverse versioni circuitali).

Grazie veramente.

P.S.: Ho provveduto anche ad inviare copia delle realizzazioni ad I6VMS, al fine di dargli la possibilità di realizzare il suddetto circuito per le sue prossime Loop Magnetiche multigamma.
Allegati
Controllo Fine Corsa Motore CC.jpg
Avatar utente
Foto UtenteCiuccino
100 2
 
Messaggi: 21
Iscritto il: 17 mar 2016, 12:50

1
voti

[25] Re: Visualizzare fine corsa di un motore in CC

Messaggioda Foto UtenteGuidoB » 18 nov 2018, 16:57

Grazie Foto UtenteCiuccino. Io ti faccio i complimenti per la realizzazione, per aver riunito gli schemi e averli inviati ad I6VMS.
Se hai la possibilità di inserire qualche foto, sarebbe interessante vedere la realizzazione per chi ha seguito o vedrà in futuro questo thread.

Arrivederci! O_/
Big fan of ƎlectroYou!       Ausili per disabili e anziani su ƎlectroYou
Caratteri utili: À È É Ì Ò Ó Ù α β γ δ ε η θ λ μ π ρ σ τ φ ω Ω º ª ² ³ √ ∛ ∜ ₀ ₁ ₂ ₃ ₄ ₅ ₆ ∃ ∄ ∆ ∈ ∉ ± ∓ ∾ ≃ ≈ ≠ ≤ ≥
Avatar utente
Foto UtenteGuidoB
17,8k 7 12 13
G.Master EY
G.Master EY
 
Messaggi: 2809
Iscritto il: 3 mar 2011, 16:48
Località: Madrid

3
voti

[26] Re: Visualizzare fine corsa di un motore in CC

Messaggioda Foto UtenteCiuccino » 19 nov 2018, 0:32

OK, allora in allegato troverete la Loop Magnetica di I6VMS (scusate lo sfondo che ho cercato di eliminare per evidenziarla meglio - perché è la foto all'interno della casa e lo sfondo era molto variegato), poi lo YAESU FT-991A ed il telecomando con i due LED che indicano l'UP & DOWN, con all'interno inserito il piccolissimo circuito realizzato su millefori di GuidoB, bloccato al fondo della scatola con la colla a caldo.
Allegati
20181118_190028.jpg
Avatar utente
Foto UtenteCiuccino
100 2
 
Messaggi: 21
Iscritto il: 17 mar 2016, 12:50

3
voti

[27] Re: Visualizzare fine corsa di un motore in CC

Messaggioda Foto UtenteCiuccino » 19 nov 2018, 0:34

Ecco la Loop Magnetica di 1 metro di diametro, messa all'interno della mia casa, in mezzo al cemento armato e sostenuta da un treppiede fotografico che avevo da svariati anni. Il tutto a circa 1.5 metri dal pavimento dell'appartamento.

Ieri sera in 40m, con i soli 100 W, ho collegato un EA8 (Isole Canarie) perfettamente, oltretutto con la propagazione bassissima che ci ritroviamo in questa fase del ciclo solare.

L'ho soprannominata "The Incredible Antenna".

Complimenti a I6VMS - Vincenzo di Sulmona (AQ) - per la curatissima realizzazione meccanica ed elettrica.

Anche questa è passione per l'autocostruzione.

Come la Vs. per avermi aiutato ad affinare un ottimo progetto.

Grazie ancora.
Allegati
MagneticLoop_I6VMS.jpg
Ultima modifica di Foto UtenteCiuccino il 19 nov 2018, 0:42, modificato 1 volta in totale.
Avatar utente
Foto UtenteCiuccino
100 2
 
Messaggi: 21
Iscritto il: 17 mar 2016, 12:50

2
voti

[28] Re: Visualizzare fine corsa di un motore in CC

Messaggioda Foto UtenteCiuccino » 19 nov 2018, 0:35

Ed ecco il mio nuovissimo YAESU FT-991A
20181118_190442.jpg
Avatar utente
Foto UtenteCiuccino
100 2
 
Messaggi: 21
Iscritto il: 17 mar 2016, 12:50

4
voti

[29] Re: Visualizzare fine corsa di un motore in CC

Messaggioda Foto UtenteGuidoB » 26 nov 2018, 1:18

Ciao Foto UtenteCiuccino, grazie per aver inserito le foto, sono molto interessanti anche per un "profano" di radiantismo come me.

Ho osservato il telecomando e ho notato che sarebbe possibile ridurre il numero di comandi sul pannello frontale e rendere più comodo l'azionamento. Se tu potessi passare queste mie idee a I6VMS, forse potrebbe applicarle ai futuri telecomandi che costruirà.

Attualmente, per cambiare la sintonia bisogna azionare prima una levetta per impostare la direzione, e poi un pulsante per iniziare/arrestare il movimento.

Secondo me invece sarebbe più semplice azionare una levetta che spinta a destra (o sinistra) faccia aumentare (o diminuire) la frequenza, e ritorni in posizione centrale quando viene lasciata libera. Non ci sarebbe nessun pulsante e il cambio da "up" a "down" sarebbe più immediato.

Utilizzando questa levetta sarebbe sufficiente un solo led per indicare il raggiungimento della fine corsa, infatti chi la manovra sa se la sta spingendo a destra o a sinistra. Attualmente invece, premendo il pulsante, per sapere se la frequenza sta aumentando o diminuendo, è necessario guardare o ricordarsi la posizione del doppio deviatore "up/down", oppure avere due led separati e magari di colore diverso, come li hai installati tu.

Si potrebbe quindi semplificare il pannello eliminando un pulsante e un led, rendendolo anche più "ergonomico".

Si possono trovare facilmente in commercio doppi deviatori con ritorno automatico a posizione centrale, sia nella versione a "bilancere" che a "levetta" (che forse più facile da montare, perché richiede un piccolo foro circolare e non uno scasso rettangolare):

switch0c.jpg
Doppi deviatori momentanei a bilancere e a levetta

I circuiti che ho disegnato in questo thread prevedono proprio questo tipo di doppio deviatore con posizione centrale, anche se ovviamente funziona anche la versione modificata in tuo possesso.

Ho notato anche la presenza di una levetta per la selezione "fast/slow". Come si ottiene la rotazione più lenta del motorino? Forse inserendo una resistenza in serie?

E l'interruttore di accensione interrompe i 12 V o i 230 V di rete?

Come viene gestita la possibilità di un corto circuito del cavo di collegamento del motorino? Forse l'alimentatore è protetto contro i cortocircuiti?

Faccio queste domande perché, dipendendo dalla situazione, si potrebbe pensare di utilizzare due levette con ritorno automatico a posizione centrale, una per il movimento "slow" e una per il movimento "fast", eliminando tutte le levette di preselezione e agilizzando l'uso del telecomando.

Lascio qualche link per trovare in commercio questi oggetti, che come si può vedere hanno prezzi molto abbordabili.

Aliexpress ricerca: momentary toggle switch 6 pins

Aliexpress ricerca: momentary rocker switch 6 pins

Volendo utilizzare un deviatore luminoso a bilanciere sia per l'accensione 12 V che per la selezione "fast/slow", se ne può usare uno a posizione "spento" centrale, con l'accortezza di scegliere la versione a 12 V, che sono riuscito a rintracciare (link):

RockerSwitches1.jpg
Doppi deviatore a bilanciere con due selezioni e zero centrale

Se non fosse indispensabile la spia di accensione, sarebbe possibile utilizzare la luce interna al selettore velocità (I/II) per indicare il movimento. In questo caso il telecomando sarebbe ridotto a soli due elementi: l'interruttore luminoso di accensione/selezione velocità (fast/slow), e la levetta o bilancere per muovere il motorino (up/down), ottenendo un telecomando minimalista e più ergonomico.

Complicando un po' il circuito sarebbe anche possibile inserire un vibratore e/o un buzzer che si attivi al raggiungimento della fine corsa, rendendo così possibile manovrare il telecomando senza doverlo guardare.

Se I6VMS volesse realizzare i prossimi telecomandi sfruttando qualcuna delle idee esposte, sono disposto a disegnargli i circuiti.
Big fan of ƎlectroYou!       Ausili per disabili e anziani su ƎlectroYou
Caratteri utili: À È É Ì Ò Ó Ù α β γ δ ε η θ λ μ π ρ σ τ φ ω Ω º ª ² ³ √ ∛ ∜ ₀ ₁ ₂ ₃ ₄ ₅ ₆ ∃ ∄ ∆ ∈ ∉ ± ∓ ∾ ≃ ≈ ≠ ≤ ≥
Avatar utente
Foto UtenteGuidoB
17,8k 7 12 13
G.Master EY
G.Master EY
 
Messaggi: 2809
Iscritto il: 3 mar 2011, 16:48
Località: Madrid

2
voti

[30] Re: Visualizzare fine corsa di un motore in CC

Messaggioda Foto UtentePietroBaima » 26 nov 2018, 10:22

Ciuccino ha scritto:utilizzando l'acido ferrico

Solo una piccola (noiosa) precisazione.
L’acido ferrico non esiste.
Quello di cui, immagino, stessi parlando era il percloruro ferrico, il quale non è un acido ma un sale.
Mettendoci a bagno del rame succede che, per potenziale elettrochimico, il rame sostituisce il ferro e si ha quindi la corrosione sperata.

Ciao,
Pietro.
Generatore codice per articoli:
nomi
Sul forum:
[pigreco]=π
[ohm]=Ω
[quadrato]=²
[cubo]=³
Avatar utente
Foto UtentePietroBaima
90,7k 7 12 13
G.Master EY
G.Master EY
 
Messaggi: 12206
Iscritto il: 12 ago 2012, 1:20
Località: Londra

PrecedenteProssimo

Torna a Elettronica generale

Chi c’è in linea

Visitano il forum: Nessuno e 188 ospiti