
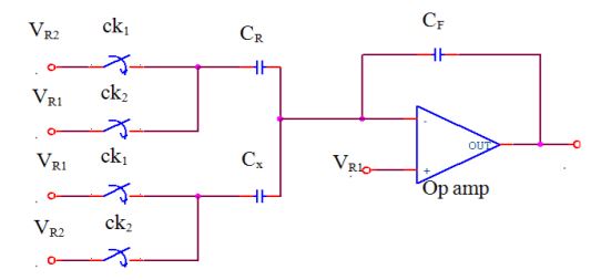
tuttavia facendo qualche ragionamento non mi torna questo risultato.
1) il circuito non dovrebbe saturare poiche' privo di un percorso per le correnti di bias dell'op amp?
2) assumendo zero bias currents, leggendo l'articolo mi e' sembrato di capire che l'autore consideri V+ dell'op amp alla stessa tensione di V- usando il principio della connessione virtuale tra questi due input. A mio parere non penso sia possibile considerare la connessione virtuale voi cosa pensate?
Ringrazio tutti color che risponderanno al quesito :)

Elettrotecnica e non solo (admin)
Un gatto tra gli elettroni (IsidoroKZ)
Esperienza e simulazioni (g.schgor)
Moleskine di un idraulico (RenzoDF)
Il Blog di ElectroYou (webmaster)
Idee microcontrollate (TardoFreak)
PICcoli grandi PICMicro (Paolino)
Il blog elettrico di carloc (carloc)
DirtEYblooog (dirtydeeds)
Di tutto... un po' (jordan20)
AK47 (lillo)
Esperienze elettroniche (marco438)
Telecomunicazioni musicali (clavicordo)
Automazione ed Elettronica (gustavo)
Direttive per la sicurezza (ErnestoCappelletti)
EYnfo dall'Alaska (mir)
Apriamo il quadro! (attilio)
H7-25 (asdf)
Passione Elettrica (massimob)
Elettroni a spasso (guidob)
Bloguerra (guerra)








