Interruttore vicino quadro Enel e SPD
Moderatori:
sebago,
MASSIMO-G,
lillo,
Mike
19 messaggi
• Pagina 2 di 2 • 1, 2
1
voti
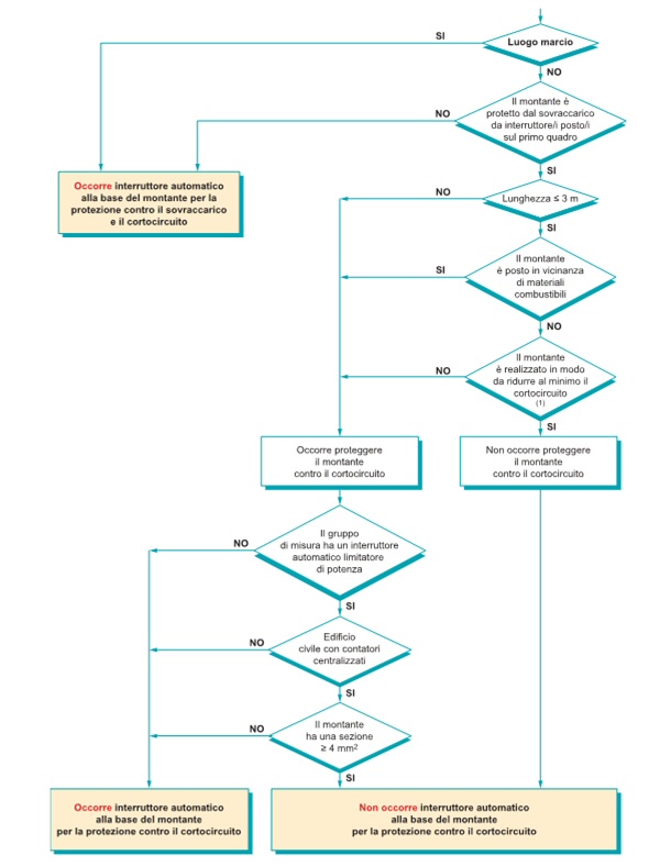
La protezione della linea montante va eseguita per le sovracorrenti (corto o sovraccarico) e contro i contatti indiretti.
Allego 2 diagrammi, molto esaustivi, tratti da TNE
Allego 2 diagrammi, molto esaustivi, tratti da TNE
non ci sono problemi, ma solo soluzioni
0
voti
iosolo35 ha scritto:theremin, sei un installatore qualificato? possiedi i requisiti tecnico-professionali di cui D.M.37/08?
Ciao,
no, non sono installatore, "bazzico" la materia, volevo solo un consiglio su un quadro da esterni per preparare l'opera muraria necessaria, in quanto gli installatori lavorano ad opera muraria pronta e pulita.
Io eseguirò il buco, poi la ditta mi manda il ragazzetto installatore qualificato D.M.37/08 ad avvitare le viti e spellare i fili.
iosolo35 ha scritto:La protezione della linea montante va eseguita per le sovracorrenti (corto o sovraccarico) e contro i contatti indiretti.
Allego 2 diagrammi, molto esaustivi, tratti da TNE
Bel diagramma, ne ho anche io alcuni così.
1
voti
non ci sono problemi, ma solo soluzioni
0
voti
iosolo35 ha scritto:theremin, se sai già tutto, se sei così preparato, cosa poni delle domande delle quali conosci già le risposte? Visto che hai un installatore che dovrà certificare l'impianto e si prenderà tutta le responsabilità, chiedi a lui che tipo di centralino posare in quanto è lui che alla fine dovrà produrre la dichiarazione di conformità.
Non sono preparato e non so tutto altrimenti non sarei qui.
Lo strumento del forum consente a me, come ad altri utenti, di scambiare opinioni con un numero di persone potenzialmente molto elevato, su 3 installatori professionisti che ho interpellato di persona, ho ricevuto 3 risposte totalmente differenti, per cui ritengo che in questo ambito, come in molti altri purtroppo, sia sempre necessario, per quanto la propria formazione e cultura personale lo consentano, farsi un'idea delle soluzioni, dei pro e contro che ogni scelta comporta.
Detto questo, so per certo che ci sarà un quadro esterno da almeno 6 moduli, e che la soluzione Gewiss GW48682 proposta da Goofy al momento mi sembra ottima.
Saluti
0
voti
theremin ha scritto:Pierluigi2002 ha scritto:Non ho parole
basta non scrivere in tal caso.
Ho scritto non ho parole, perche' non volevo calcare la mano, magari con quel " non ho parole " avresti dovuto riflettere su quello che stavi facendo, ma vedo che oltre al mio consiglio, non recepisci neppure quello di altri colleghi, che ne sanno molto più di me.
Ultima modifica di
Pierluigi2002 il 27 nov 2018, 15:32, modificato 2 volte in totale.
“vivi il presente“
-

Pierluigi2002
1.048 2 3 6 - Expert

- Messaggi: 1599
- Iscritto il: 23 gen 2008, 23:12
0
voti
JAndrea ha scritto:Vista la foto della traccia sulla parete ad inizio thread, dove vorresti installare il quadretto?
A sinistra del contatore, entrerei col corrugato da 20, fase e neutro dal contatore, e poi dal quadretto proseguirei verso il quadro principale con un montante di 12 metri circa, 3x10mmq. Un installatore sui tre he ho consultato mi ha proposto di mettere un paletto per la terra proprio sotto il quadro esterno in modo da non dover prelevare la terra dal quadro principale in casa. Gli altri mi hanno sconsigliato di fare più punti di terra.
Io sto leggendo le linee guida per l utilizzo degli spd, e nel caso di spd di tipo I vicino quadro Enel pare che una terra separata sotto il contatore potrebbe essere d'aiuto, per limitare le sovatensioni di modo comune (non essendoci il cavo di terra nel montante, non c'è effetto indottivo in caso di sovatensioni da fulminazione indiretta).
19 messaggi
• Pagina 2 di 2 • 1, 2
Torna a Impianti, sicurezza e quadristica
Chi c’è in linea
Visitano il forum: Nessuno e 155 ospiti

Elettrotecnica e non solo (admin)
Un gatto tra gli elettroni (IsidoroKZ)
Esperienza e simulazioni (g.schgor)
Moleskine di un idraulico (RenzoDF)
Il Blog di ElectroYou (webmaster)
Idee microcontrollate (TardoFreak)
PICcoli grandi PICMicro (Paolino)
Il blog elettrico di carloc (carloc)
DirtEYblooog (dirtydeeds)
Di tutto... un po' (jordan20)
AK47 (lillo)
Esperienze elettroniche (marco438)
Telecomunicazioni musicali (clavicordo)
Automazione ed Elettronica (gustavo)
Direttive per la sicurezza (ErnestoCappelletti)
EYnfo dall'Alaska (mir)
Apriamo il quadro! (attilio)
H7-25 (asdf)
Passione Elettrica (massimob)
Elettroni a spasso (guidob)
Bloguerra (guerra)



