Cos'è ElectroYou | Login Iscriviti

ElectroYou - la comunità dei professionisti del mondo elettrico

Lampada allo XENO

Elettronica lineare e digitale: didattica ed applicazioni

Moderatori: Foto Utentecarloc, Foto Utenteg.schgor, Foto UtenteBrunoValente, Foto UtenteIsidoroKZ

0
voti

[1] Lampada allo XENO

Messaggioda Foto UtenteAtomo » 3 dic 2018, 11:26

Salve a tutti,

giuso una conferma per evirate il peggio... :lol:

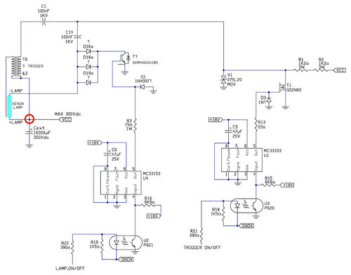
ho cambiato una lampada allo Xeno... il comune del trigger trasformer, visto lo schema che mi sono ricavato, va collegato sul positivo della lampada... giusto?

TRIGGER_WIRE.jpg
Avatar utente
Foto UtenteAtomo
56 1 5
Frequentatore
Frequentatore
 
Messaggi: 173
Iscritto il: 4 giu 2012, 15:48

0
voti

[2] Re: Lampada allo XENO

Messaggioda Foto UtenteSerTom » 3 dic 2018, 20:04

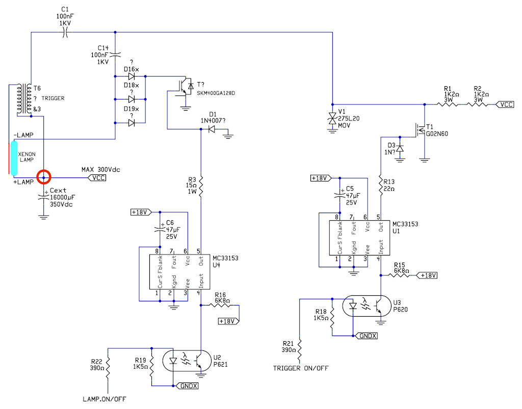
Ma è tuo lo schema disegnato così (male) ?
Ricorda che il primo scopo di uno schema è di essere facilmente letto. E si usano le regole per la normale scrittura: da sinistra verso destra, altro basso ... e mi raccomando: eleganza nello stile !

Comunque i trasformatori di innesco non hanno polarità visto che le lampade allo Xenon s'innescano sia con impulsi positivi che negativi.

Bye O_/ Ser.Tom
Avatar utente
Foto UtenteSerTom
4.222 1 4 9
Expert EY
Expert EY
 
Messaggi: 1950
Iscritto il: 18 mag 2012, 9:57


Torna a Elettronica generale

Chi c’è in linea

Visitano il forum: Google [Bot] e 48 ospiti