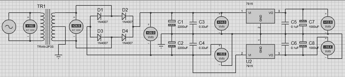
Buonasera a tutti, stavo disegnando un alimentatore duale. Questa è la parte subito dopo il raddrizzatore. C'è un trasformatore con unscita 24volt alternati che raddrizzati diventano 29 e ci sta, ma non capisco perché entrando con 29 volt non riesco ad avere i 15 volt dei 7815 e 7915. Il datasheet parla di un ingresso minimo di 17,5volt e qua siamo ben oltre.A me il circuito sembra corretto e penso che sia un bug del programma di simulazione. Grazie.
alimentatore duale
Moderatori:
carloc,
g.schgor,
BrunoValente,
IsidoroKZ
8 messaggi
• Pagina 1 di 1
0
voti
Io non ho mai fatto simulazioni ma prove reali.
Con 24 V raddrizzati e livellati si superano i 30 V.
Per avere una V stabilizzata ad esempio a 12 volt devi necessariamente avere almeno 4-5 volt in più.
Ti consiglio di fare prove pratiche e memorizzare quello che vedi e misuri con gli strumenti che possiedi.
Con 24 V raddrizzati e livellati si superano i 30 V.
Per avere una V stabilizzata ad esempio a 12 volt devi necessariamente avere almeno 4-5 volt in più.
Ti consiglio di fare prove pratiche e memorizzare quello che vedi e misuri con gli strumenti che possiedi.
2
voti
Vorrei che tu riportassi il collegamento del riferimento del ponte, a sinistra nello schema, che qui non si vede.
La somma dei due voltmetri in uscita fa circa la tensione di ingresso (meno qualcosa) e questo mi fa pensare che tu non abbia collegato correttamente il ponte.
Magari sbaglio però.
La somma dei due voltmetri in uscita fa circa la tensione di ingresso (meno qualcosa) e questo mi fa pensare che tu non abbia collegato correttamente il ponte.
Magari sbaglio però.
-

PietroBaima
90,7k 7 12 13 - G.Master EY

- Messaggi: 12206
- Iscritto il: 12 ago 2012, 1:20
- Località: Londra
1
voti
TITAN ha scritto:Ti consiglio di fare prove pratiche e memorizzare quello che vedi e misuri con gli strumenti che possiedi.
Mi sento di dissentire fortemente, in quanto questo consiglio lascia intendere che fare simulazioni sia una cosa inutile, sbagliata e che comporta perdite di tempo, quando invece è uno strumendo fondamentale ed imprescindibile per realizzare design di successo, rispettando il time-to-market, ed evitando la spiacevolissima situazione di ritrovarsi a fare il tape-out di qualcosa di cui non si è certi che funzioni.
Benchè dei bug nei simulatori possano essere presenti, bisogna sapere bene cosa il simulatore sta facendo (devi saperne di più del simulatore che usi). Come lasciato intendere da Pietro, la causa più probabile è una svista nel setup di simulazione.
"The past is not really the past until it has been registered. Or put another way, the past has no meaning or existence unless it exists as a record in the present."
John Archibald Wheeler
John Archibald Wheeler
0
voti
se il voltmetro in ingresso ti da 28V totali, come farà mai uno stabilizzatore analogico a darti in uscita una tensione complessiva superiore a questo valore?
prova a mettere i voltmetri su entrambe le linee di ingresso, se vedi il datasheets la serie 78xx ha un dropout di 2V, quindi devi avere in ingresso "almeno" 17V per avere un'uscita a 15V!
saluti.
prova a mettere i voltmetri su entrambe le linee di ingresso, se vedi il datasheets la serie 78xx ha un dropout di 2V, quindi devi avere in ingresso "almeno" 17V per avere un'uscita a 15V!
saluti.
-

lelerelele
4.899 3 7 9 - Master

- Messaggi: 5505
- Iscritto il: 8 giu 2011, 8:57
- Località: Reggio Emilia
1
voti
Se tra Vin del 7815 e Vin del 7915 ci sono 28V come potranno mai essercene 30 tra Vout del 7815 e Vout del 7915?
I 2 V che mancano glieli dà il reddito di cittadinanza?
Tra le 2 Vin dovrebbero esserci almeno 34-35V per far funzionare quell'alimentatore.
I 2 V che mancano glieli dà il reddito di cittadinanza?
Tra le 2 Vin dovrebbero esserci almeno 34-35V per far funzionare quell'alimentatore.

1
voti
settembre ha scritto: ...24volt alternati che raddrizzati diventano 29 e ci sta, ma non capisco perché entrando con 29 volt non riesco ad avere i 15 volt dei 7815 e 7915. Il datasheet parla di un ingresso minimo di 17,5 volt... ...siamo ben oltre... ...bug del simulatore...
Nessun bug, il simulatore sta funzionando perfettamente (nei limiti dei modelli che utilizza), minimo 17,5 V per regolatore fanno 35 V da avere dopo il livellamento a monte dei regolatori quindi non sei affatto ben oltre... i 24 V in alternata forniti dal trasformatore danno un picco di 33,84 V (già al di sotto dei minimo 35 V necessari) ai quali si sottrae la caduta di tensione di due diodi in serie del ponte raddrizzatore per ramo, che sotto carico possono corrispondere anche a oltre 2 V per ramo (infatti più di 4 V totali come puoi vedere dalla misura del primo voltmetro), poi i regolatori lineari presentano in uscita la tensione applicata in ingresso meno quella da loro usata per funzionare (ovviamente senza riuscire a stabilizzare al loro valore nominale causa l'insufficienza della tensione in ingresso) presentando il risultato che puoi osservare dai due voltmetri posti in uscita; la lieve dissimmetria dei due valori dipende probabilmente dal fatto che il regolatore di tensione positiva è un po' più "tostarello" del suo partner e fa cadere una tensione maggiore.
"Non farei mai parte di un club che accettasse la mia iscrizione" (G. Marx)
-

claudiocedrone
21,3k 4 7 9 - Master EY

- Messaggi: 15299
- Iscritto il: 18 gen 2012, 13:36
0
voti
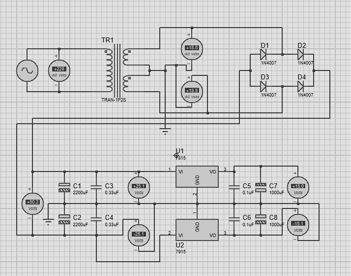
Grazie a tutti per le risposte, credo di aver capito il problema e cioè è nel trasformatore. Credevo che questo trasformatore erogasse 24-0-24 invece fa 24 totali che con 0 centrale diventano 12-0-12. Quindi è ovvio che i vreg abbiano problemi. Ho aggiunto qualche voltmetro e infatti quelli subito prima dei vreg hanno una tensione di entrata troppo bassa. Sostituendo il trafo con un 18-0-18 il circuito funziona correttamente. Bastava forse anche cambiare le tensione del trafo nel circuito originale.
8 messaggi
• Pagina 1 di 1
Chi c’è in linea
Visitano il forum: Nessuno e 46 ospiti

Elettrotecnica e non solo (admin)
Un gatto tra gli elettroni (IsidoroKZ)
Esperienza e simulazioni (g.schgor)
Moleskine di un idraulico (RenzoDF)
Il Blog di ElectroYou (webmaster)
Idee microcontrollate (TardoFreak)
PICcoli grandi PICMicro (Paolino)
Il blog elettrico di carloc (carloc)
DirtEYblooog (dirtydeeds)
Di tutto... un po' (jordan20)
AK47 (lillo)
Esperienze elettroniche (marco438)
Telecomunicazioni musicali (clavicordo)
Automazione ed Elettronica (gustavo)
Direttive per la sicurezza (ErnestoCappelletti)
EYnfo dall'Alaska (mir)
Apriamo il quadro! (attilio)
H7-25 (asdf)
Passione Elettrica (massimob)
Elettroni a spasso (guidob)
Bloguerra (guerra)



pigreco]=π
