Cos'è ElectroYou | Login Iscriviti

ElectroYou - la comunità dei professionisti del mondo elettrico

SMPS con IR2153

Elettronica lineare e digitale: didattica ed applicazioni

Moderatori: Foto Utentecarloc, Foto Utenteg.schgor, Foto UtenteBrunoValente, Foto UtenteIsidoroKZ

0
voti

[1] SMPS con IR2153

Messaggioda Foto UtenteVicentio » 17 dic 2018, 9:19

Salve!
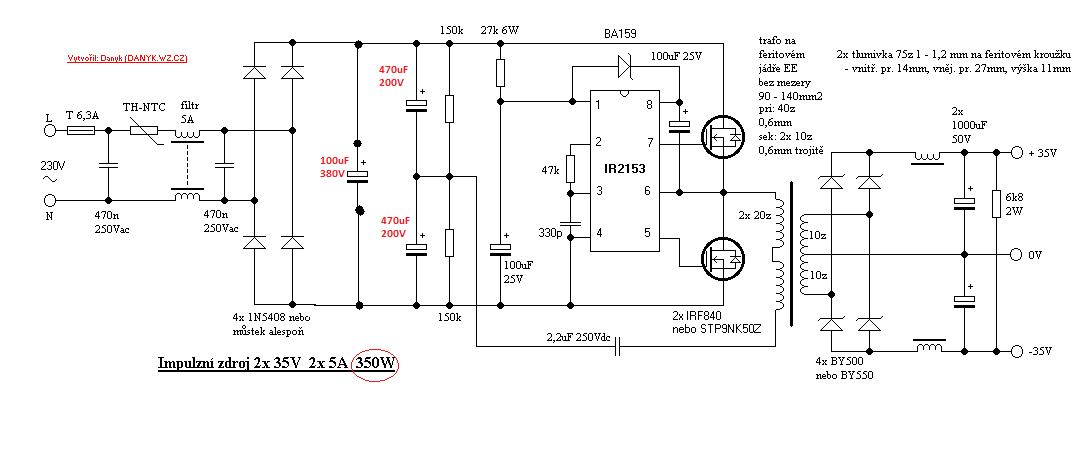
Sto costruendo un SMPS con il famoso ir2153. Il circuito di partenza è:
Immagine
Io non ho 2 condensatori da 1000uF e 200V però voglio utilizzare 2 da 470uF e 200V con in parallelo uno da 100uF e 380 V. Come in figura:
DAF12.png
circuito

Quello che mi chiedo è quanto diminuisce la potenza e come la posso calcolare, inoltre è utile il condensatore da 100uF e 380 V o e meglio non usarlo?
Grazie!
Avatar utente
Foto UtenteVicentio
258 1 4 9
Stabilizzato
Stabilizzato
 
Messaggi: 413
Iscritto il: 24 mag 2014, 13:28

0
voti

[2] Re: SMPS con IR2153

Messaggioda Foto Utentemarioursino » 17 dic 2018, 16:21

Usa i due da 470 uF, aumenta il ripple ma non succede nulla di male.
Avatar utente
Foto Utentemarioursino
5.687 3 9 13
G.Master EY
G.Master EY
 
Messaggi: 1598
Iscritto il: 5 dic 2009, 4:32

0
voti

[3] Re: SMPS con IR2153

Messaggioda Foto UtenteVicentio » 18 dic 2018, 16:56

Grazie!
Utilizzerò allora solo i due 470uF senza il 100uF e 380 V in parallelo. Per quanto riguarda il calcolo della potenza arrivo almeno a 200W ?
Avatar utente
Foto UtenteVicentio
258 1 4 9
Stabilizzato
Stabilizzato
 
Messaggi: 413
Iscritto il: 24 mag 2014, 13:28

1
voti

[4] Re: SMPS con IR2153

Messaggioda Foto Utentemarioursino » 18 dic 2018, 16:59

La massima potenza erogabile dipende da molti fattori, principalmente dal trasformatore, dai MOS al primario e dalle induttanze di uscita. Il calcolo non è esattamente banale.
Avatar utente
Foto Utentemarioursino
5.687 3 9 13
G.Master EY
G.Master EY
 
Messaggi: 1598
Iscritto il: 5 dic 2009, 4:32

0
voti

[5] Re: SMPS con IR2153

Messaggioda Foto UtenteVicentio » 19 dic 2018, 9:41

Grazie!
Vado a documentarmi, e se ho qualche difficoltosa torno a chiedere.
Avatar utente
Foto UtenteVicentio
258 1 4 9
Stabilizzato
Stabilizzato
 
Messaggi: 413
Iscritto il: 24 mag 2014, 13:28

0
voti

[6] Re: SMPS con IR2153

Messaggioda Foto UtenteVicentio » 21 dic 2018, 15:27

Dalle ricerche fatte sembra tutto a posto. Solo per il trasformatore rimane un problema, non so come sceglierlo.
Io ho più trasformatori recuperati da diversi ATX e TV ma non so quale di questi posso utilizzare. Sapete un metodo con quale stimare la potenza ed eventualmente la frequenza di lavoro massima di un trasformatore in ferrite sconosciuto?
Avatar utente
Foto UtenteVicentio
258 1 4 9
Stabilizzato
Stabilizzato
 
Messaggi: 413
Iscritto il: 24 mag 2014, 13:28

0
voti

[7] Re: SMPS con IR2153

Messaggioda Foto Utentestefanob70 » 21 dic 2018, 15:55

Vicentio ha scritto:Solo per il trasformatore rimane un problema, non so come sceglierlo.

Solo?
Il trasformatore è un elemento fondamentale per un buon progetto di alimentatore switching.
A meno di non essere un bravo ingegnere con tanti anni di esperienza alle spalle,e dotato anche di strumenti adatti alla misura, non pretendere di andare troppo lontano.
ƎlectroYou
Avatar utente
Foto Utentestefanob70
14,1k 5 11 13
Master EY
Master EY
 
Messaggi: 3190
Iscritto il: 14 lug 2012, 13:14
Località: Roma

0
voti

[8] Re: SMPS con IR2153

Messaggioda Foto Utentemarioursino » 22 dic 2018, 20:01

Lascia perdere il recupero di trasformatori già fatti, è semplicemente impossibile trovarne uno adatto e in ogni caso nessuno ne riporta i parametri.

Se lo schema è corretto puoi affidarti a esso: sopra il simbolo del trasformatore è riportato il range di Ae accettabile (in mm2) e come filarlo. Con EE ti propongono di acquistare un nucleo fatto appunto da due E.
Avatar utente
Foto Utentemarioursino
5.687 3 9 13
G.Master EY
G.Master EY
 
Messaggi: 1598
Iscritto il: 5 dic 2009, 4:32

2
voti

[9] Re: SMPS con IR2153

Messaggioda Foto UtenteBrunoValente » 26 dic 2018, 21:26

Due cose:

1) Non mi pare sensato che in uscita vi siano condensatori così grossi, il lavoro sporco di livellamento del ripple a 100Hz sarebbe meglio se venisse svolto solo dai condensatori di ingresso e non da quelli di uscita.

I condensatori di uscita dovrebbero servire a livellare solo il ripple ad alta frequenza (con quei valori di CT e RT la frequenza di commutazione è circa 40kHz) derivante dal raddrizzamento in uscita dell'onda quadra, quindi poca cosa.

I condensatori di uscita di valore eccessivo non contribuiscono significativamente a ridurre il ripple a 100Hz perché la loro efficacia rispetto a quelli di ingresso va con l'inverso del quadrato del rapporto di trasformazione che in questo caso vale circa 4.6, quindi, in questo caso, a parità di valore, quelli di ingresso riducono il ripple circa 20 volte di più rispetto a quelli di uscita, però comunque quelli di uscita, essendo grossi, producono una corrente di ripple a 100 Hz non trascurabile che coinvolge inutilmente i mosfet e il trasformatore.

2) Non mi pare che quell'integrato possa funzionare correttamente senza resistori in serie ai gate che dovrebbero servire a ridurre la grossa corrente impulsiva dovuta al carico capacitivo offerto dai mosfet.
Avatar utente
Foto UtenteBrunoValente
39,6k 7 11 13
G.Master EY
G.Master EY
 
Messaggi: 7796
Iscritto il: 8 mag 2007, 14:48

0
voti

[10] Re: SMPS con IR2153

Messaggioda Foto UtenteBrunoValente » 26 dic 2018, 21:42

Per quanto riguarda il trasformatore non la farei così tragica: essendo solo un trasformatore e non un induttore dovrebbe essere sufficiente garantire un valore di B basso per non farlo scaldare (numero di spire sufficientemente alto), scegliere un nucleo di ferrite grande a sufficienza per contenere le spire necessarie e disporre gli avvolgimenti in modo che siano sufficientemente stretti affinché sia minimo il flusso disperso.
Avatar utente
Foto UtenteBrunoValente
39,6k 7 11 13
G.Master EY
G.Master EY
 
Messaggi: 7796
Iscritto il: 8 mag 2007, 14:48

Prossimo

Torna a Elettronica generale

Chi c’è in linea

Visitano il forum: Nessuno e 34 ospiti