Buonasera e grazie dei consigli che vorrete darmi.
Ho un alimentatore Ps305D da banco che ha sempre funzionato egregiamente da 4/5 anni.
Improvvisamente selezionando il tasto low power non segna la corrente di uscita corretta ma dei decimali.
Inoltre se aumento un po’ il potenziometro “coarse” non interviene la protezione di limitazione corrente.
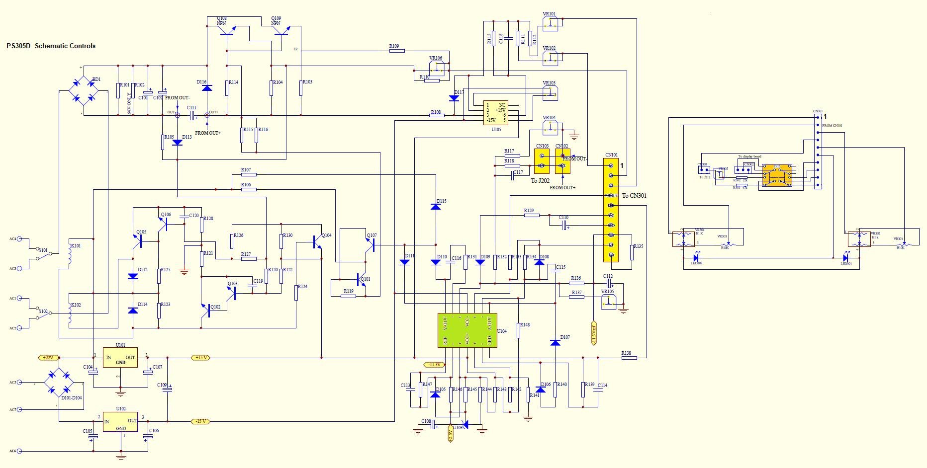
Ho visto diversi schemi ma non riesco a capire dove agisce il tasto low power.
Se metti Hi power sembra essere tutto ok.
Suggerimenti?
Alimentatore da banco PS305D
Moderatori:
carloc,
g.schgor,
BrunoValente,
IsidoroKZ
10 messaggi
• Pagina 1 di 1
0
voti
Quell'alimentatore è una delle peggiori cinesate che si siano mai viste negli ultimi vent'anni. Ed è da rifare da cima a fondo, semplicemente. Comunque, se vuoi recuperarlo, devi sostituire i due relè che sono al suo interno e che, dopo qualche tempo, si riguasteranno di nuovo con la possibilità che generino problemi anche peggiori di quelli che stai sperimentando ora (i rele si guastano perché si incollano i contatti a causa delle correnti che ricaricano gli elettrolitici principali, generando guasti diversi a seconda di quale dei due relè va in malora per primo).
0
voti
Allora devi anche allegare lo schema dei controlli. Un paio di anni fa avevo scaricato TUTTI gli schemi di quell'alimentatore (che sono, se non ricordo male, tre: quello che hai postato, quello dei controlli e quello del display) che è andato poi perso con l'hard disk che lo conteneva (succede... Per fortuna non c'era niente di serio). Lo schema che hai postato non ha comandi e per le sue regolazioni dipende da un altro schema (quello appunto dei comandi frontali del tuo alimentatore): se non ci sono altri pasticci, il problema sta in questo secondo schema, che per quanto mi ricordo è pure abbastanza semplice da controllare.
10 messaggi
• Pagina 1 di 1
Chi c’è in linea
Visitano il forum: Nessuno e 82 ospiti

Elettrotecnica e non solo (admin)
Un gatto tra gli elettroni (IsidoroKZ)
Esperienza e simulazioni (g.schgor)
Moleskine di un idraulico (RenzoDF)
Il Blog di ElectroYou (webmaster)
Idee microcontrollate (TardoFreak)
PICcoli grandi PICMicro (Paolino)
Il blog elettrico di carloc (carloc)
DirtEYblooog (dirtydeeds)
Di tutto... un po' (jordan20)
AK47 (lillo)
Esperienze elettroniche (marco438)
Telecomunicazioni musicali (clavicordo)
Automazione ed Elettronica (gustavo)
Direttive per la sicurezza (ErnestoCappelletti)
EYnfo dall'Alaska (mir)
Apriamo il quadro! (attilio)
H7-25 (asdf)
Passione Elettrica (massimob)
Elettroni a spasso (guidob)
Bloguerra (guerra)



