Se lo pensi perché nessuno ti ha risposto, non preoccuparti.
È perché o non hanno visto la tua richiesta o non sanno risponderti.
Io non so se un filtro così va bene e non so rispondere.
Dovresti almeno controllare che la tensione non sia troppo variabile e non abbia picchi oltre i 15 V.
Se succede, è il caso di mettere un integrato stabilizzatore adeguato, se no, forse basta il filtro.
Senza attaccare un oscilloscopio non si può sapere.
pulsante on\off
Moderatori:
carloc,
g.schgor,
BrunoValente,
IsidoroKZ
32 messaggi
• Pagina 3 di 4 • 1, 2, 3, 4
0
voti
[21] Re: pulsante on\off
Big fan of ⋮ƎlectroYou! Ausili per disabili e anziani su ⋮ƎlectroYou
Caratteri utili: À È É Ì Ò Ó Ù α β γ δ ε η θ λ μ π ρ σ τ φ ω Ω º ª ² ³ √ ∛ ∜ ₀ ₁ ₂ ₃ ₄ ₅ ₆ ∃ ∄ ∆ ∈ ∉ ± ∓ ∾ ≃ ≈ ≠ ≤ ≥
Caratteri utili: À È É Ì Ò Ó Ù α β γ δ ε η θ λ μ π ρ σ τ φ ω Ω º ª ² ³ √ ∛ ∜ ₀ ₁ ₂ ₃ ₄ ₅ ₆ ∃ ∄ ∆ ∈ ∉ ± ∓ ∾ ≃ ≈ ≠ ≤ ≥
0
voti
[22] Re: pulsante on\off
si era riferito in base al filtro di alimentazione, per sovratensione non credo perche e' collegato il parallelo alla batteria da 12 volt, oscilloscopio purtoppo non ne ho..¶
-

danielealfa
243 2 4 7 - Expert

- Messaggi: 1313
- Iscritto il: 27 mag 2009, 22:51
0
voti
[23] Re: pulsante on\off
Allora prova. Per male che vada bruci il 4066. Se lo monti su zoccolo lo puoi sostituire facilmente.
Big fan of ⋮ƎlectroYou! Ausili per disabili e anziani su ⋮ƎlectroYou
Caratteri utili: À È É Ì Ò Ó Ù α β γ δ ε η θ λ μ π ρ σ τ φ ω Ω º ª ² ³ √ ∛ ∜ ₀ ₁ ₂ ₃ ₄ ₅ ₆ ∃ ∄ ∆ ∈ ∉ ± ∓ ∾ ≃ ≈ ≠ ≤ ≥
Caratteri utili: À È É Ì Ò Ó Ù α β γ δ ε η θ λ μ π ρ σ τ φ ω Ω º ª ² ³ √ ∛ ∜ ₀ ₁ ₂ ₃ ₄ ₅ ₆ ∃ ∄ ∆ ∈ ∉ ± ∓ ∾ ≃ ≈ ≠ ≤ ≥
0
voti
[24] Re: pulsante on\off
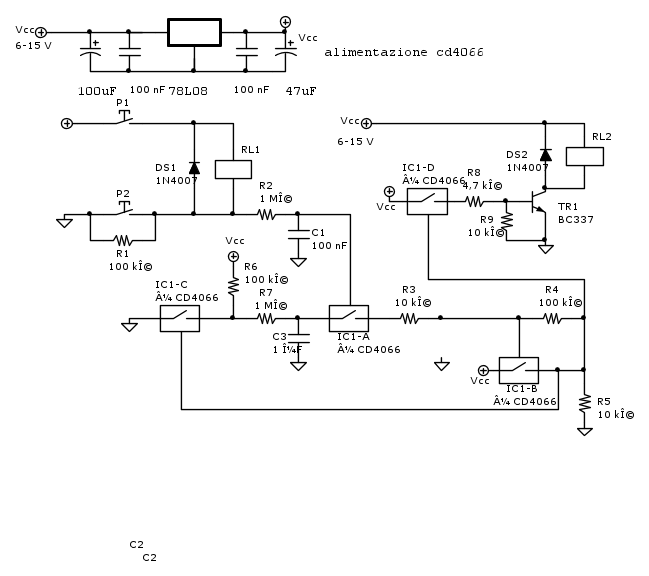
potrei metterci un piccolo regolatore tipo un 78L08 e 2 condensatori da 100 nF
cosi dovrei essere sicuro o no?
cosi dovrei essere sicuro o no?
-

danielealfa
243 2 4 7 - Expert

- Messaggi: 1313
- Iscritto il: 27 mag 2009, 22:51
0
voti
[25] Re: pulsante on\off
danielealfa ha scritto:potrei metterci un piccolo regolatore tipo un 78L08 e 2 condensatori da 100 nF
cosi dovrei essere sicuro o no?
se vuoi una tensione ben stabile ok,pero io metterei un 7808,ha una corrente di uscita superiore e mi sembra più robusto
0
voti
[26] Re: pulsante on\off
pensavo a un regolatore piccolo perche deve solo alimentare l ic, poi purtroppo ho un limitatissimo spazio dove mettere il PCB, pensa che devo metterlo dentro ad un rele' delle intermittenza delle freccie...
-

danielealfa
243 2 4 7 - Expert

- Messaggi: 1313
- Iscritto il: 27 mag 2009, 22:51
0
voti
[27] Re: pulsante on\off
buona sera a tutti, ho fatto il circuito e funziona bene.
ho usato un 78l08 come regolatore con in ingresso un elettrolitico da 100 mF + un multistrato da 100nF
in uscita un elettrolitico da 47uF + un multistrato da 100 nF
il tutto protetto in ingresso da un 1n4007
il positivo del rele' che deve alimentare il transistor viene preso prima del diodo 1n4007 ed ho messo anche
in parallelo un diodo sulla bobina del rele'
ora ho uno strano funzionamento:
solo quando avvio il motore con il rele diseccitato (entrambi i tasti premuti)il rele cambia stato e si eccita.
cosa che non dovrebbe succedere.
invece se il rele ' e' eccitato premo entrambi i pulsanti il circuito non cambia stato.
cosa potrebbe essere?poca capacita' dei condensatori?
o altro?
ringrazio anticipatamente dei vostri preziosi aiuti
ho usato un 78l08 come regolatore con in ingresso un elettrolitico da 100 mF + un multistrato da 100nF
in uscita un elettrolitico da 47uF + un multistrato da 100 nF
il tutto protetto in ingresso da un 1n4007
il positivo del rele' che deve alimentare il transistor viene preso prima del diodo 1n4007 ed ho messo anche
in parallelo un diodo sulla bobina del rele'
ora ho uno strano funzionamento:
solo quando avvio il motore con il rele diseccitato (entrambi i tasti premuti)il rele cambia stato e si eccita.
cosa che non dovrebbe succedere.
invece se il rele ' e' eccitato premo entrambi i pulsanti il circuito non cambia stato.
cosa potrebbe essere?poca capacita' dei condensatori?
o altro?
ringrazio anticipatamente dei vostri preziosi aiuti
-

danielealfa
243 2 4 7 - Expert

- Messaggi: 1313
- Iscritto il: 27 mag 2009, 22:51
-

danielealfa
243 2 4 7 - Expert

- Messaggi: 1313
- Iscritto il: 27 mag 2009, 22:51
32 messaggi
• Pagina 3 di 4 • 1, 2, 3, 4
Chi c’è in linea
Visitano il forum: Nessuno e 100 ospiti

Elettrotecnica e non solo (admin)
Un gatto tra gli elettroni (IsidoroKZ)
Esperienza e simulazioni (g.schgor)
Moleskine di un idraulico (RenzoDF)
Il Blog di ElectroYou (webmaster)
Idee microcontrollate (TardoFreak)
PICcoli grandi PICMicro (Paolino)
Il blog elettrico di carloc (carloc)
DirtEYblooog (dirtydeeds)
Di tutto... un po' (jordan20)
AK47 (lillo)
Esperienze elettroniche (marco438)
Telecomunicazioni musicali (clavicordo)
Automazione ed Elettronica (gustavo)
Direttive per la sicurezza (ErnestoCappelletti)
EYnfo dall'Alaska (mir)
Apriamo il quadro! (attilio)
H7-25 (asdf)
Passione Elettrica (massimob)
Elettroni a spasso (guidob)
Bloguerra (guerra)



