Saluti a tutti,
recentemente ho realizzato il seguente circuito per l'azionamento in remoto del motore sal/scendi della mia tapparella di casa.
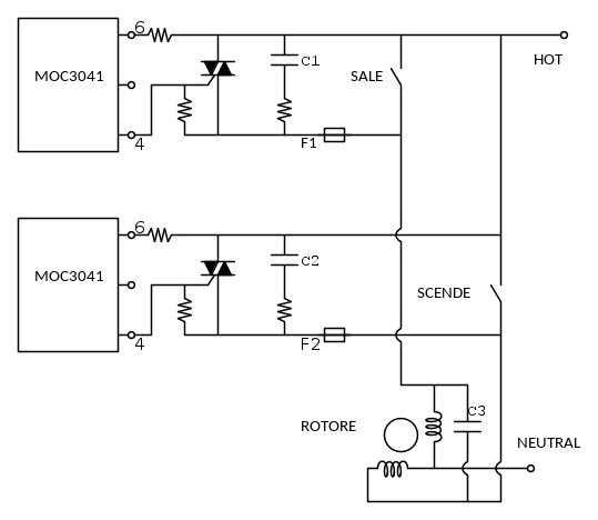
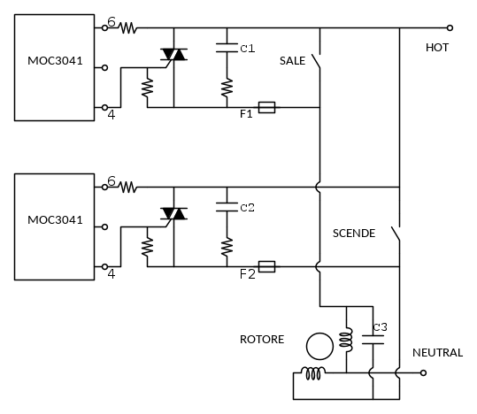
Ho riportato solo un triac, ma chiaramente ce ne sono due (due triac, due MOC, etc.), uno per ogni direzione. La parte relativa al motore della tapparella l'ho dedotta da quanto ho potuto trovare nel forum.
Dopo alcune prove con i pulsanti manuali mi sono trovato il triac, il MOC, le resistenze e lo snubber del comando "SALE" bruciati! Il circuito del comando "SCENDI", immacolato.
Il triac è un BT136-600, il motore della tapparella è da 200W. Lo snubber è formata da una resistenza 39 ohm e un condensatore da 100nF (classe X2). Le altre due resistenze da 330 ohm.
Per evitare che il guasto si ripeta, potrebbe essere utile inserire il fusibile F1 nella posizione indicata nel circuito sopra?
Cos'altro potrei fare?
Grazie a tutti finora!!!
Protezione Triac su motore tapparella
Moderatori:
g.schgor,
IsidoroKZ
19 messaggi
• Pagina 1 di 2 • 1, 2
0
voti
scipiusbarbatus ha scritto:
Ho riportato solo un triac, ma chiaramente ce ne sono due (due triac, due MOC, etc.), uno per ogni direzione. La parte relativa al motore della tapparella l'ho dedotta da quanto ho potuto trovare nel forum.
Hai trovato 6 componenti bruciati? le resistenze sono arrostite e interrotte? e triac e moc in corto?
Compresi i condensatori?? spiegati di più
Uno per ogni direzione hai detto , per direzione intendi sali/scendi e l'altro triac&moc ha anche lui dei pulsanti sali/scendi?
E i moc a cosa servono?
Per me occorre lo schema completo se poi qualcun altro ti sa dare aiuto....bene!
Alex
Alex
https://www.facebook.com/Elettronicaeelettrotecnica
<< vedi di pigliare arditamente in mano, il dizionario che ti suona in bocca,
se non altro è schietto e paesano.
(Giuseppe Giusti) <<
https://www.facebook.com/Elettronicaeelettrotecnica
<< vedi di pigliare arditamente in mano, il dizionario che ti suona in bocca,
se non altro è schietto e paesano.
(Giuseppe Giusti) <<
0
voti
Ma funziona bene quel motore? non ti si blocca?
Quando scendi fa sicuramente meno fatica.
Il fusibile aiuterà, ma controlla la corrente mentre sale, altrimenti cambierai spesso quel fusibile :)
Quando scendi fa sicuramente meno fatica.
Il fusibile aiuterà, ma controlla la corrente mentre sale, altrimenti cambierai spesso quel fusibile :)
0
voti
Per Samuele,
il motore sembra funzionare bene. Lo uso da circa un anno con i pulsanti e non ho mai percepito problemi. Mi sono sorpreso di vedere il triac bruciato senza neache metterlo in conduzione!
Per Setteali
riporto il circuito completo nel seguito. Il condensatore C1 esternamente è bruciato, il C2 ed il C3 non hanno niente. Le resistenze vicino a C1 sono esternamente bruciate, ma hanno ancora il loro valore di resistenza. Il triac è sempre in conduzione mentre il MOC è saltato via dal suo zoccolo ed è rotto.
Quindi il fusibile aiuterebbe? Devo pensare ad un problema al motore elettrico? Il circuito MOC+triac può andare bene per pilotare il motore della tapparella?
Non riesco a spiegarmi come possa essersi bruciato il circuito.
Grazie di nuovo a tutti!!!
il motore sembra funzionare bene. Lo uso da circa un anno con i pulsanti e non ho mai percepito problemi. Mi sono sorpreso di vedere il triac bruciato senza neache metterlo in conduzione!
Per Setteali
riporto il circuito completo nel seguito. Il condensatore C1 esternamente è bruciato, il C2 ed il C3 non hanno niente. Le resistenze vicino a C1 sono esternamente bruciate, ma hanno ancora il loro valore di resistenza. Il triac è sempre in conduzione mentre il MOC è saltato via dal suo zoccolo ed è rotto.
Quindi il fusibile aiuterebbe? Devo pensare ad un problema al motore elettrico? Il circuito MOC+triac può andare bene per pilotare il motore della tapparella?
Non riesco a spiegarmi come possa essersi bruciato il circuito.
Grazie di nuovo a tutti!!!
-

scipiusbarbatus
35 3 - Messaggi: 38
- Iscritto il: 21 lug 2012, 18:12
0
voti
il fusibile interviene in protezione ma non risolve il problema.
Misura con un tester la corrente che assorbe il motore, per escludere eventuali forzature meccaniche.
Magari hai preso un triac difettoso e ti ha creato tutto il casino.
Misura con un tester la corrente che assorbe il motore, per escludere eventuali forzature meccaniche.
Magari hai preso un triac difettoso e ti ha creato tutto il casino.
0
voti
devi trovare il problema.
sono d'accorrdo con te che non può saltare opto e triac senza essere in funzione, anche se sono alimentati.
anche nel caso in cui fossero innescati non devono dare problemi essendo in parallelo all'interruttore, unico problema potrebbe essere entrambi i canali innescati per entambi i sensi, oppure un interruttore chiuso quando il triac dell'altro canale si innesca.
verifica un po di cose, c'è sicuramente una spiegazione.
saluti.
-

lelerelele
4.899 3 7 9 - Master

- Messaggi: 5505
- Iscritto il: 8 giu 2011, 8:57
- Località: Reggio Emilia
0
voti
Infatti è solo una protezione il fusibile e, se ben dimensionato, potrebbe salvare il triac su un carico di corrente maggiore. Parlavo infatti di sforzo del motore che non produrrebbe un eccessivo aumento di corrente, ma farebbe saltare il fusibile. Però, se ci dovessero essere problemi più importani, potrtebbe non bastare.
0
voti
Saluti a tutti,
ho ripristinato i componenti bruciati ed ho fatto qualche misura.
Comandando solo con i pulsanti ho misurato la corrente. Sono circa 1,5 A quando la tapparella "sale" e 1,3A quando la tapparella "scende".
La tensione invece mi fa preoccupare un po perché quando, per esempio, la tapparella sale ai capi dell'interruttore con il comando scende misuro circa 400V!
Quando ho provato a dare il comando "sale" con il triac si sono bruciati ancora gli stessi componenti. Al ripristino della tensione la tapparella ha cominciato a scendere. Ho misurato con il tester il triac del comando scende, per vedere se è in corto, ma sembra ok. Ho quindi scollegato la scheda elettronica e la tapparella si comanda normalmente con i pulsanti.
Il fusibile non si è bruciato, e non è servito a proteggere il triac. Io penso che il problema sia nei pulsanti che comandano la tapparella e proverò a sostituirli.
In ogni caso, che tipo di protezione dovrei prevedere per proteggere il triac? Il problema potrebbe essere la sovratensione?
Grazie a tutti per il vostro aituto!!!
ho ripristinato i componenti bruciati ed ho fatto qualche misura.
Comandando solo con i pulsanti ho misurato la corrente. Sono circa 1,5 A quando la tapparella "sale" e 1,3A quando la tapparella "scende".
La tensione invece mi fa preoccupare un po perché quando, per esempio, la tapparella sale ai capi dell'interruttore con il comando scende misuro circa 400V!
Quando ho provato a dare il comando "sale" con il triac si sono bruciati ancora gli stessi componenti. Al ripristino della tensione la tapparella ha cominciato a scendere. Ho misurato con il tester il triac del comando scende, per vedere se è in corto, ma sembra ok. Ho quindi scollegato la scheda elettronica e la tapparella si comanda normalmente con i pulsanti.
Il fusibile non si è bruciato, e non è servito a proteggere il triac. Io penso che il problema sia nei pulsanti che comandano la tapparella e proverò a sostituirli.
In ogni caso, che tipo di protezione dovrei prevedere per proteggere il triac? Il problema potrebbe essere la sovratensione?
Grazie a tutti per il vostro aituto!!!
-

scipiusbarbatus
35 3 - Messaggi: 38
- Iscritto il: 21 lug 2012, 18:12
0
voti
Non ho capito a cosa ti serve un circuito del genere per azionare un motore per tapparella.
A meno di controllare/limitare la corrente di uscita,tanto vale utilizzare due' relè e qualche transistor.
A meno di controllare/limitare la corrente di uscita,tanto vale utilizzare due' relè e qualche transistor.
⋮ƎlectroYou
-

stefanob70
14,1k 5 11 13 - Master EY

- Messaggi: 3190
- Iscritto il: 14 lug 2012, 13:14
- Località: Roma
0
voti
scipiusbarbatus ha scritto:La tensione invece mi fa preoccupare un po perché quando, per esempio, la tapparella sale ai capi dell'interruttore con il comando scende misuro circa 400V!
strano che sottosforzo,la tensione anziche diminuire addirittura aumenta da 230 a 400V!
Ho quindi scollegato la scheda elettronica e la tapparella si comanda normalmente con i pulsanti.
con la scheda scollegata quindi funziona tutto,non si hanno sovratensioni?
. Io penso che il problema sia nei pulsanti che comandano la tapparella e proverò a sostituirli.
non mi pare possibile che dei semplici pulsanti possano provocare questi guasti
19 messaggi
• Pagina 1 di 2 • 1, 2
Torna a Elettrotecnica generale
Chi c’è in linea
Visitano il forum: Nessuno e 88 ospiti

Elettrotecnica e non solo (admin)
Un gatto tra gli elettroni (IsidoroKZ)
Esperienza e simulazioni (g.schgor)
Moleskine di un idraulico (RenzoDF)
Il Blog di ElectroYou (webmaster)
Idee microcontrollate (TardoFreak)
PICcoli grandi PICMicro (Paolino)
Il blog elettrico di carloc (carloc)
DirtEYblooog (dirtydeeds)
Di tutto... un po' (jordan20)
AK47 (lillo)
Esperienze elettroniche (marco438)
Telecomunicazioni musicali (clavicordo)
Automazione ed Elettronica (gustavo)
Direttive per la sicurezza (ErnestoCappelletti)
EYnfo dall'Alaska (mir)
Apriamo il quadro! (attilio)
H7-25 (asdf)
Passione Elettrica (massimob)
Elettroni a spasso (guidob)
Bloguerra (guerra)





