Ciao a tutti,
volevo chiedere una mano per dimensionare dei componenti.
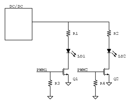
In pratica ho un dc/dc che fornisce in uscita una tensione di 4V a due led in parallelo da 800mA l'uno comandati in PWM con D=25%.
Dovendo dimensionare la resistenza sui led, considero una corrente non di 800mA ma 800m*0.25= 200mA
e quindi la resistenza sarà (Vcc-Vf)/I = (4-3)/0.2 = 5ohm mentre la potenza la considero sulla corrente di picco o la media?
Per quanto riguarda il DC/DC lo devo prendere da 1,6A, quindi sulla corrente di picco dei due led in parallelo giusto?
Dimensionamento led in PWM
Moderatori:
carloc,
g.schgor,
BrunoValente,
IsidoroKZ
16 messaggi
• Pagina 1 di 2 • 1, 2
0
voti
0
voti
mi pare che tu sia fuori strada.
nel tuo caso è "essenziale" che tieni conto del valore di tensione sul led, solitamente quelli di potenza lavorano con tensioni da 3.2/3.6V, quindi il valore di corrente deve essere calcolato tenendo come tensione sulla resistenza 4-3.4=0.6V! Occhio che in questo caso il circuito sarà notevolmente instabile verso la corrente, causa la temperatura che determina lo spostamento del punto di lavoro sul led. Avrai notevoli difficoltà a mantenerlo stabile; per avere un funzionamento ottimale devi usare un convertitore che trasferirà la corretta "energia" al led indipendentemente dalla sua tensione, (io userei un buck/boost), https://it.wikipedia.org/wiki/Convertitore_buck-boost
comunque nel tuo caso il valore della resistenza dovrebbe essere intorno ad 1 ohm, la dissipazione a spanne, con un duty 0.25 sarà intorno a 0.25W direi.
se possibile usare una tensione maggiore si riducono i problemi.
saluti.
nel tuo caso è "essenziale" che tieni conto del valore di tensione sul led, solitamente quelli di potenza lavorano con tensioni da 3.2/3.6V, quindi il valore di corrente deve essere calcolato tenendo come tensione sulla resistenza 4-3.4=0.6V! Occhio che in questo caso il circuito sarà notevolmente instabile verso la corrente, causa la temperatura che determina lo spostamento del punto di lavoro sul led. Avrai notevoli difficoltà a mantenerlo stabile; per avere un funzionamento ottimale devi usare un convertitore che trasferirà la corretta "energia" al led indipendentemente dalla sua tensione, (io userei un buck/boost), https://it.wikipedia.org/wiki/Convertitore_buck-boost
comunque nel tuo caso il valore della resistenza dovrebbe essere intorno ad 1 ohm, la dissipazione a spanne, con un duty 0.25 sarà intorno a 0.25W direi.
se possibile usare una tensione maggiore si riducono i problemi.
saluti.
-

lelerelele
4.899 3 7 9 - Master

- Messaggi: 5505
- Iscritto il: 8 giu 2011, 8:57
- Località: Reggio Emilia
0
voti
Capisco il problema e che non posso usare un dc/dc con uscita in corrente. questo perché quel DC/DC mi alimenta anche un microcontrollore.
Non mi tornano però i tuoi calcoli..Sto facendo confusione con le correnti di picco e quelle medie
Non mi tornano però i tuoi calcoli..Sto facendo confusione con le correnti di picco e quelle medie
1
voti
ti consiglio di calcolare il valore di corrente come se alimentassi in Dc il tutto, poi alla fine la sola potenza calcolata sul resistore la moltiplichi per il duty.
se usi un micro, alimentarli con PWM ed un induttore ed una manciata di componenti è relativamente semplice.
saluti.
se usi un micro, alimentarli con PWM ed un induttore ed una manciata di componenti è relativamente semplice.
saluti.
-

lelerelele
4.899 3 7 9 - Master

- Messaggi: 5505
- Iscritto il: 8 giu 2011, 8:57
- Località: Reggio Emilia
0
voti
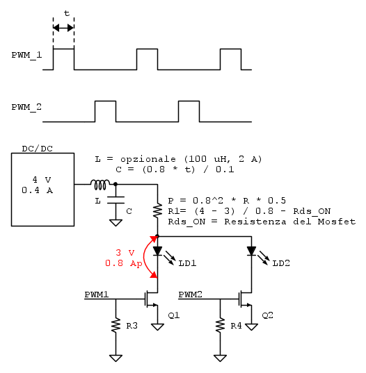
Quindi con I = 800mA ho una Vf = 3.2V quindi R = (4-3.2)/0.8 = 1ohm
P_R = 1*0.8*0.8 = 640mW
P_R_m = 0.640*0.25 = 160mW
quindi dovrei prendere una resistenza tipo R=1ohm 1% 1/4W o 1/2W
Mentre l'NMOS dovrà reggere almeno 800mA e il DC/DC essere in grado di erogare almeno 1.6A
P_R = 1*0.8*0.8 = 640mW
P_R_m = 0.640*0.25 = 160mW
quindi dovrei prendere una resistenza tipo R=1ohm 1% 1/4W o 1/2W
Mentre l'NMOS dovrà reggere almeno 800mA e il DC/DC essere in grado di erogare almeno 1.6A
0
voti
se sei sicuro dei 3.2V dei led si.
ma tieni sempre a mente che la tensione della giunzione varia di 2.2mV/°C, quindi passando da freddi a caldi, con aumento di 80°(aumento minimo sulla giunzione, sarà anche maggiore), avrai un drift di tensione di 170mV quindi aumento di corrente di 220mA.
saluti.
ma tieni sempre a mente che la tensione della giunzione varia di 2.2mV/°C, quindi passando da freddi a caldi, con aumento di 80°(aumento minimo sulla giunzione, sarà anche maggiore), avrai un drift di tensione di 170mV quindi aumento di corrente di 220mA.
saluti.
-

lelerelele
4.899 3 7 9 - Master

- Messaggi: 5505
- Iscritto il: 8 giu 2011, 8:57
- Località: Reggio Emilia
0
voti
Considera anche che se gli NMOS sono pilotati direttamente dal microcontrollore, e il microcontrollore fornisce una tensione di comando del PWM di 4V, gli NMOS devono essere con certezza in saturazione con una tensione di gate di almeno 2V, pena un aumento del calore da dissipare.
Ciao,
P.
Ciao,
P.
0
voti
Grazie delle risposte, si certo l'nmos ha queste caratteristiche
VGSth 1 - 2.5 V min e max
Una cosa che non avevo specificato è la frequenza di circa 3Hz.. essendo bassa è un semplice lampeggio, quindi sbagliavo nel considerare la corrente come quella media...ma a quale frequenza devo considerare la corrente media o quella di picco per dimensionare i componenti?
VGSth 1 - 2.5 V min e max
Una cosa che non avevo specificato è la frequenza di circa 3Hz.. essendo bassa è un semplice lampeggio, quindi sbagliavo nel considerare la corrente come quella media...ma a quale frequenza devo considerare la corrente media o quella di picco per dimensionare i componenti?
0
voti
Direi di si, è meglio considerare il valore massimo.TheMask ha scritto:Una cosa che non avevo specificato è la frequenza di circa 3Hz.. essendo bassa è un semplice lampeggio, quindi sbagliavo nel considerare la corrente come quella media...ma a quale frequenza devo considerare la corrente media o quella di picco per dimensionare i componenti?
saluti.
-

lelerelele
4.899 3 7 9 - Master

- Messaggi: 5505
- Iscritto il: 8 giu 2011, 8:57
- Località: Reggio Emilia
16 messaggi
• Pagina 1 di 2 • 1, 2
Chi c’è in linea
Visitano il forum: Nessuno e 53 ospiti

Elettrotecnica e non solo (admin)
Un gatto tra gli elettroni (IsidoroKZ)
Esperienza e simulazioni (g.schgor)
Moleskine di un idraulico (RenzoDF)
Il Blog di ElectroYou (webmaster)
Idee microcontrollate (TardoFreak)
PICcoli grandi PICMicro (Paolino)
Il blog elettrico di carloc (carloc)
DirtEYblooog (dirtydeeds)
Di tutto... un po' (jordan20)
AK47 (lillo)
Esperienze elettroniche (marco438)
Telecomunicazioni musicali (clavicordo)
Automazione ed Elettronica (gustavo)
Direttive per la sicurezza (ErnestoCappelletti)
EYnfo dall'Alaska (mir)
Apriamo il quadro! (attilio)
H7-25 (asdf)
Passione Elettrica (massimob)
Elettroni a spasso (guidob)
Bloguerra (guerra)






