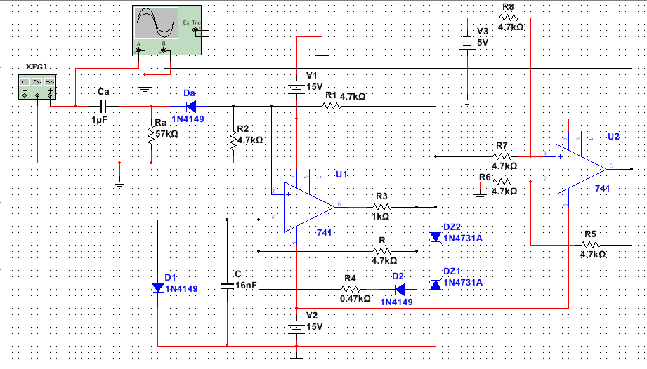
Pare funzionare, hai usato un impulso di 50 us
ma per verificare che funziona bene (l'uscita sia sempre lunga circa 100 us), simula anche
per un impulso più breve ( 25 us)
e uno più lungo (100 us)
Per le scale verticali, usa per entrambi i canali 5 V/divisione, se no la comprensione è difficoltosa.
Per la scala orizzontale passa alla scala di 50 us/divisione: Non interessa vedere due transitori identici.
Sarebbe didattico ed interessante visualizzare anche l'andamento dell'ingresso invertente di U1
Con microcap, mi pare che sia possibile visualizzare più di due tracce contemporaneamente.
Al posto dell'uscita di U2, visualizza la tensione nel nodo fra R3 e Dz2
Puoi simulare altri operazionali al posto del 741 ? sono vecchi e molto lenti.
magari un 709 vecchio ma veloce, o un LM358 ?
Poi inserisci il tutto nel circuito completo del convertitore tensione Vk > frequenza impulsi ?
Tutto il circuito mi pare inutilmente complicato, ma se è un esercizio richiesto ti devi adeguare.
