Cos'è ElectroYou | Login Iscriviti

ElectroYou - la comunità dei professionisti del mondo elettrico

Controllo livello serbatoio acqua

Piccole automazioni, installazioni elettroniche e domotica
0
voti

[11] Re: Controllo livello serbatoio acqua

Messaggioda Foto Utentesetteali » 6 mag 2019, 17:11

Molto probabilmente hai ragione Foto UtenteStefanoSunda.
Diciamo che mi sono lasciato prendere dal fatto che se il tempo è troppo lungo e la pompa gira a vuoto, non mi piace e questo mi ha portato a ragionare ristrettamente.
Alex
Alex
https://www.facebook.com/Elettronicaeelettrotecnica

<< vedi di pigliare arditamente in mano, il dizionario che ti suona in bocca,
se non altro è schietto e paesano.
(Giuseppe Giusti) <<
Avatar utente
Foto Utentesetteali
11,9k 5 5 9
Master
Master
 
Messaggi: 5921
Iscritto il: 15 dic 2013, 21:09

0
voti

[12] Re: Controllo livello serbatoio acqua

Messaggioda Foto Utentedimatech » 6 mag 2019, 17:30

No attualmente il serbatoio non ha nessuna sonda di livello.. e io preferirei installarne solo una.. comunque il Finder che ha consigliato Boiler va benissimo !

Voi mi confermate quindi che la bobina del relè temporizzato classico potrebbe bruciarsi se eccitaeccitata per qualche minuto?
Avatar utente
Foto Utentedimatech
5 2
 
Messaggi: 15
Iscritto il: 30 mag 2017, 23:35

0
voti

[13] Re: Controllo livello serbatoio acqua

Messaggioda Foto Utentesetteali » 6 mag 2019, 17:51

No nessun problema a lasciarla eccitata anche per diversi minuti di continuo.
Alex
Alex
https://www.facebook.com/Elettronicaeelettrotecnica

<< vedi di pigliare arditamente in mano, il dizionario che ti suona in bocca,
se non altro è schietto e paesano.
(Giuseppe Giusti) <<
Avatar utente
Foto Utentesetteali
11,9k 5 5 9
Master
Master
 
Messaggi: 5921
Iscritto il: 15 dic 2013, 21:09

0
voti

[14] Re: Controllo livello serbatoio acqua

Messaggioda Foto Utentedimatech » 6 mag 2019, 19:14

No il serbatoio non ha nessun sensore di livello..
Io preferirei aggiungerne solo uno però..

La soluzione di boiler mi piace. La terrò come valida considerazione

Mi confermate quindi che se dovessi utilizzare un interruttore è un temporizzatore classico, c’è il rischio che la bobina si bruci perché chiusa per troppo tempo?
Avatar utente
Foto Utentedimatech
5 2
 
Messaggi: 15
Iscritto il: 30 mag 2017, 23:35

0
voti

[15] Re: Controllo livello serbatoio acqua

Messaggioda Foto UtenteStefanoSunda » 6 mag 2019, 19:36

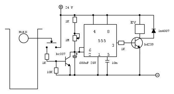
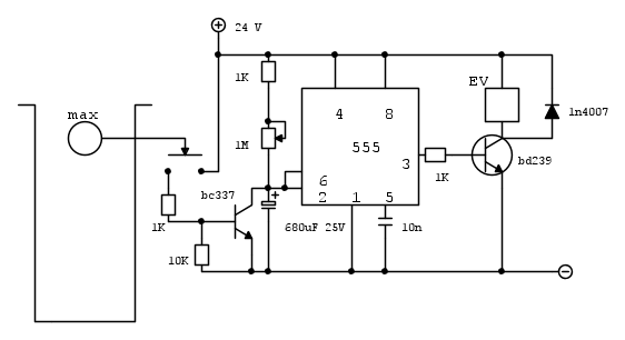
Potresti provare questo schema.

Avatar utente
Foto UtenteStefanoSunda
2.880 3 6 10
Master
Master
 
Messaggi: 1962
Iscritto il: 16 set 2010, 19:29

0
voti

[16] Re: Controllo livello serbatoio acqua

Messaggioda Foto Utentedimatech » 7 mag 2019, 11:49

cosa c'è di particolare in questo schema ? non capisco scusa
Avatar utente
Foto Utentedimatech
5 2
 
Messaggi: 15
Iscritto il: 30 mag 2017, 23:35

0
voti

[17] Re: Controllo livello serbatoio acqua

Messaggioda Foto Utentedonciccio » 7 mag 2019, 14:17

dimatech ha scritto:cosa c'è di particolare in questo schema ? non capisco scusa

posso provare io a spiegartelo:quando l'acqua raggiunge il livello max,il galleggiante fa chiudere un contatto che alimenta il rele ritardato,questi tramite un suo contatto alimenta l'elettrovalvola,appena l'acqua scende di livello,il contatto del galleggiante si apre ma il rele rimane comunque attratto perche ha certo ritardo nel rilasciarsi,ciò permette all'elettrovalvola di rimanere aperta e in questo modo l'acqua continua a defluire;dopo un certo tempo il rele ritardato si rilascia e l'elettrovalvola si richiude ed impedisce la fuoruscita di acqua dalla cisterna,cosi è meglio però:
Avatar utente
Foto Utentedonciccio
574 2 6 7
Sostenitore
Sostenitore
 
Messaggi: 857
Iscritto il: 15 ago 2010, 10:43

-1
voti

[18] Re: Controllo livello serbatoio acqua

Messaggioda Foto Utentedonciccio » 7 mag 2019, 18:21

e ti risparmi 39 euro:
Avatar utente
Foto Utentedonciccio
574 2 6 7
Sostenitore
Sostenitore
 
Messaggi: 857
Iscritto il: 15 ago 2010, 10:43

0
voti

[19] Re: Controllo livello serbatoio acqua

Messaggioda Foto Utenteboiler » 7 mag 2019, 20:50

donciccio ha scritto:e ti risparmi 39 euro:

Facciamo una bella lista della spesa con *tutto* (quindi compresi morsetti, scatola montabile a parete o a quadro, sostegni per il PCB, il PCB stesso)... E già da 39 euro di risparmio scendiamo a forse 20.

Poi ci accorgiamo che dal punto di vista EMC quel circuito è una tragedia, spendiamo un po' di tempo a cercare di evitare che all'apertura dell'elettrovalvola il circuito si auto-retriggheri. E se il nostro tempo vale qualcosa siamo a 15 euro di risparmio.

Però, hey, 15 euro... mica niente. Seguiamo questa strada, montiamo il circuito e installiamolo. Ci vogliono un paio di ore, ma stiamo risparmiando 15 euro.

Poi testiamo il tutto e il circuito evapora perché diamo 24 V ad un componente che regge 18 V.
Bestemmioni, Madonne e imprecazioni.

Abbiamo appena buttato via 24 euro e diverse ore e ci chiediamo se comprare il Finder non sarebbe stata una buona idea...

Boiler
Avatar utente
Foto Utenteboiler
26,4k 5 9 13
G.Master EY
G.Master EY
 
Messaggi: 5602
Iscritto il: 9 nov 2011, 12:27

3
voti

[20] Re: Controllo livello serbatoio acqua

Messaggioda Foto Utenteattilio » 7 mag 2019, 21:16

Ho qualche dozzina di 80.01 usati ma funzionanti... se interessa e se non è urgentissimo posso spedirtene uno aggratis.
Ognuno sta solo sul cuor della terra
trafitto da un raggio di sole:
ed è subito sera


Salvatore Quasimodo
Avatar utente
Foto Utenteattilio
61,4k 8 12 13
free expert
 
Messaggi: 9167
Iscritto il: 21 gen 2007, 14:34

PrecedenteProssimo

Torna a Automazione civile

Chi c’è in linea

Visitano il forum: Nessuno e 15 ospiti