Controllo potenza
Moderatori:
carloc,
g.schgor,
BrunoValente,
IsidoroKZ
2 messaggi
• Pagina 1 di 1
0
voti
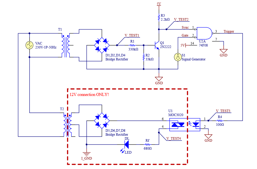
Il LED viene acceso dall'opto relay, controllato dalla porta AND, che da come risultato l'AND tra il segnale proveniente dal signal generator e la doppia semionda raddrizzata dopo il ponte di diodi.
Mi sembra strana la presenza di Q1: si comporta da NOT e così facendo quando si ha il fronte di salita della semionda l'ingresso 1 della porta AND va a zero. a prima vista quel LED non si accenderà mai...
Mi sembra strana la presenza di Q1: si comporta da NOT e così facendo quando si ha il fronte di salita della semionda l'ingresso 1 della porta AND va a zero. a prima vista quel LED non si accenderà mai...
2 messaggi
• Pagina 1 di 1
Chi c’è in linea
Visitano il forum: Nessuno e 59 ospiti

Elettrotecnica e non solo (admin)
Un gatto tra gli elettroni (IsidoroKZ)
Esperienza e simulazioni (g.schgor)
Moleskine di un idraulico (RenzoDF)
Il Blog di ElectroYou (webmaster)
Idee microcontrollate (TardoFreak)
PICcoli grandi PICMicro (Paolino)
Il blog elettrico di carloc (carloc)
DirtEYblooog (dirtydeeds)
Di tutto... un po' (jordan20)
AK47 (lillo)
Esperienze elettroniche (marco438)
Telecomunicazioni musicali (clavicordo)
Automazione ed Elettronica (gustavo)
Direttive per la sicurezza (ErnestoCappelletti)
EYnfo dall'Alaska (mir)
Apriamo il quadro! (attilio)
H7-25 (asdf)
Passione Elettrica (massimob)
Elettroni a spasso (guidob)
Bloguerra (guerra)


