Cos'è ElectroYou | Login Iscriviti

ElectroYou - la comunità dei professionisti del mondo elettrico

Relay Carica batterie LX 327 (NE)

Elettronica lineare e digitale: didattica ed applicazioni

Moderatori: Foto Utentecarloc, Foto Utenteg.schgor, Foto UtenteBrunoValente, Foto UtenteIsidoroKZ

0
voti

[201] Re: Relay Carica batterie LX 327 (NE)

Messaggioda Foto Utentegianniniivo » 22 giu 2019, 0:33

Ciao Foto Utenteelfo, ho fatto quasi tutti controlli ad eccezione della resistenza verso alimentazione, non ho fatto in tempo, se lo ritieni importante lo farò domani.

Tieni presente che la tensione di alimentazione di oggi è quella dell’alimentatore e non della batteria come ieri, quindi, 12V. e non 12,95V.

E’ cambiato qualcosa ma non mi sembra rilevante e non sono neppure sicuro che dipenda dai componenti rimossi. Oggi ho grattato la vetronite con il puntale del tester e per quanto riguarda i valori sui pin 6,7,10,14, è più probabile che abbia inciso quell’intervento. Peccato che l’ho fatto dopo aver dissaldato i componenti da te richiesti. Comunque per me certi valori da Mega Ohm o da mV. non sono misurazioni affidabili. Basta toccare qualche pista o spostare qualche filo che il valore cambia.

Ho provato a premere anche il pulsante P1 ma cambia poco, mediamente avviene una riduzione del 20% dei micro valori, fatta eccezione per il pin 8 che ovviamente subisce l’azzeramento della tensione.

Se ho dimenticato qualche dettaglio dimmelo che domani provvedo, dovrei avere più tempo.

Allego tabella.

Ma il tuo clone è funzionante?

Grazie.
Allegati
Tabella3Integrato-Elfo.jpg
Terza tabella di comparazione per Elfo.
Avatar utente
Foto Utentegianniniivo
9.035 7 11 13
No Rank
 
Messaggi: 2874
Iscritto il: 5 feb 2019, 23:50

1
voti

[202] Re: Relay Carica batterie LX 327 (NE)

Messaggioda Foto Utenteelektronik » 22 giu 2019, 11:04

gianniniivo ha scritto:Grazie Foto Utenteelektronik, lo sapevo ma anche a quel prezzo è pur sempre un ladrocinio.

e vero, purtroppo questi componenti sono usciti fuori produzione e se ne vendono pochi, per questo i prezzi vanno alle stelle, io ne ho trovati anche a 100 euro l'uno.
Avatar utente
Foto Utenteelektronik
7.800 4 6 7
Master
Master
 
Messaggi: 3836
Iscritto il: 12 mag 2015, 22:26

1
voti

[203] Re: Relay Carica batterie LX 327 (NE)

Messaggioda Foto Utenteelfo » 22 giu 2019, 14:26

Grazie ancora per le misure che hai fatto.
Pero' vorrei commentarle in un post successivo.

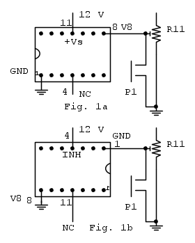
Guarda le due figure qui sotto.
L' idea e' assai balzana e quasi impossibile che si sia verificata ma vale la pena di considerarla.

Fig. 1a e' il TCA965 "diritto" -> OK

Fig. 1b e' il TCA965 inserito "all'incovercio" nello zoccolo.
(lo so che e' quasi impossibile che sia successo 3 volte di fila).

Pero':
c'e' una regola empirica che dice che se in un punto di un circuito hai 1 kohm per V e' difficile "rompere"qualcosa.

Nella Fig. 1 b ci sono 12 V tra i pin 4 (ingresso INH) e 1 GND con in serie circa 5 kohm.
Sul pin 4 ci sono i 12 V mentre il pin 1 e' collegato a massa con la meta' di R11.
Quando chiudi P1 (o giri il cursore di R11 verso massa) il pin 1 viene chiuso con un corto circuito franco a massa.

Tutto questo mentre l'integrato non e' alimentato.

La massima tensione supportata dal pin 4 (INH) e' 7 V (vedi data sheet)

Inhibit input voltage (pins 4, 12) VIH – max 7V

Potrebbe essere stata questa la causa della rottura dell'integrato che "resiste" finche' P11 e' a meta' corsa mentre si rompe quando il pin 1 e' portato direttamente a massa?

In conclusione:

Siamo sicuri che il TCA965 non sia stato inserto "alla rovescia" nello zoccolo?
Avatar utente
Foto Utenteelfo
6.819 4 5 7
G.Master EY
G.Master EY
 
Messaggi: 2828
Iscritto il: 15 lug 2016, 13:27

0
voti

[204] Re: Relay Carica batterie LX 327 (NE)

Messaggioda Foto Utentegianniniivo » 22 giu 2019, 15:44

Ma no Foto Utenteelfo, non ho la moviola per i viaggi nel tempo ma non posso ne voglio credere ad un’eventualità del genere, pur senza voler sminuire sul piano tecnico-logico la tua ipotesi.

Quando impiego un integrato sto sempre attento alla tacca di posizionamento, poi tre volte? E soltanto li? In quello funzionante con il relay Finder, che ha la stessa PCB, avrò tolto e rimesso almeno 10 volte integrati per la prova preventiva del componente e quella successiva alla sospetta rottura, e gli integrati hanno sempre funzionato regolarmente sulla PCB col Finder, prima che si danneggiassero sulla PCB dell'esemplare in costruzione…

No, in teoria è possibile ma nel caso specifico lo escludo categoricamente. Tuttavia il problema comunque rimane e mi inchioda all’assurdità del fallimento. Un circuito così semplice e che ho già cablato altre due volte, senza mai bruciare un solo integrato, non può nascondere insidie da fisica relativistica. E pensare che venexian, che con notevole impegno cercò di risolvere il problema della sensibilità degli SSR, ora sarebbe bloccato da una problematica che al quel tempo nessuno avrebbe immaginato.

A proposito, ma qualcuno sa per quale motivo Foto Utentevenexian non interviene più? Gli sarà mica successo qualcosa? Oppure che io possa aver scritto qualche parola che è stata interpretata in modo difforme alle intenzioni?

Per tornare ad elfo, ribadisco il no, escludo tale ipotesi…

Adesso torno giù a rilevare i parametri che ho mancato ieri, posso leggere eventuali interventi anche dall'altra postazione.

P.S.
Le piste della PCB cominciano a manifestare segni di cedimento. 40 anni di esistenza, circa, non sono pochi...
Avatar utente
Foto Utentegianniniivo
9.035 7 11 13
No Rank
 
Messaggi: 2874
Iscritto il: 5 feb 2019, 23:50

1
voti

[205] Re: Relay Carica batterie LX 327 (NE)

Messaggioda Foto Utenteelfo » 22 giu 2019, 21:36

Ti ho scritto un PM.

In questo post vorrei seguire 2 strade:

1) comentare le tue misure
2) continuare la strada dell'"incovercio" :D

1) Misure.

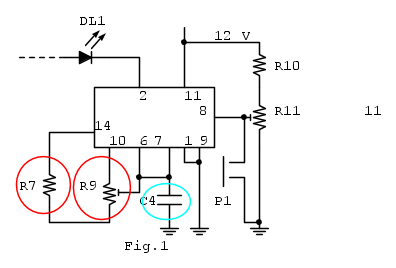
Vedi Fig.1

Presumo che le misure del post [201) le hai fatte con i componenti R7 e R9 (cerchiati di rosso) rimossi dal circuito.

Capisco poco perche' si misurino "sistematicamente" tensioni seppur piccole su pin sconnessi (10,14) quando sugli altri pin nelle stesse condizioni (sconnessi es. 3,4, ecc) si misura sistematicamente 0 V.

La stessa cosa vale per i pin 6 e 7


2) Incovercio
Anche io sono molto_poco_convinto :D che l'integrato sia stato montato alla rovescia pero' l'unico modo per fotterlo e' di dargli tensioni e correnti superiori ai max ratings.

Con 12 V gli unici piedi che non sopportano tale tensione sono il 4 e il 12 (max 7V)

Per le correnti le uscite sopportano al max 50 mA e 10 mA la tensione stabilizzata (pin 10)

Io farei una prova montando alla rovescia un TCA965 "rotto" sul circuito di test del post [145]. Vedi anche Fig. 2
Misura le tensioni su tutti i pin facendo riferimento alla numerazione del socket (non del TCA965).
Avatar utente
Foto Utenteelfo
6.819 4 5 7
G.Master EY
G.Master EY
 
Messaggi: 2828
Iscritto il: 15 lug 2016, 13:27

0
voti

[206] Re: Relay Carica batterie LX 327 (NE)

Messaggioda Foto Utentegianniniivo » 23 giu 2019, 0:07

Va bene Foto Utenteelfo, grazie per la disponibilità, domani credo di non riuscire a fare niente perché ho ospiti fino a sera ma lunedì, se non arrivano rogne farò anche l'ultimo test che hai richiesto, anche se credo di non essere più in grado di distinguere la numerazione funebre degli integrati. Poi avrei intenzione di misurare la resistenza sullo zoccolo dell’integrato del dispositivo funzionante, ma soltanto rilevazioni di resistenza, senza misurare le alimentazioni. Per fare misurazioni di tensione in sicurezza dovrei smontarlo tutto, essendo inscatolato in un contenitore poco accessibile. In altri termini, non lo voglio mettere a rischio di qualche “puntalata” che potrebbe sfuggirmi. Comunque credo che siamo finiti in un vicolo cieco in quanto, non potendo o non volendo utilizzare l’integrato superstite, non potremo più fare verifiche di funzionamento in futuro.

E adesso qualche parola sulle tabelle.

Ho eliminato la R7 e R9, no C4…

Ho ripulito in modo energico tutta la vetronite della PCB, oltre che con l’alcol anche con delle punte raschianti. Certi valori, in effetti, si sono abbastanza normalizzati, anche se non posso pensare che un residuo di disossidante che introduceva resistenza di parecchi megaOhm (portata multimetro 200 MOhm) possa aver portato alla distruzione 3 integrati.

Inoltre le rilevazioni ad alto valore ohmnico e quelle di pochi millivolt, sono talmente instabili che sono influenzabili dal tocco della piastra con un dito o dal il movimento di qualche cavo. Non è neppure certo che siano valori derivanti da conduzione o da induzione…

Le prove dei valori resistivi, sono state effettuate con il puntale negativo dell’ohmmetro collegato alla pinza di negativo, per misurare la resistenza tra i pin e massa. Puntale negativo dell’ohmmetro sulla pinza di positivo per misurare la resistenza tra i pin e l’alimentazione.

Le tensioni sono state misurate con il puntale negativo dell’ohmmetro collegato alla pinza di negativo e il puntale positivo sui pin dello zoccolo integrato.

Poi il transistor TR3 era in corto e l’ho sostituito prima di queste ultime misurazioni, ma l’incidente è avvenuto dopo aver rotto anche il terzo integrato, lo do per certo, avendolo controllato poco prima di provare l’integrato.

In ogni caso Foto UtenteBrunoValente ha già confermato che il danneggiamento i quel transistor non avrebbe influito sulla vita dell’integrato.

Ultima precisazione: le celle della tabella che contengono 2 valori indicano, con il secondo valore verso destra, la differenza di misurazione con il pulsante P1 premuto

Allego le tabelle:
Allegati
Tabella 3° Integrato 4 misurazione-Elfo.jpg
Quarta tabella di comparazione per Elfo.
Avatar utente
Foto Utentegianniniivo
9.035 7 11 13
No Rank
 
Messaggi: 2874
Iscritto il: 5 feb 2019, 23:50

0
voti

[207] Re: Relay Carica batterie LX 327 (NE)

Messaggioda Foto Utentegianniniivo » 24 giu 2019, 21:58

Ok, Foto Utenteelfo, ecco la nuova tabella. Non ho capito se dovevo misurare le tensioni su tutti i pin anche quelli non collegati, comunque non l’ho fatto perché me ne sono accorto adesso che forse dovevo farlo…

Non aggiungo altro anche perché non so cosa dire di queste misurazioni. Quel che è certo è che non ho inserito nello zoccolo 3 consecutivi integrati alla rovescia durante il cablaggio della PCB…

P.S. Il colore marrone corrisponde all'integrato IC1 C
Allegati
Tester TCA965 con 3 integrati BIS.jpg
Tester comprendente i 3 integrati bruciati, inseriti al contrario sullo zoccolo.
Avatar utente
Foto Utentegianniniivo
9.035 7 11 13
No Rank
 
Messaggi: 2874
Iscritto il: 5 feb 2019, 23:50

1
voti

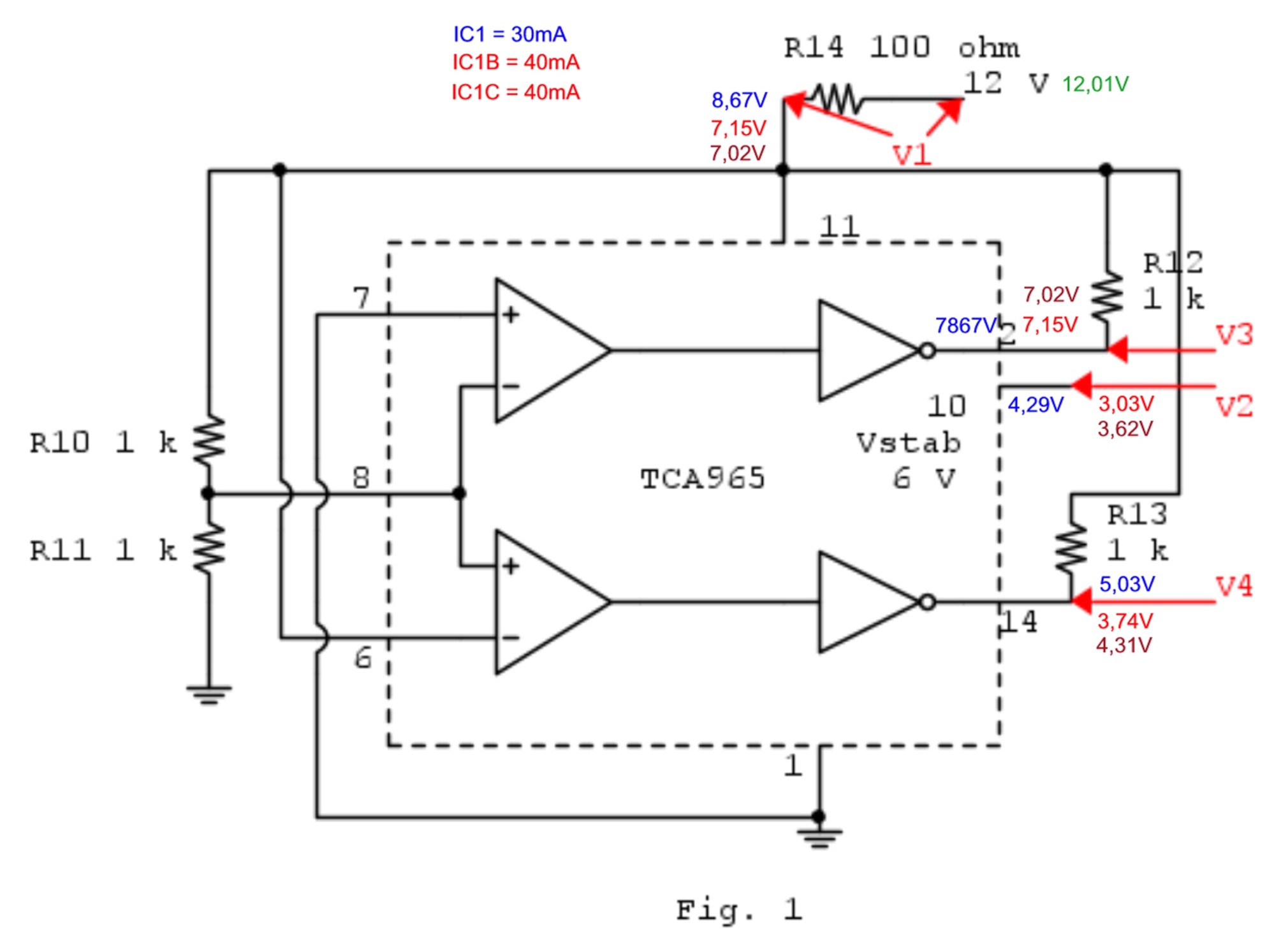
[208] Re: Relay Carica batterie LX 327 (NE)

Messaggioda Foto Utenteelfo » 24 giu 2019, 22:40

In riferimento alla figura qui sotto, mi confermi:

- TCA965 "rotto" N 1
- inserito alla "rovescia" nello zoccolo di prova
- le tensioni misurate con riferimento alla numerazione dello zoccolo sono

-- pin 2: 7.86 V
-- pin10: 4.29 V
-- pin 11: 8.67 V
-- pin 14: 5.03 V

Avatar utente
Foto Utenteelfo
6.819 4 5 7
G.Master EY
G.Master EY
 
Messaggi: 2828
Iscritto il: 15 lug 2016, 13:27

0
voti

[209] Re: Relay Carica batterie LX 327 (NE)

Messaggioda Foto Utentegianniniivo » 24 giu 2019, 23:12

No, scusa Foto Utenteelfo, il pin 2 è 8,67, ho sbagliato a scrivere, il resto per il IC1 è giusto. :oops:

Strana la coincidenza di valori tra pin 2 e pin 11, non avrò mica sbagliato a saldare...
Avatar utente
Foto Utentegianniniivo
9.035 7 11 13
No Rank
 
Messaggi: 2874
Iscritto il: 5 feb 2019, 23:50

1
voti

[210] Re: Relay Carica batterie LX 327 (NE)

Messaggioda Foto Utenteelfo » 24 giu 2019, 23:26

Grazie per tutte le misure, ma la mia fantasia a questo punto e' finita :( almeno fino a nuovi elementi o sviluppi.

Propongo di trasferirsi sull'altro thread "TCA965 Clone"

https://www.electroyou.it/forum/viewtopic.php?f=48&t=78002

con l'intento di creare un sostituto del TCA965 da utilizzare sul caricabatteria "orfano"
Avatar utente
Foto Utenteelfo
6.819 4 5 7
G.Master EY
G.Master EY
 
Messaggi: 2828
Iscritto il: 15 lug 2016, 13:27

PrecedenteProssimo

Torna a Elettronica generale

Chi c’è in linea

Visitano il forum: Nessuno e 41 ospiti