Come far fare ad un buzzer attivo un beep singolo?
Moderatori:
carloc,
g.schgor,
BrunoValente,
IsidoroKZ
42 messaggi
• Pagina 3 di 5 • 1, 2, 3, 4, 5
0
voti
Ah ok va bien
Come lo riconosco?
Se metto: "rele' a 3 Vdc con due contatti di scambio" mi dà di tutto
Come lo riconosco?
Se metto: "rele' a 3 Vdc con due contatti di scambio" mi dà di tutto
0
voti
0
voti
0
voti
Mitico Elfo,
Ho comprato il relè, simulato il circuito su http://www.tinkercad.com e funziona alla perfezione
, appena mi arriva il materiale lo realizzo, ma mi sorge un dubbio, ho paura che l'accrocco sia troppo ingombrante, sapresti indicarmi un sito dove comperare materiale miniaturizzato? Sempre che esista
Ho trovato questi ma non sono sicuro che vadano bene
https://www.relay-it.co.uk/product/to-5-miniatures-dpdt/
https://www.findernet.com/en/unitedstates/products/families/18/series/34
Grazie per il tuo tempo e disponibilità
Ho comprato il relè, simulato il circuito su http://www.tinkercad.com e funziona alla perfezione
, appena mi arriva il materiale lo realizzo, ma mi sorge un dubbio, ho paura che l'accrocco sia troppo ingombrante, sapresti indicarmi un sito dove comperare materiale miniaturizzato? Sempre che esista Ho trovato questi ma non sono sicuro che vadano bene
https://www.relay-it.co.uk/product/to-5-miniatures-dpdt/
https://www.findernet.com/en/unitedstates/products/families/18/series/34
Grazie per il tuo tempo e disponibilità
1
voti
Non credo di avere una buona risposta alla tua domanda - mi sembra che nessun rele' di quelli da te indicati abbia la bobina a 3 Vdc.
Credo invece di conoscere la tua prossima osservazione che riporto qui sotto nel riquadro
Un alias di
Santy scrivera'
:
Credo invece di conoscere la tua prossima osservazione che riporto qui sotto nel riquadro
Un alias di
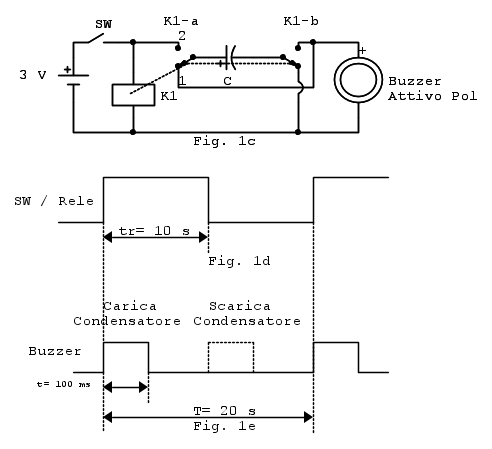
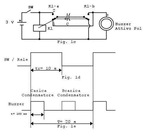
Consideriamo il circuito di Fig. 1c e supponiamo (non e' vero, ma e' una buona approx) che il buzzer - tramite la carica del condensatore C - abbia un assorbimento di corrente "rettangolare".
Ipotizziamo che il buzzer si "accenda" per un tempo t di 100 ms ogni tempo T di 20 s (vedi Fig. 1e).
Il buzzer si accende anche durante la scarica del condensatore ma questa corrente, ai fini del "bilancio energetico" (alias corrente "ciucciata" dalla pila), non conta.
Un buzzer tipicamente assorbe una corrente Ib= 20 mA
https://www.jameco.com/z/DB-E208-70-dB- ... 34804.html
per cui la corrente media Imb assorbita dal buzzer vale
Il rele' rimane acceso e assorbe corrente per il tempo tr e ipotizziamo che questo tempo sia 10 s.
Un rele da 3 Vdc ha tipicamente una resistenza della bobina di 60 ohm per cui assorbe una corrente Ir= 50 mA
https://www.tme.eu/it/details/g5v1-3/re ... gJSXvD_BwE
per cui corrente media Imr assorbita dal rele' vale
Cioe' il rele' - in questa ipotesi di tempi e di correnti - ha un assorbimento medio di corrente 250 volte superiore a quello del buzzer
In generale il rapporto tra la corrente media assorbita dal rele e quella assorbita dal buzzer vale:
Commenti?![]()
0
voti
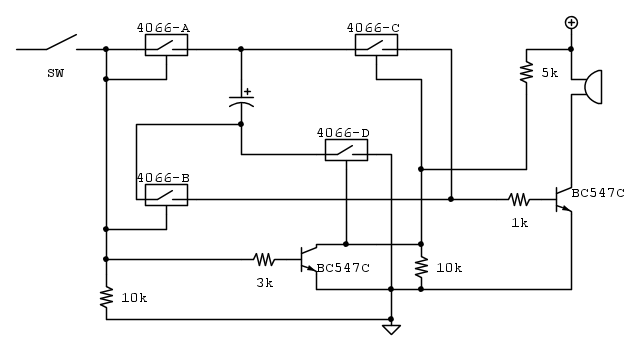
Lui non ha scritto, ma mi inserisco io che la domanda me la ero fatta
Ho seguito il post con interesse.
Ho anche provato con circuiti alternativi, ma nulla di soddisfacente / funzionante...
Alla fine ho pensato a una cosa del genere, che più o meno è la replica senza rele:
Sicuramente più complicato a livello di collegamenti, ma relativamente compatto e consuma poco (in teoria 5 mA, ma forse si po' ancora lavorare sulle resistenze) quando il contatto è chiuso.
Il tr mi permette di utilizzare il Buzzer che voglio senza dover ricalcolare il condensatore in base al suo consumo...
Potrebbe essere una soluzione accettabile ?
Ho seguito il post con interesse.
Ho anche provato con circuiti alternativi, ma nulla di soddisfacente / funzionante...
Alla fine ho pensato a una cosa del genere, che più o meno è la replica senza rele:
Sicuramente più complicato a livello di collegamenti, ma relativamente compatto e consuma poco (in teoria 5 mA, ma forse si po' ancora lavorare sulle resistenze) quando il contatto è chiuso.
Il tr mi permette di utilizzare il Buzzer che voglio senza dover ricalcolare il condensatore in base al suo consumo...
Potrebbe essere una soluzione accettabile ?

0
voti
Vero, pensato anche a quello ... però mi piaceva l'idea dell'assenza del processore (a volte utilizzato anche solo per metterlo).
Ma in fondo nel mio c'è solo un 4066, 2 npn e una manciata di resistenze...
Certo che di saldature ne devi fare un botto
Sicuramente ci sono altri 1000 circuiti più semplici.
Ma in fondo nel mio c'è solo un 4066, 2 npn e una manciata di resistenze...
Certo che di saldature ne devi fare un botto
Sicuramente ci sono altri 1000 circuiti più semplici.
0
voti
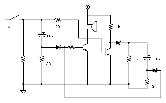
L'argomento mi è piaciuto così tanto che vi propongo un' altra variante
Stessa partenza:
- no micro
- tr per svincolare il Buzzer
Anche in questo caso ci sono un po di collegamenti da fare e probabilmente si possono ottimizzare i valori dei componenti o eliminarne qualcuno...
L'assorbimento attuale è intorno agli 8 mA. Peccato che non ci siano interlocutori
Stessa partenza:
- no micro
- tr per svincolare il Buzzer
Anche in questo caso ci sono un po di collegamenti da fare e probabilmente si possono ottimizzare i valori dei componenti o eliminarne qualcuno...
L'assorbimento attuale è intorno agli 8 mA. Peccato che non ci siano interlocutori
42 messaggi
• Pagina 3 di 5 • 1, 2, 3, 4, 5
Chi c’è in linea
Visitano il forum: Nessuno e 128 ospiti

Elettrotecnica e non solo (admin)
Un gatto tra gli elettroni (IsidoroKZ)
Esperienza e simulazioni (g.schgor)
Moleskine di un idraulico (RenzoDF)
Il Blog di ElectroYou (webmaster)
Idee microcontrollate (TardoFreak)
PICcoli grandi PICMicro (Paolino)
Il blog elettrico di carloc (carloc)
DirtEYblooog (dirtydeeds)
Di tutto... un po' (jordan20)
AK47 (lillo)
Esperienze elettroniche (marco438)
Telecomunicazioni musicali (clavicordo)
Automazione ed Elettronica (gustavo)
Direttive per la sicurezza (ErnestoCappelletti)
EYnfo dall'Alaska (mir)
Apriamo il quadro! (attilio)
H7-25 (asdf)
Passione Elettrica (massimob)
Elettroni a spasso (guidob)
Bloguerra (guerra)











