Buona sera a tutti, scusate se riprendo una vecchia
argomentazione ma volevo chiedervi una modifica se si può fare, ovvero
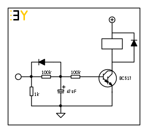
Ho qui il circuitino con il bc517 e funzione perfettamente solo che il transistor alimenta il relè gradualmente....e quindi già a 5 V circa cerca di attivarsi ed Ecco la domanda!
Si può con l aggiunta di un zener o che ne so, fare in modo che conduca perfettamente e scattare quando è a 12 V?
Grazie per la cortesia
Di seguito lascio il link di riferimento
Ritardare eccitazione di un relé
Ritardare l accensione di un relé
Moderatori:
carloc,
g.schgor,
BrunoValente,
IsidoroKZ
4 messaggi
• Pagina 1 di 1
0
voti
0
voti
Ho sistemato il tuo link. Lo avevi ricopiato male.
Lo schema e' stato fatto con FidoCadJ?
Ricopia il codice (non l'immagine
) tra i tag
Lo schema e' stato fatto con FidoCadJ?
Ricopia il codice (non l'immagine
- Codice: Seleziona tutto
[fcd][/fcd]
Il Conte di Montecristo
Se non studio un giorno, me ne accorgo io. Se non studio due giorni, se ne accorge il pubblico.
Io devo studiare sodo e preparare me stesso perché prima o poi verrà il mio momento.
Abraham Lincoln
Se non studio un giorno, me ne accorgo io. Se non studio due giorni, se ne accorge il pubblico.
Io devo studiare sodo e preparare me stesso perché prima o poi verrà il mio momento.
Abraham Lincoln
-

EdmondDantes
11,9k 8 11 13 - Disattivato su sua richiesta
- Messaggi: 3619
- Iscritto il: 25 lug 2009, 22:18
- Località: Marsiglia
4 messaggi
• Pagina 1 di 1
Chi c’è in linea
Visitano il forum: Majestic-12 [Bot] e 140 ospiti

Elettrotecnica e non solo (admin)
Un gatto tra gli elettroni (IsidoroKZ)
Esperienza e simulazioni (g.schgor)
Moleskine di un idraulico (RenzoDF)
Il Blog di ElectroYou (webmaster)
Idee microcontrollate (TardoFreak)
PICcoli grandi PICMicro (Paolino)
Il blog elettrico di carloc (carloc)
DirtEYblooog (dirtydeeds)
Di tutto... un po' (jordan20)
AK47 (lillo)
Esperienze elettroniche (marco438)
Telecomunicazioni musicali (clavicordo)
Automazione ed Elettronica (gustavo)
Direttive per la sicurezza (ErnestoCappelletti)
EYnfo dall'Alaska (mir)
Apriamo il quadro! (attilio)
H7-25 (asdf)
Passione Elettrica (massimob)
Elettroni a spasso (guidob)
Bloguerra (guerra)