Splitter con J-Fet. Può funzionare questo schema?
Moderatori:
carloc,
g.schgor,
BrunoValente,
IsidoroKZ
44 messaggi
• Pagina 2 di 5 • 1, 2, 3, 4, 5
0
voti
Magari se spieghi meglio in cosa consiste l'esperimento di fisica potremmo aiutarti meglio: hai scritto che dovrà funzionare sia in BF che in RF ma faresti bene a specificare meglio che tipo di segnali vorresti processare, da dove provengono e quanto è estesa la banda che ti interessa, inoltre sarebbe importante anche sapere cosa intendi collegare a valle del circuito.
-

BrunoValente
39,6k 7 11 13 - G.Master EY

- Messaggi: 7796
- Iscritto il: 8 mag 2007, 14:48
1
voti
Condivido completamente lo scritto di Bruno,
Sono anche io curioso di capire a cosa serve e incomincio a essere insoddisfatto delle poche spiegazioni ricevute.
Al quesito rispondo:
SI, è possibile. Che poi funzioni e soddisfi le tue necessità che non conosco, non saprei.
Sono anche io curioso di capire a cosa serve e incomincio a essere insoddisfatto delle poche spiegazioni ricevute.
per ora mi interessa capire se è possibile fare un circuito così.
Al quesito rispondo:
SI, è possibile. Che poi funzioni e soddisfi le tue necessità che non conosco, non saprei.

0
voti
Come banda siamo entro 1 mhMHz ma oltre ciò non avrei altro da aggiungere. Ho preso spunto dal video che allego .
Altre info non ne ho.
https://www.youtube.com/watch?v=V9kVm34BD6Q
Altre info non ne ho.
https://www.youtube.com/watch?v=V9kVm34BD6Q
Ultima modifica di
claudiocedrone il 18 set 2019, 23:31, modificato 1 volta in totale.
Motivazione: Prestare attenzione alla corretta scrittura delle unità di misura, grazie.
Motivazione: Prestare attenzione alla corretta scrittura delle unità di misura, grazie.
1
voti
Visualizzato il filmatino.
Lo schema è errato (probabilmente errore di disegno), avendolo copiato anche il tuo primo schema lo è.
R1 1 Mohm va collegato per ogni fet fra gate e la massa, io avevo suggerito 100 kohm, vanno entrambi bene.
Il condensatore in uscita va connesso al drain.
A cosa ti serve lo sfasatore ? a guardare le forme d'onda all'oscilloscopio ?
Con due semplici circuiti RC (sfasa in ritardo) e CR (sfasa in anticipo) applicati allo stesso generatore, e avendo l'accortezza di sfasare al massimo di 45 gradi puoi ottenere una differenza di sfasamento di 90 gradi.
In alternativa puoi invertire uno dei due segnali per ottenere 180 gradi.
Ricorda che sfasando vari anche l'ampiezza dell'uscita.
ti servirebbe una linea di ritardo per variare la fase senza variare l'ampiezza.
La tue idea di applicare un'onda quadra, non è buona/didattica perché il segnale in uscita si distorce.
Lo schema è errato (probabilmente errore di disegno), avendolo copiato anche il tuo primo schema lo è.
R1 1 Mohm va collegato per ogni fet fra gate e la massa, io avevo suggerito 100 kohm, vanno entrambi bene.
Il condensatore in uscita va connesso al drain.
A cosa ti serve lo sfasatore ? a guardare le forme d'onda all'oscilloscopio ?
Con due semplici circuiti RC (sfasa in ritardo) e CR (sfasa in anticipo) applicati allo stesso generatore, e avendo l'accortezza di sfasare al massimo di 45 gradi puoi ottenere una differenza di sfasamento di 90 gradi.
In alternativa puoi invertire uno dei due segnali per ottenere 180 gradi.
Ricorda che sfasando vari anche l'ampiezza dell'uscita.
ti servirebbe una linea di ritardo per variare la fase senza variare l'ampiezza.
La tue idea di applicare un'onda quadra, non è buona/didattica perché il segnale in uscita si distorce.
2
voti
E' interessante da seguire il post, specialmente le risposte di EY, già in [ 1 ] non mi tornava lo schema , come poi ha rimarcato
edgar, avevo fatto il circuito con fidocadj, ma poi non l'avevo inserito.
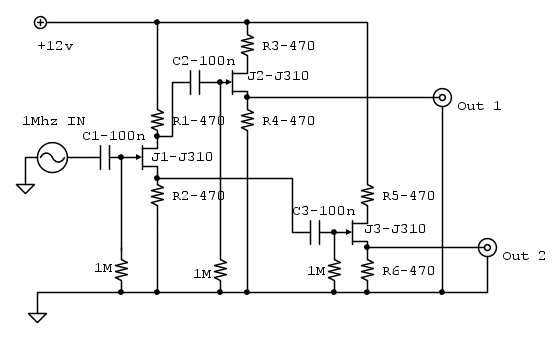
Ora guardando lo schema che commenta " baffone " rivedo un paio di errori, secondo me e sono su R1 & C2, R1 è in parallelo ai 9V e non mi spiego il motivo e C2 preleva il segnale sui 9V e non sul Drain del Fet.
Io non ho molte nozioni e quindi chiedo se è giusto così o è più giusto come lo schema che riporto?
Alex
P.S.
MarcoD mi hai preceduto
Ora guardando lo schema che commenta " baffone " rivedo un paio di errori, secondo me e sono su R1 & C2, R1 è in parallelo ai 9V e non mi spiego il motivo e C2 preleva il segnale sui 9V e non sul Drain del Fet.
Io non ho molte nozioni e quindi chiedo se è giusto così o è più giusto come lo schema che riporto?
Alex
P.S.
Alex
https://www.facebook.com/Elettronicaeelettrotecnica
<< vedi di pigliare arditamente in mano, il dizionario che ti suona in bocca,
se non altro è schietto e paesano.
(Giuseppe Giusti) <<
https://www.facebook.com/Elettronicaeelettrotecnica
<< vedi di pigliare arditamente in mano, il dizionario che ti suona in bocca,
se non altro è schietto e paesano.
(Giuseppe Giusti) <<
0
voti
, Si è più giusto.è più giusto come lo schema che riporto?
Aggiungi un resistore da 1 Mohm fra il gate e il
Poi una ffreccia per identificare il source. Mi pare siano FET a canale N.
Poi potrebbe forse funzionare.

2
voti
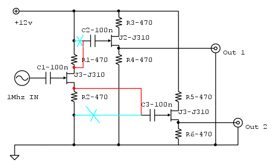
Bene, grazie, ecco lo schema modificato all'ultimo post.
I FET li ho lasciati così perché mi pare siano i MosFet che hanno la freccia sul Source.
Alex
I FET li ho lasciati così perché mi pare siano i MosFet che hanno la freccia sul Source.
Alex
Alex
https://www.facebook.com/Elettronicaeelettrotecnica
<< vedi di pigliare arditamente in mano, il dizionario che ti suona in bocca,
se non altro è schietto e paesano.
(Giuseppe Giusti) <<
https://www.facebook.com/Elettronicaeelettrotecnica
<< vedi di pigliare arditamente in mano, il dizionario che ti suona in bocca,
se non altro è schietto e paesano.
(Giuseppe Giusti) <<
0
voti
Quasi perfetto
Metterei ancora la connessione a massa del generatore, e chiamerei J1 il primo J3
Poi si può discutere se R3 e R5 servono a qualcosa, forse proteggono il FET in caso di cortocircuito uscita.
Rimarrebbe da verificare l'ottimo:
Supponendo l'alimentazione a 12 V, sarebbe ottimo per la dinamica che
la tensione fra source e massa sia circa 4 V
la tensione fra drain e +12 sia circa 4 V
la tensione fra source e drain sia circa 4 V
ottimizzare con il simulatore ??
Occorre disporre delle caratteristiche in DC del fet usato, J310 ?
Magari la R da 1v Mohm , non va a massa, ma a una tensione leggermente positiva o negativa rispetto a massa.
Poi se la Z di carico è molto maggiore di 400 ohm, i due stadi in uscita sono inutili.

Metterei ancora la connessione a massa del generatore, e chiamerei J1 il primo J3
Come fai dallo schema distinguere il drain dal source ? , o forse i FET sono simmetrici?mi pare siano i MosFet che hanno la freccia sul Source.
Poi si può discutere se R3 e R5 servono a qualcosa, forse proteggono il FET in caso di cortocircuito uscita.
Rimarrebbe da verificare l'ottimo:
Supponendo l'alimentazione a 12 V, sarebbe ottimo per la dinamica che
la tensione fra source e massa sia circa 4 V
la tensione fra drain e +12 sia circa 4 V
la tensione fra source e drain sia circa 4 V
ottimizzare con il simulatore ??
Occorre disporre delle caratteristiche in DC del fet usato, J310 ?
Magari la R da 1v Mohm , non va a massa, ma a una tensione leggermente positiva o negativa rispetto a massa.
Poi se la Z di carico è molto maggiore di 400 ohm, i due stadi in uscita sono inutili.

0
voti
MarcoD ha scritto:.... Come fai dallo schema distinguere il drain dal source ?
Non lo so! Sono andato a vedere alcuni data-sheet e sono tutti o quasi senza identicativo del Drain, ad esclusione di un ds che è disegnato così
Forse il disegno giusto è questo che il Gate con la freccia è davanti al Source o poco più su verso il centro.
Alex
P.S.
Ho corretto il disegno
Alex
https://www.facebook.com/Elettronicaeelettrotecnica
<< vedi di pigliare arditamente in mano, il dizionario che ti suona in bocca,
se non altro è schietto e paesano.
(Giuseppe Giusti) <<
https://www.facebook.com/Elettronicaeelettrotecnica
<< vedi di pigliare arditamente in mano, il dizionario che ti suona in bocca,
se non altro è schietto e paesano.
(Giuseppe Giusti) <<
0
voti
Grazie a tutti per le risposte e per lo schema modificato!.
Il j310 è a canale N http://www.mouser.com/ds/2/308/J309-D-109346.pdf .
Sì ,per il momento sono curioso di montarlo e testarlo, ho un generatore di funzioni e un DSO da collegarci per vedere come si comporta salendo di frequenza. A questo punto invece che usare una bredboard potrei andare subito in 1000fori.
Il j310 è a canale N http://www.mouser.com/ds/2/308/J309-D-109346.pdf .
Sì ,per il momento sono curioso di montarlo e testarlo, ho un generatore di funzioni e un DSO da collegarci per vedere come si comporta salendo di frequenza. A questo punto invece che usare una bredboard potrei andare subito in 1000fori.
44 messaggi
• Pagina 2 di 5 • 1, 2, 3, 4, 5
Chi c’è in linea
Visitano il forum: Nessuno e 176 ospiti

Elettrotecnica e non solo (admin)
Un gatto tra gli elettroni (IsidoroKZ)
Esperienza e simulazioni (g.schgor)
Moleskine di un idraulico (RenzoDF)
Il Blog di ElectroYou (webmaster)
Idee microcontrollate (TardoFreak)
PICcoli grandi PICMicro (Paolino)
Il blog elettrico di carloc (carloc)
DirtEYblooog (dirtydeeds)
Di tutto... un po' (jordan20)
AK47 (lillo)
Esperienze elettroniche (marco438)
Telecomunicazioni musicali (clavicordo)
Automazione ed Elettronica (gustavo)
Direttive per la sicurezza (ErnestoCappelletti)
EYnfo dall'Alaska (mir)
Apriamo il quadro! (attilio)
H7-25 (asdf)
Passione Elettrica (massimob)
Elettroni a spasso (guidob)
Bloguerra (guerra)







