
Generatore stabilizzato di tensione negativa variabile
Moderatori:
carloc,
g.schgor,
BrunoValente,
IsidoroKZ
38 messaggi
• Pagina 2 di 4 • 1, 2, 3, 4
0
voti
Ah ok, beh puoi vedere su Mouser p. es. visto che il datasheet linkato proviene da lì li avranno anche disponibili (forse... ) e peraltro sono componenti che conviene acquistare da distributori seri per evitare di incappare in falsi rimarcati.


"Non farei mai parte di un club che accettasse la mia iscrizione" (G. Marx)
-

claudiocedrone
21,3k 4 7 9 - Master EY

- Messaggi: 15302
- Iscritto il: 18 gen 2012, 13:36
0
voti
Dici questi? https://www.mouser.it/datasheet/2/268/2 ... 909415.pdf
A me sembrano per tensioni positive.
A me sembrano per tensioni positive.
0
voti
No, devi cercare lo LM337HV, è l'ultimo il penultimo datasheet linkato da kagliostro.
"Non farei mai parte di un club che accettasse la mia iscrizione" (G. Marx)
-

claudiocedrone
21,3k 4 7 9 - Master EY

- Messaggi: 15302
- Iscritto il: 18 gen 2012, 13:36
0
voti
...
"Non farei mai parte di un club che accettasse la mia iscrizione" (G. Marx)
-

claudiocedrone
21,3k 4 7 9 - Master EY

- Messaggi: 15302
- Iscritto il: 18 gen 2012, 13:36
0
voti
Scusa ho modificato il post, non mi ero accorto che nel frattempo kagliostro aveva modificato il suo; se non lo avesse Mouser prova coi soliti noti RS, Digikey, Farnell etc.
Buonanotte
Buonanotte

"Non farei mai parte di un club che accettasse la mia iscrizione" (G. Marx)
-

claudiocedrone
21,3k 4 7 9 - Master EY

- Messaggi: 15302
- Iscritto il: 18 gen 2012, 13:36
0
voti
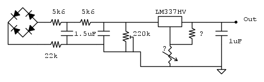
Innanzi tutto ancora grazie a tutti. Vediamo se ho capito bene, voi suggerite di realizzare uno schema tipo questo, vero?
Quello che non capisco è come sia possibile far uscire -60V dall' LM337HV che in teoria non dovrebbe eogare più di -47V. Considerate che sono veramente un novizio dei semiconduttori...
Grazie ancora,
Damiano
Quello che non capisco è come sia possibile far uscire -60V dall' LM337HV che in teoria non dovrebbe eogare più di -47V. Considerate che sono veramente un novizio dei semiconduttori...
Grazie ancora,
Damiano
0
voti
Io non capisco varie cose del tuo schema invece... devi piuttosto seguire lo schema del datasheet scegliendo e/o calcolando il valore dei componenti secondo le indicazioni che sono contenute sempre nel datasheet;
poi per quanto riguarda la massima tensione che vuoi fargli regolare devi fornirgliela in ingresso maggiorata dei 3 V che necessitano al funzionamento del regolatore; ciò a cui devi prestare attenzione è calcolare i valori dei componenti di regolazione in modo che la minima tensione che arriverà poi ad erogare non si discosti da quella massima per più di 50 V (meglio qualcuno in meno per maggior sicurezza e non lavorare al limite); in pratica p. es. se gli fornisci in ingresso -80 V erogherà al massimo ca. -77 V e potrai portarlo ad erogare fino a -30 V rimanendo così nei limiti del suo
in-out massimo.
Ulteriore raccomandazione (repetita iuvant) è di fare attenzione che il regolatore sia effettivamente della serie HV.
poi per quanto riguarda la massima tensione che vuoi fargli regolare devi fornirgliela in ingresso maggiorata dei 3 V che necessitano al funzionamento del regolatore; ciò a cui devi prestare attenzione è calcolare i valori dei componenti di regolazione in modo che la minima tensione che arriverà poi ad erogare non si discosti da quella massima per più di 50 V (meglio qualcuno in meno per maggior sicurezza e non lavorare al limite); in pratica p. es. se gli fornisci in ingresso -80 V erogherà al massimo ca. -77 V e potrai portarlo ad erogare fino a -30 V rimanendo così nei limiti del suo
in-out massimo.Ulteriore raccomandazione (repetita iuvant) è di fare attenzione che il regolatore sia effettivamente della serie HV.
"Non farei mai parte di un club che accettasse la mia iscrizione" (G. Marx)
-

claudiocedrone
21,3k 4 7 9 - Master EY

- Messaggi: 15302
- Iscritto il: 18 gen 2012, 13:36
1
voti
Decisamente non è il mio campo ma .... di solito non si fa in modo di alzare il riferimento di massa per aumentare la tensione di uscita (almeno mi pare per i regolatori positivi) ?
EDIT: @
Damn87
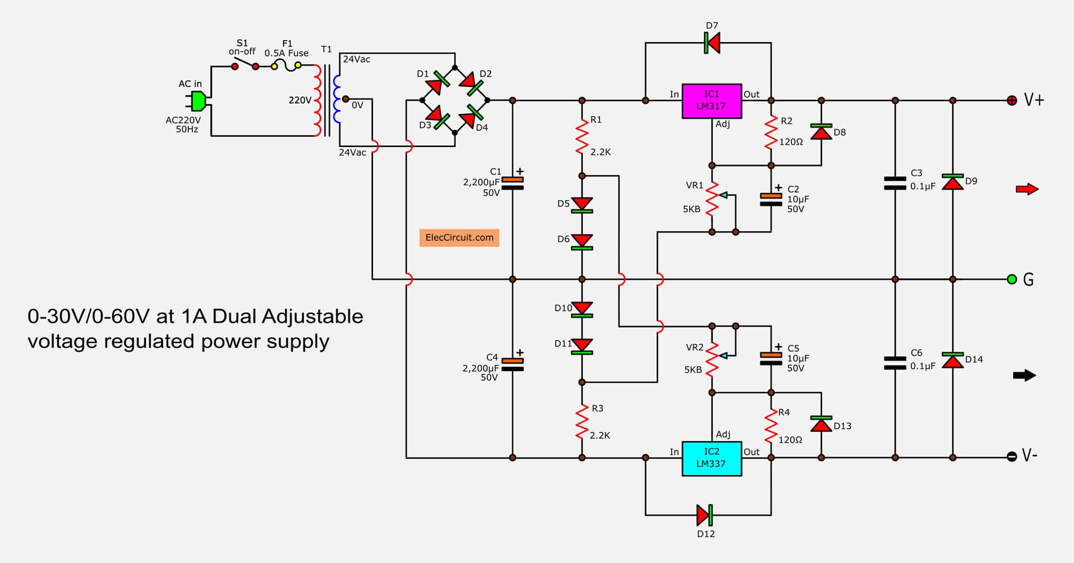
Questo potrebbe andare ??
https://www.eleccircuit.com/0-60-volt-dc-variable-power-supply-using-lm317lm337/
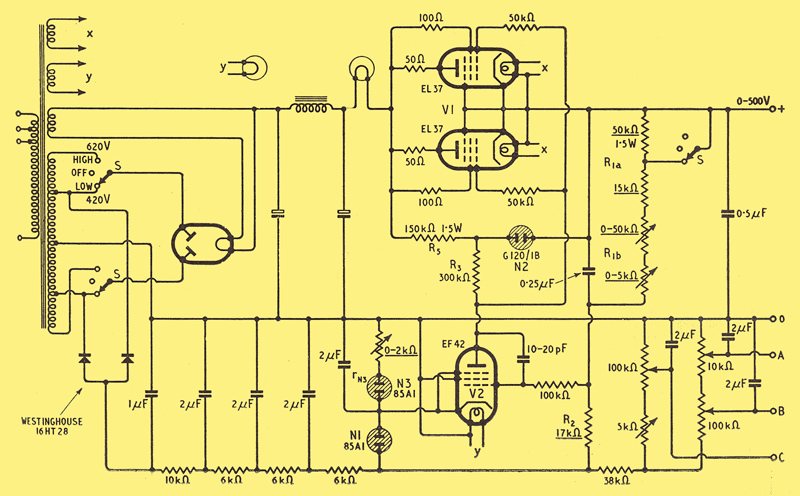
Oppure, tecnologia un po' datata, ma visto l'ambito d'uso ....
http://www.r-type.org/articles/art-088.htm
Qui altri circuiti vecchio stile che permettono di avere tensioni negative anche elevate
http://www.angelfire.com/electronic/funwithtubes/bench_psu.html
K
EDIT: @
Questo potrebbe andare ??
https://www.eleccircuit.com/0-60-volt-dc-variable-power-supply-using-lm317lm337/
Oppure, tecnologia un po' datata, ma visto l'ambito d'uso ....
http://www.r-type.org/articles/art-088.htm
Qui altri circuiti vecchio stile che permettono di avere tensioni negative anche elevate
http://www.angelfire.com/electronic/funwithtubes/bench_psu.html
K
-

Kagliostro
6.396 4 5 7 - Master

- Messaggi: 4830
- Iscritto il: 19 set 2012, 11:32
0
voti
EcoTan ha scritto:Hai pensato a realizzare qualcosa ad hoc con transistor discreti?
In effetti mi era balenata l'idea di usare una coppia darlington di due transistor PNP, ma anche li non sapevo poi come regolare la corrente di base per gestire la tensione in uscita. Se hai dei consigli imparo volentieri.
Kagliostro ha scritto:Decisamente non è il mio campo ma .... di solito non si fa in modo di alzare il riferimento di massa per aumentare la tensione di uscita (almeno mi pare per i regolatori positivi) ?
EDIT: @Damn87
Questo potrebbe andare ??
Provo un po' a studiarmi gli schemi per vedere se fanno al caso mio.
Come avrete capito qualsiasi suggerimento è ben voluto
Damiano
38 messaggi
• Pagina 2 di 4 • 1, 2, 3, 4
Chi c’è in linea
Visitano il forum: Nessuno e 155 ospiti

Elettrotecnica e non solo (admin)
Un gatto tra gli elettroni (IsidoroKZ)
Esperienza e simulazioni (g.schgor)
Moleskine di un idraulico (RenzoDF)
Il Blog di ElectroYou (webmaster)
Idee microcontrollate (TardoFreak)
PICcoli grandi PICMicro (Paolino)
Il blog elettrico di carloc (carloc)
DirtEYblooog (dirtydeeds)
Di tutto... un po' (jordan20)
AK47 (lillo)
Esperienze elettroniche (marco438)
Telecomunicazioni musicali (clavicordo)
Automazione ed Elettronica (gustavo)
Direttive per la sicurezza (ErnestoCappelletti)
EYnfo dall'Alaska (mir)
Apriamo il quadro! (attilio)
H7-25 (asdf)
Passione Elettrica (massimob)
Elettroni a spasso (guidob)
Bloguerra (guerra)



