Damn87 ha scritto:edgar ha scritto:L'intramontabile 723 può essere usato in configurazione floating per tensioni regolabili positive o negative anche oltre i 100 V. Dai un'occhiata al datasheet
L'idea sarebbe interessante, ma vedo già troppi pin sull'integrato rispetto alle mie competenze... Mi servirebbe qualche spiegazione extra. Innanzi tutto cosa si intende con configurazione floating?
Ad integrazione di quanto già detto da
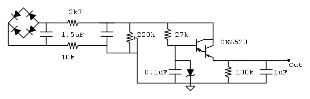
claudiocedrone, la configurazione floating fa si che si possano stabilizzare tensioni anche maggiori di quelle normalmente consentite dai limiti del circuito in configurazione classica.
In pratica si limita la tensione di alimentazione del circuito stesso tramite uno zener (in questo caso da 24 V) come da datasheet ST.
Il circuito integrato lavora quindi entro i suoi limiti di sicurezza, mentre il lavoro di regolazione della tensione di uscita, anche di centinaia di volt, viene svolto dal transistor esterno.
ST ci fornisce poi la formula per il calcolo della tensione di uscita:

- Formula.jpg (34.11 KiB) Osservato 7237 volte
Dalla formula puoi dedurre che la tensione varia in funzione del rapporto tra R1 e R2. Usando un potenziometro è possibile rendere variabile il rapporto e di conseguenza la tensione di uscita.
Il 723 è un mulo che è sul mercato da 50 anni o giù di li, è una garanzia.