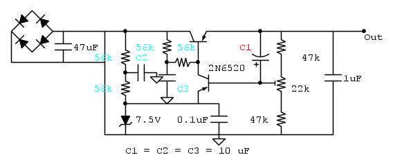
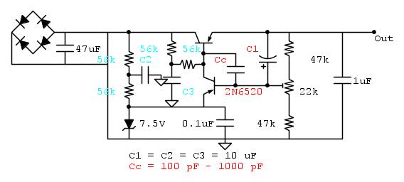
Prova a fare le modifiche segnate in rosso e celeste.
Comincia con la sola modifica in rosso (C1) e guarda l'effetto che fa sul ripple.
Generatore stabilizzato di tensione negativa variabile
Moderatori:
carloc,
g.schgor,
BrunoValente,
IsidoroKZ
38 messaggi
• Pagina 4 di 4 • 1, 2, 3, 4
0
voti
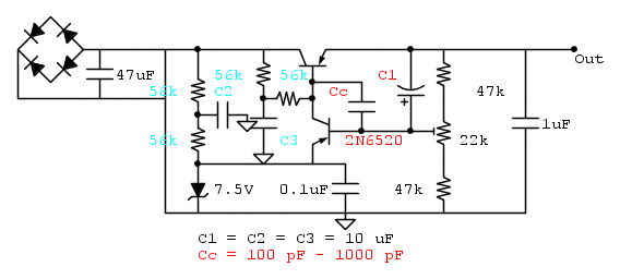
Prova ad aggiungere il condensatore Cc di valore tra 100 pF - 1000 pF (da sperimentare il valore "giusto")
0
voti
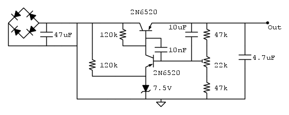
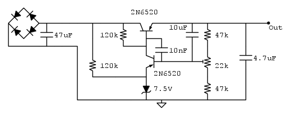
Direi che ci siamo!
Con questo schema ottengo un uscita regolabile tra i -10V e i -60V e circa 2 mV di rumore. Ancora una volta le prove sonostate effettuate su carico resistivo da 10k.
Con questo schema ottengo un uscita regolabile tra i -10V e i -60V e circa 2 mV di rumore. Ancora una volta le prove sonostate effettuate su carico resistivo da 10k.
38 messaggi
• Pagina 4 di 4 • 1, 2, 3, 4
Chi c’è in linea
Visitano il forum: Nessuno e 231 ospiti

Elettrotecnica e non solo (admin)
Un gatto tra gli elettroni (IsidoroKZ)
Esperienza e simulazioni (g.schgor)
Moleskine di un idraulico (RenzoDF)
Il Blog di ElectroYou (webmaster)
Idee microcontrollate (TardoFreak)
PICcoli grandi PICMicro (Paolino)
Il blog elettrico di carloc (carloc)
DirtEYblooog (dirtydeeds)
Di tutto... un po' (jordan20)
AK47 (lillo)
Esperienze elettroniche (marco438)
Telecomunicazioni musicali (clavicordo)
Automazione ed Elettronica (gustavo)
Direttive per la sicurezza (ErnestoCappelletti)
EYnfo dall'Alaska (mir)
Apriamo il quadro! (attilio)
H7-25 (asdf)
Passione Elettrica (massimob)
Elettroni a spasso (guidob)
Bloguerra (guerra)









