Salve buongiorno a tutti,
Mi sto cimentando a realizzare un circuito Driver per uno stack diodo laser (vedi schema allegato)
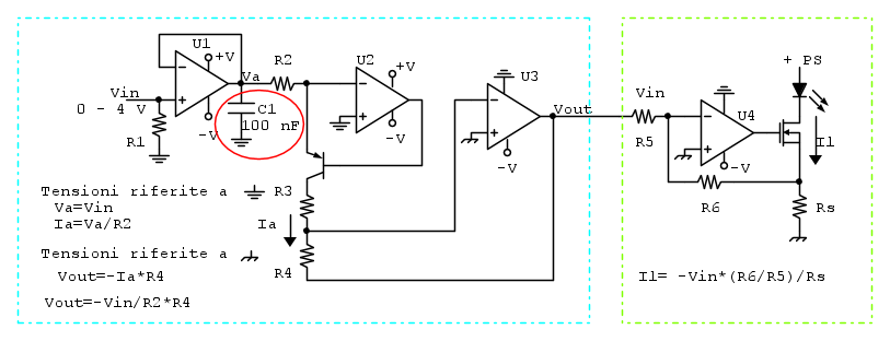
Per regolare la potenza dello stack dido laser, sul pin 3 dell'operazionale IC3 tramite una tensione variabile da 0 a 4V regolo la corrente max che il driver può erogare.
Con il trimmer R1 effettuo la taratura.
+Vo1 e +Vo2 = +12Vdc
-Vo1 e -Vo2 = -12Vdc
Su V+ e V- ci sono 24Vdc
Su LD+ e LD- è collegato lo stack diodo laser che può avere un assorbimento massimo di 60 ampere per pochi millisecondi es. 30ms.
Se gentilmente mi date un consiglio sul valore delle resistenze di SHUNT (R25,R24,R23,R22) da usare...
vanno bene 0.1 ohm 10Watt ?
Resistenza di shunt
Moderatori:
carloc,
g.schgor,
BrunoValente,
IsidoroKZ
9 messaggi
• Pagina 1 di 1
0
voti
Ultima modifica di
PietroBaima il 8 gen 2020, 12:39, modificato 1 volta in totale.
Motivazione: Non scrivere i titoli in maiuscolo. Non serve per la visibilità ed equivale ad urlare. Grazie
Motivazione: Non scrivere i titoli in maiuscolo. Non serve per la visibilità ed equivale ad urlare. Grazie
1
voti
Probabilmente vanno bene, bisogna vedere, in base al resistore che usi, quanto sovraccarico puo` tenere per 30ms e quanto spesso si susseguono gli impulsi.
I primi due operazionali di ingresso e relativa circuiteria, mi lasciano molto perplesso: hai provato a montarla e a verificare che si comporti correttamente?
I primi due operazionali di ingresso e relativa circuiteria, mi lasciano molto perplesso: hai provato a montarla e a verificare che si comporti correttamente?
Per usare proficuamente un simulatore, bisogna sapere molta più elettronica di lui
Plug it in - it works better!
Il 555 sta all'elettronica come Arduino all'informatica! (entrambi loro malgrado)
Se volete risposte rispondete a tutte le mie domande
Plug it in - it works better!
Il 555 sta all'elettronica come Arduino all'informatica! (entrambi loro malgrado)
Se volete risposte rispondete a tutte le mie domande
0
voti
allora che ne pensi del seguente ragionamento:
1. non far cadere più del 1% della tensione ai capi del resistore di shunt
quindi Vs= 1% di V+ = 1% di 24 V = 0,24 V (volt eliminati attraverso il resistore di shunt alla massima corrente)
2. valore resistore di shunt Rs=Vs / I = 0.24 V/15A (60A max corrente diviso 4 perché è distribuita su 4 MOSFET) = 0,016 Ohm
3. Dissipazione di potenza necessaria per Rs
P =I x I x Rs =15Ax15Ax0.016Ohm= 3,6Watt
Che ne pensi?
P.s: allego lo schema completo per capire meglio gli operazionali iniziali...
1. non far cadere più del 1% della tensione ai capi del resistore di shunt
quindi Vs= 1% di V+ = 1% di 24 V = 0,24 V (volt eliminati attraverso il resistore di shunt alla massima corrente)
2. valore resistore di shunt Rs=Vs / I = 0.24 V/15A (60A max corrente diviso 4 perché è distribuita su 4 MOSFET) = 0,016 Ohm
3. Dissipazione di potenza necessaria per Rs
P =I x I x Rs =15Ax15Ax0.016Ohm= 3,6Watt
Che ne pensi?
P.s: allego lo schema completo per capire meglio gli operazionali iniziali...
0
voti
IsidoroKZ ha scritto:I primi due operazionali di ingresso e relativa circuiteria, mi lascia molto perplesso
Ho provato a pensare come funzia/non funzia il circuito (semplificato) qui sotto.
Il circuito ha:
- due masse (probabilmente per svincolare la massa di segnale da quella di potenza (60 A) del laser)
- l'alimentazione dei vari Op-Amp diversa (biposare per U1, U2) e singola negativa (per U3, U4)
- gli Op-Amp sono considerati ideali (ma e' stato considerato il Commom mode input voltage range in funzione dell'alimentazione)
- la corrente di base del transistor e' stata trascurata
La cosa che mi "suona piu' strana" e' il condensatore C1 da 100 nF (cerchiato di rosso) in uscita ad U1
0
voti
Perché quel condensatore ti preoccupa?
ho fatto dei test montando un circuito campione è sembra andare bene…
mi rimane il dubbio per le resistenze di SHUNT… che ne pensi del ragionamento che ho fatto?
ho fatto dei test montando un circuito campione è sembra andare bene…
mi rimane il dubbio per le resistenze di SHUNT… che ne pensi del ragionamento che ho fatto?
0
voti
Atomo ha scritto:Perché quel condensatore ti preoccupa?
Normalmente un Op-Amp non "sopporta"/non viene caricato con un carico capacitivo cosi' grosso perche' potrebbe oscillare.
Se il condensatore e' stato messo a scopo filtraggio allora il filtraggio andrebbe realizzato con un "passa basso" formato da un resistenza in serie e il condensatore verso massa.
Atomo ha scritto:mi rimane il dubbio per le resistenze di SHUNT… che ne pensi del ragionamento che ho fatto?
Fermo restando quanto gia' scritto da
- il valore della resistenza (meglio: il valore della tensione che cade sulla resistenza) dovrebbe essere correlato con la "precisione" richiesta al circuito - ad es. (ma non solo) occorre considerare la tensione di offset dell'Op_Amp utilizzato per la regolazione - offset che dovrebbe essere "trascurabile" rispetto alla caduta di tensione sullo Shunt.
- a questi valori di resistenza (100 mohm o meno) per fare le cose "per bene" occorre utilizzare la tecnica a "quattro terminali" utilizzanto resistenze specifiche per questo scopo (vedi su Mouser, Digikey, RS ...)
Anche se ha un applicazione diversa (carico attivo) guarda l'AN133 di Jim Willimas in cui viene descritto un carico attivo / generatore di corrente da 100 A
https://www.analog.com/media/en/technic ... an133f.pdf
0
voti
IsidoroKZ ha scritto:Probabilmente vanno bene, bisogna vedere, in base al resistore che usi, quanto sovraccarico puo` tenere per 30ms e quanto spesso si susseguono gli impulsi.
I primi due operazionali di ingresso e relativa circuiteria, mi lasciano molto perplesso: hai provato a montarla e a verificare che si comporti correttamente?
Grazie della risposta...
mi piacerebbe avere un tuo parare sul seguente ragionamento:
1. La caduta di tensione ai capi del resistore di shunt deve essere circa 1% della tensione di alimentazione quindi:
Vs= 1% di V+ = 1% di 24 V = 0,24 V (volt eliminati attraverso il resistore di shunt alla massima corrente)
2. valore resistore di shunt Rs=Vs / I = 0.24 V/15A (60A max corrente diviso 4 perché è distribuita su 4 MOSFET) = 0,016 Ohm
3. Dissipazione di potenza necessaria per Rs
P =I x I x Rs =15Ax15Ax0.016Ohm= 3,6Watt
Che ne pensi?
0
voti
Non mi piace. La caduta dell1% lo si fa quando e` necessario tirare al massimo sull'efficienza del sistema, cosa che non mi pare questo il caso. Una resistenza da 100mΩ mi pare molto piu` ragionevole, oltre che per i motivi che ti sono gia` stati detti di errore, anche per avere una migliore ripartizione della corrente fra i vari MOS.
I transistori non sono uguali, cambia la tensione di soglia e il coefficiente di conduzione. Con una caduta di tensione di 1.5V sul source le differenze di tensione di soglia diventano trascurabili, mentre questo non e` piu` tanto vero se sulla resistenza di source fai cadere solo 0.24 V.
Qual e` la relazione fra i due potenziali di riferimento 0V1 e 0V2?
I transistori non sono uguali, cambia la tensione di soglia e il coefficiente di conduzione. Con una caduta di tensione di 1.5V sul source le differenze di tensione di soglia diventano trascurabili, mentre questo non e` piu` tanto vero se sulla resistenza di source fai cadere solo 0.24 V.
Qual e` la relazione fra i due potenziali di riferimento 0V1 e 0V2?
Per usare proficuamente un simulatore, bisogna sapere molta più elettronica di lui
Plug it in - it works better!
Il 555 sta all'elettronica come Arduino all'informatica! (entrambi loro malgrado)
Se volete risposte rispondete a tutte le mie domande
Plug it in - it works better!
Il 555 sta all'elettronica come Arduino all'informatica! (entrambi loro malgrado)
Se volete risposte rispondete a tutte le mie domande
0
voti
ok...
che ne pensi se un ogni source dei mosfet metto un fusibile tipo da 16A
https://www.tme.eu/it/details/0001.2516/fusibili-5x20mm-ritardanti/schurter/
che ne pensi se un ogni source dei mosfet metto un fusibile tipo da 16A
https://www.tme.eu/it/details/0001.2516/fusibili-5x20mm-ritardanti/schurter/
9 messaggi
• Pagina 1 di 1
Chi c’è in linea
Visitano il forum: Nessuno e 229 ospiti

Elettrotecnica e non solo (admin)
Un gatto tra gli elettroni (IsidoroKZ)
Esperienza e simulazioni (g.schgor)
Moleskine di un idraulico (RenzoDF)
Il Blog di ElectroYou (webmaster)
Idee microcontrollate (TardoFreak)
PICcoli grandi PICMicro (Paolino)
Il blog elettrico di carloc (carloc)
DirtEYblooog (dirtydeeds)
Di tutto... un po' (jordan20)
AK47 (lillo)
Esperienze elettroniche (marco438)
Telecomunicazioni musicali (clavicordo)
Automazione ed Elettronica (gustavo)
Direttive per la sicurezza (ErnestoCappelletti)
EYnfo dall'Alaska (mir)
Apriamo il quadro! (attilio)
H7-25 (asdf)
Passione Elettrica (massimob)
Elettroni a spasso (guidob)
Bloguerra (guerra)




