Con l'LM 339AJ, inserito nel circuito come mostrato dall'immagine (prima figura) e suggerito da elfo, ottengo i risultati illustrati nella seconda figura.
In sostanza la commutazione positiva avviene in corrispondenza di 2,842 V e quella negativa in coincidenza di 3,733. Mi sembrano ancora alte le differenze e poco ascrivibili a bias, offset, ecc.
Analisi di un comparatore
Moderatori:
carloc,
g.schgor,
BrunoValente,
IsidoroKZ
43 messaggi
• Pagina 3 di 5 • 1, 2, 3, 4, 5
0
voti
2
voti
Grazie per aver provato il comparatore.
Questa prova "spazza via" una classe di ipotesi sul "malfunzionamento" del circuito.
O della simulazione?
Osserva le forme d'onda - riportate nel tuo post - restituite dal simulatore ed in particolare la forma d'onda in uscita al comparatore.
Questa forma d'onda ha due caratteristiche:
- la prima e' che e' "trapezoidale" mentre I fronti di salita/discesa (specie quello di salita) dovrebbero essere un esponenziale (carica / scarica di un RC)
- la seconda e' che i tempi di salita /discesa non sono compatibili con I "numeri" del circuito
Quali numeri?
1) consideriamo il comparatore come un comparatore e vediamo le caratteristiche
http://www.ti.com/lit/ds/symlink/lm2901.pdf
Pag. 10 Figure 5. Response Time for Various OverdrivesPositive Transition
come vedi con un overdrive di 5 mV si ha un delay di 1.2 us ed un tempo di salita sub us
2) consideriamo il comparatore come un amplificatore con guadagno 1000 (60 db)
Il segnale triangolare in ingresso ha uno S/R di 7 V / 300 us -> 12 mV / 514 ns cioe' l'uscita dovrebbe andare da 0 V a 12 V in 514 ns ( 24 V in circa 1 us)
Noi abbiamo nella simulazione un tempo di salita di 1/2 quadretto (100 us) cioe' almeno 100 volte maggiore di quello che ci dobbiamo aspettare.
Domanda: non e' che la simulazione ha un "campionamento" insufficiente?
C'e' pero' anche un altro punto che "punta" ad una simulazione "non vera"
In tutti e due i casi (Op-Amp e comparatore) l'uscita "scatta" prima che venga superata la soglia.
Con soglia 3 V, in salita abbiamo uno scatto a 2.842 V ed in discesa a 3.733 V
Questi valori contrastano contro qualunque considerazione (correnti di bias, offset ecc)
Guarda la figura qui sotto ed in particolare Fig. 1b (forma d'onda in uscita al comparatore)
- la linea nera (perfettamente in fase con il segnale triangolare in ingresso) mostra che l'uscita "scatta" esattamente a 3 V sia in salita che in discesa
- la linea rossa mostra il segnale di uscita "anticipato" ripsetto a quello di ingresso. In questo caso si ha (qualitativamente) l'effetto che vedi nella tua simulazione (scatti anticipati rispetto alla soglia)
- la linea blu - segnale "posticipato" - mostra l' effetto contrario.
Domanda: come sta la sincronizzazione tra I segnali ingresso e uscita nel tuo simulatore?
Pensierino finale: cercherei di capire bene come impostare/funziona il simulatore.
Questa prova "spazza via" una classe di ipotesi sul "malfunzionamento" del circuito.
O della simulazione?
Osserva le forme d'onda - riportate nel tuo post - restituite dal simulatore ed in particolare la forma d'onda in uscita al comparatore.
Questa forma d'onda ha due caratteristiche:
- la prima e' che e' "trapezoidale" mentre I fronti di salita/discesa (specie quello di salita) dovrebbero essere un esponenziale (carica / scarica di un RC)
- la seconda e' che i tempi di salita /discesa non sono compatibili con I "numeri" del circuito
Quali numeri?
1) consideriamo il comparatore come un comparatore e vediamo le caratteristiche
http://www.ti.com/lit/ds/symlink/lm2901.pdf
Pag. 10 Figure 5. Response Time for Various OverdrivesPositive Transition
come vedi con un overdrive di 5 mV si ha un delay di 1.2 us ed un tempo di salita sub us
2) consideriamo il comparatore come un amplificatore con guadagno 1000 (60 db)
Il segnale triangolare in ingresso ha uno S/R di 7 V / 300 us -> 12 mV / 514 ns cioe' l'uscita dovrebbe andare da 0 V a 12 V in 514 ns ( 24 V in circa 1 us)
Noi abbiamo nella simulazione un tempo di salita di 1/2 quadretto (100 us) cioe' almeno 100 volte maggiore di quello che ci dobbiamo aspettare.
Domanda: non e' che la simulazione ha un "campionamento" insufficiente?
C'e' pero' anche un altro punto che "punta" ad una simulazione "non vera"
In tutti e due i casi (Op-Amp e comparatore) l'uscita "scatta" prima che venga superata la soglia.
Con soglia 3 V, in salita abbiamo uno scatto a 2.842 V ed in discesa a 3.733 V
Questi valori contrastano contro qualunque considerazione (correnti di bias, offset ecc)
Guarda la figura qui sotto ed in particolare Fig. 1b (forma d'onda in uscita al comparatore)
- la linea nera (perfettamente in fase con il segnale triangolare in ingresso) mostra che l'uscita "scatta" esattamente a 3 V sia in salita che in discesa
- la linea rossa mostra il segnale di uscita "anticipato" ripsetto a quello di ingresso. In questo caso si ha (qualitativamente) l'effetto che vedi nella tua simulazione (scatti anticipati rispetto alla soglia)
- la linea blu - segnale "posticipato" - mostra l' effetto contrario.
Domanda: come sta la sincronizzazione tra I segnali ingresso e uscita nel tuo simulatore?
Pensierino finale: cercherei di capire bene come impostare/funziona il simulatore.
0
voti
MarcoD ha scritto:Sono andato a cercare sul data sheet:
LM358 large signal voltage gain tipico 100
Con Vu = -12 V servono in ingresso 3 v - 12 / 100 = 2,88 V per iniziare a fare salire la Vu
Con Vu = 12 V servono in ingresso 3 v + 12 / 100 = 3,012 V,
o forse..i valori vanno scambiati fra loro.....controllare
I risultati della simulazione mi paiono corretti, il quesito mi pare spiegato.
elfo ha scritto:Questi valori contrastano contro qualunque considerazione (correnti di bias, offset ecc)
Il comparatore non potrebbe avere una isteresi?
PostScriptum: voglio dire una isteresi negativa. Una reazione negativa fra uscita e ingresso del comparatore, unitamente a una cella taglia-alto interna al comparatore stesso, potrebbe dar luogo al comportamento in esame.
0
voti
Proporrei di spostare l'indagine all'argomento:
come identificare il modello del comparatore simulato a partire dai risultati (grafici) della simulazione
.
Per semplificare l'analisi dai risultati, proporrei di spostare la soglia dei 3 volt a zero.
Ritoreneri a esaminare il lento LM358
Applicare un'onda quadra al posto della triangolare, in questo modo le rampe (slew rate operazionale) sono funzione solo del transitorio.
Applicare una onda quadra di ampiezza limitata (pochi mV?) in modo che l'uscita non sia in limitazione, si dovrebbero vedere dei transitori esponenziali dovuti alla banda limitata dell'operazionale
Applicherei di nuovo la stessa onda triangolare , ma con un periodo di 1 secondo, in modo da potere essere molto più lenti della presunta disamica dell'operazionale.
Dal confrono fra variazione di uscita e variazione di ingresso si ricava il guadagno (in continua) dell'operazionale.
Sono tutte prove che implicano un certo lavoro, anche se simulato ..
postscriptum:

come identificare il modello del comparatore simulato a partire dai risultati (grafici) della simulazione
.
Per semplificare l'analisi dai risultati, proporrei di spostare la soglia dei 3 volt a zero.
Ritoreneri a esaminare il lento LM358
Applicare un'onda quadra al posto della triangolare, in questo modo le rampe (slew rate operazionale) sono funzione solo del transitorio.
Applicare una onda quadra di ampiezza limitata (pochi mV?) in modo che l'uscita non sia in limitazione, si dovrebbero vedere dei transitori esponenziali dovuti alla banda limitata dell'operazionale
Applicherei di nuovo la stessa onda triangolare , ma con un periodo di 1 secondo, in modo da potere essere molto più lenti della presunta disamica dell'operazionale.
Dal confrono fra variazione di uscita e variazione di ingresso si ricava il guadagno (in continua) dell'operazionale.
Sono tutte prove che implicano un certo lavoro, anche se simulato ..
postscriptum:
Errore mio, nella fretta non ho letto la scala V/mV, anche se mi sembrava bassoSono andato a cercare sul data sheet: LM358 large signal voltage gain tipico 100
0
voti
Grazie elfo per l'intervento ed il link.
E' propria questa tua osservazione:
che mi ha lasciato molto perplesso: come può, l'operazionale, scattare in anticipo? Come fa a saperlo prima (che è destinato a commutare)?
Credo che debba verificare i parametri della simulazione e, magari, cercare di conoscere meglio come funziona questo simulatore.
Grazie.

E' propria questa tua osservazione:
In tutti e due i casi (Op-Amp e comparatore) l'uscita "scatta" prima che venga superata la soglia.
che mi ha lasciato molto perplesso: come può, l'operazionale, scattare in anticipo? Come fa a saperlo prima (che è destinato a commutare)?
Credo che debba verificare i parametri della simulazione e, magari, cercare di conoscere meglio come funziona questo simulatore.
Grazie.
0
voti
Per "testare" il simulatore fai la seguente prova:
nelle stesse condizioni dello schema del comparatore ("incolla" lo schema qui sotto nello stesso "foglio" in cui c'e' il comparatore) simula i quattro RC qui sotto.
Applica in ingresso un segnale ad onda quadra con frequenza 1 kHz
La Vout dovrebbe essere una onda quadra con fronti esponenziali di salita / discesa con i valori indicati (dal 10% al 90%).
Il Tr(ise) (ed il Tf(all)) e' calcolato con la formula empirica

P.S.
Ovviamente il comparatore non puo' scattare in anticipo (puo' pero' scattare ad un soglia un po' minore di quella impostata a causa dell'offset (qualche mV))
nelle stesse condizioni dello schema del comparatore ("incolla" lo schema qui sotto nello stesso "foglio" in cui c'e' il comparatore) simula i quattro RC qui sotto.
Applica in ingresso un segnale ad onda quadra con frequenza 1 kHz
La Vout dovrebbe essere una onda quadra con fronti esponenziali di salita / discesa con i valori indicati (dal 10% al 90%).
Il Tr(ise) (ed il Tf(all)) e' calcolato con la formula empirica

P.S.
come può, l'operazionale, scattare in anticipo?
Ovviamente il comparatore non puo' scattare in anticipo (puo' pero' scattare ad un soglia un po' minore di quella impostata a causa dell'offset (qualche mV))
0
voti
Ma che simulatore sarebbe?
Electronic Workbench?
NI Multisim 14.2
0
voti
Per "testare" il simulatore fai la seguente prova:
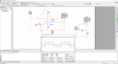
Allora, questa è la prima prova. Ho incollato il circuito RC nella stessa area dov'era già presente il comparatore.
Ho indicato, al function generator, di alimentare tale circuito con un'onda quadra di 5 volt di ampiezza, offset nullo e frequenza 1 kHz.
L'oscilloscopio, a due canali, l'ho poi collegato sia all'ingresso che all'uscita del circuito RC. Per distinguere le due tracce ho dato colori differenti: nero per il segnale di ingresso e rosso per quello d'uscita.
Con questa prima simulazione non si notano, in uscita, fronti del segnale caratterizzati da esponenziali crescenti e decrescenti.
1
voti
Avevo preparato ulteriore materiale a supporto della tesi che il "problema" risiede nella simulazione, ma la tua indicazione sul simulatore utilizzato "smonta" la mia tesi.
Ipotizzavo - senza conoscere il simulatore utilizzato - che fosse un problema di campionamento - sampling rate & time_step - ma questo link con annesso grafico (ed ho verificato personalmente anche su altro simulatore "sapore" PSpice) smentisce totalmente quanto pensavo.
https://forums.ni.com/t5/Multisim-and-U ... e=it#M9045
Grazie per la prova che hai fatto.
Se lo ritieni utile, prova a simulare con il valore della capacita' aumentato di un fattore 1000 (47 nF Tr 100 us)
Ipotizzavo - senza conoscere il simulatore utilizzato - che fosse un problema di campionamento - sampling rate & time_step - ma questo link con annesso grafico (ed ho verificato personalmente anche su altro simulatore "sapore" PSpice) smentisce totalmente quanto pensavo.
You cannot set fixed sampling rate in any SPICE simulators, the SPICE engine decides what steps to take base on what's happening in the circuit at that time. Your only option is to set TMAX, this tells the SPICE engine the max step it is allowed to take, but if it needs to take smaller steps it will.
Here is an example of a square wave. You can see there are more red dots near edge than the flat part of the signal, this means the SPICE engine decided that it needed more sampling near the edge so it takes more samples, but once it sees that the signal is not changing much it takes bigger steps to make the simulation run faster. This is the way SPICE works.
https://forums.ni.com/t5/Multisim-and-U ... e=it#M9045
Grazie per la prova che hai fatto.
Se lo ritieni utile, prova a simulare con il valore della capacita' aumentato di un fattore 1000 (47 nF Tr 100 us)
43 messaggi
• Pagina 3 di 5 • 1, 2, 3, 4, 5
Chi c’è in linea
Visitano il forum: Nessuno e 36 ospiti

Elettrotecnica e non solo (admin)
Un gatto tra gli elettroni (IsidoroKZ)
Esperienza e simulazioni (g.schgor)
Moleskine di un idraulico (RenzoDF)
Il Blog di ElectroYou (webmaster)
Idee microcontrollate (TardoFreak)
PICcoli grandi PICMicro (Paolino)
Il blog elettrico di carloc (carloc)
DirtEYblooog (dirtydeeds)
Di tutto... un po' (jordan20)
AK47 (lillo)
Esperienze elettroniche (marco438)
Telecomunicazioni musicali (clavicordo)
Automazione ed Elettronica (gustavo)
Direttive per la sicurezza (ErnestoCappelletti)
EYnfo dall'Alaska (mir)
Apriamo il quadro! (attilio)
H7-25 (asdf)
Passione Elettrica (massimob)
Elettroni a spasso (guidob)
Bloguerra (guerra)











