Cos'è ElectroYou | Login Iscriviti

ElectroYou - la comunità dei professionisti del mondo elettrico

Saldatrice a punti con regolazione elettronica HELP

Elettronica lineare e digitale: didattica ed applicazioni

Moderatori: Foto Utentecarloc, Foto Utenteg.schgor, Foto UtenteBrunoValente, Foto UtenteIsidoroKZ

0
voti

[1] Saldatrice a punti con regolazione elettronica HELP

Messaggioda Foto Utenteclaustro » 21 mar 2020, 14:01

Buongiorno a tutti ,
mi son cimentato in un progetto apparentemente semplice ma che mi sta facendo ammattire.
Il progetto è questo :
https://www.instructables.com/id/Spot-W ... -Firmware/
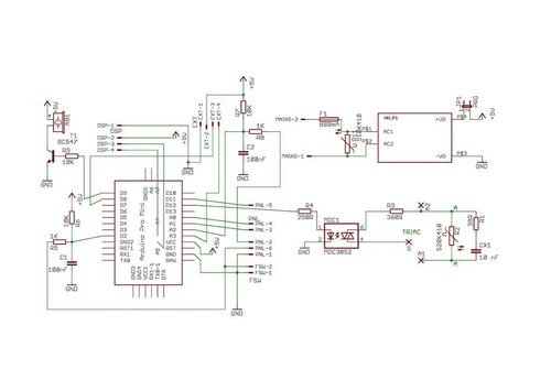
Il tipo che l'ha realizzata ha fatto anche un PCB che ho fatto stampare reperibile qui ( con schema che allego )
https://www.instructables.com/id/Spot-W ... uit-Board/

Ho montato tutto, il tasto di accensione funziona e sul display vedo scorrere i tempi di sadatura. Il problema è che ...non succede nulla :shock: Ai capi del triac BTA40 non rilevo nessuna differenza di potenziale.
Mi sto scervellando a capire cosa possa avere sbagliato , il tipo non è piu' disponibile e mi rode il fegato di non riuscire a capire cosa possa aver sbagliato.
Se ho capito bene :
I varistori non hanno polarizzazione
Il condensatore CX1 non è polarizzato
Il condensatore ceramico non è polarizzato
Ho controllato l'orientamento del moc3051 ed è corretto
Il fusibile è integro
La scheda ha tre uscite per il bt040 G A1 e A2 , G va al gate , A1 va ad A1 del bta40 e da li al l'ingresso del 220 dell'alimentatore del saldatore , lo stesso fa A2

Ovviamente dato che la parte a 12v funziona perfettamente penso di avere un problema limitato all regioen di potenza del circuito

Avete tempo voglia di capire cosa abbia combinato?
Se volete, passata la bufera Coronavirus , posso inviare i PCB che mi rimangono a chi fosse interessato gratuitamente.

Grazie

FVN6R6QJSL399OD.LARGE.jpg
Avatar utente
Foto Utenteclaustro
95 1 2 5
Frequentatore
Frequentatore
 
Messaggi: 292
Iscritto il: 24 apr 2012, 21:27

0
voti

[2] Re: Saldatrice a punti con regolazione elettronica HELP

Messaggioda Foto UtenteBrunoValente » 21 mar 2020, 15:55

Scusa ma nel tuo schema manca la parte più importante, quella del circuito di potenza, dovresti completarlo, anzi dovresti completarlo e ridisegnarlo daccapo con fidocad come da regolamento di EY.
Che trasformatore hai utilizzato?
Avatar utente
Foto UtenteBrunoValente
39,6k 7 11 13
G.Master EY
G.Master EY
 
Messaggi: 7796
Iscritto il: 8 mag 2007, 14:48

0
voti

[3] Re: Saldatrice a punti con regolazione elettronica HELP

Messaggioda Foto Utenteclaustro » 21 mar 2020, 17:19

Riguardo allo schema sapevo di Fidocad , ma non credevo si dovesse ridisegnare schemi già esistenti in altre forme . Posso provarc , non sono esperto e ci mettero' un po' anche perché lo schema non l'ho fatto io.

Ho pochissime conoscenze in questo campo e mi limito a seguire i tutorial di solito senza troppi problemi ma in questo caso chi lo ha realizzato ha dato per scontato cose per me non così evidenti.

Il trasformatore l'ho ricavato da un micronde , ho tolto gli avvolgimenti originali e sostituiti con 3 avvolgimento di cavo di rame di grosso diametro. In questo modo funziona di già ma dovendo staccare corrente a mano le saldature sono sempre sprecise e non costanti .

Quello che non ho capito è come inserire il mio trasformatore in questo circuito . Dopo aver montato il tutto ottengo due ingressi nel circuito( main1 e main 2 in cui va il 220 V)e tre uscite dirette al TRIAC BT040. da qui escono due nuovi cavi da 2,5mm che pensavo andassero all'alimentazione del trasformatore ma mi rendo conto guardando lo schema che mi manca qualcosa perché se capisco bene il 220 li non arriva.

Mentre cerco di capire come fare questo benedetto circuito con fido cad in allegato una foto di dove sono arrivato fino ad adesso
Allegati
IMG_20200321_161440 (Media).jpg
Avatar utente
Foto Utenteclaustro
95 1 2 5
Frequentatore
Frequentatore
 
Messaggi: 292
Iscritto il: 24 apr 2012, 21:27

2
voti

[4] Re: Saldatrice a punti con regolazione elettronica HELP

Messaggioda Foto UtenteBrunoValente » 21 mar 2020, 23:05

Se i due cavi neri della foto provengono dai piedini A1 e A2 del triac allora non devi collegarli al primario del trasformatore ma devi collegarli in serie tra il primario del trasformatore e la rete 230Vac.

Avatar utente
Foto UtenteBrunoValente
39,6k 7 11 13
G.Master EY
G.Master EY
 
Messaggi: 7796
Iscritto il: 8 mag 2007, 14:48

0
voti

[5] Re: Saldatrice a punti con regolazione elettronica HELP

Messaggioda Foto Utenteclaustro » 23 mar 2020, 10:28

Grazie mille era quello che immaginavo ma avevo paura di fiammare tutto. In pratica il triac fa la stessa funzione di n relè , se ho capito bene , tramite il gate chiude e fa passare corrente . Sono stato stupido.
Appena ho un minuto provo e riporto. Intanto sto cercando di imparare fidocad , la parte piu' faticosa data la mia bassissima cultura elettronica è cercare i componenti , ma piano piano imparerò , d'altra parte faccio tutt'altro mestiere:-)
Avatar utente
Foto Utenteclaustro
95 1 2 5
Frequentatore
Frequentatore
 
Messaggi: 292
Iscritto il: 24 apr 2012, 21:27

1
voti

[6] Re: Saldatrice a punti con regolazione elettronica HELP

Messaggioda Foto UtenteBrunoValente » 23 mar 2020, 11:16

claustro ha scritto:..In pratica il triac fa la stessa funzione di n relè , se ho capito bene , tramite il gate chiude e fa passare corrente ...

Esatto
Avatar utente
Foto UtenteBrunoValente
39,6k 7 11 13
G.Master EY
G.Master EY
 
Messaggi: 7796
Iscritto il: 8 mag 2007, 14:48

1
voti

[7] Re: Saldatrice a punti con regolazione elettronica HELP

Messaggioda Foto Utenteclaustro » 23 mar 2020, 16:07

Perfetto funziona alla grande! Adesso non mi riamane che costruire un case e questo https://www.thingiverse.com/thing:3070927 . Grazie mille!

Ho ancora 7/8 PCB se a qualcuno interessano le spedisco volentieri gratis.

Ciao a tutti
Andrea
Avatar utente
Foto Utenteclaustro
95 1 2 5
Frequentatore
Frequentatore
 
Messaggi: 292
Iscritto il: 24 apr 2012, 21:27

4
voti

[8] Re: Saldatrice a punti con regolazione elettronica HELP

Messaggioda Foto UtenteBrunoValente » 23 mar 2020, 18:06

Ti faccio vedere quella che mi sono costruito qualche anno fa con un trasformatore da forno a microonde
Avatar utente
Foto UtenteBrunoValente
39,6k 7 11 13
G.Master EY
G.Master EY
 
Messaggi: 7796
Iscritto il: 8 mag 2007, 14:48

0
voti

[9] Re: Saldatrice a punti con regolazione elettronica HELP

Messaggioda Foto Utenteclaustro » 23 mar 2020, 18:45

Cavolo bellissima , hai fatto una meccanica splendida. Ma la regolazione della scarica come l'hai realizzata?
Avatar utente
Foto Utenteclaustro
95 1 2 5
Frequentatore
Frequentatore
 
Messaggi: 292
Iscritto il: 24 apr 2012, 21:27

3
voti

[10] Re: Saldatrice a punti con regolazione elettronica HELP

Messaggioda Foto UtenteBrunoValente » 23 mar 2020, 20:51

Ho realizzato un timer analogico regolabile da 10ms a 2s sincronizzato con la frequenza di rete, semplice e funzionale.

Timer saldatrice a punti.JPG


E' importante che il timer sia sincronizzato con la frequenza di rete perché, siccome il triac resta chiuso per un tempo di valore multiplo della durata di mezzo periodo del ciclo della tensione di rete che dura 20ms, se non fosse sincronizzato ci sarebbe un'incertezza di 10ms e per tempi piccoli la precisione sarebbe scarsa.

Dovrebbe essere ovvio che, a causa della presenza del triac nel circuito di potenza, indipendentemente da come sia gestito, non è possibile realizzare tempi che non siano multipli interi di 10ms, di conseguenza è del tutto inutile complicarsi la vita per realizzare timer con risoluzione spinta al di sotto di 10ms.

Non mi piacciono le complicazioni: se non vi sono motivi particolari, come nel caso di un semplice timer, invece dei processori preferisco i circuiti dove il funzionamento dipende direttamente da pochi componenti e dalla corrente che ci scorre dentro... non da cablaggi incomprensibili e da bit.
Avatar utente
Foto UtenteBrunoValente
39,6k 7 11 13
G.Master EY
G.Master EY
 
Messaggi: 7796
Iscritto il: 8 mag 2007, 14:48

Prossimo

Torna a Elettronica generale

Chi c’è in linea

Visitano il forum: Nessuno e 57 ospiti