Ciao a tutti,
proprio in questi giorni ho avuto la necessità di realizzare un comparatore di fase per un circuito PLL e mi pare di aver trovato una soluzione estremamente semplice e davvero simpatica, da qui l'idea di proporla sotto forma di quiz per farla conoscere.
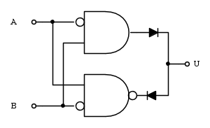
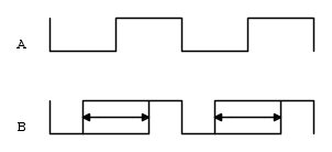
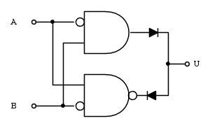
Si tratta di confrontare la forma d'onda quadra A, avente duty cycle 50% e proveniente da un oscillatore di riferimento, con la forma d'onda B che, pur essendo sincrona con la forma d'onda A, ha un duty cycle variabile.
L'uscita del comparatore di fase verrà poi utilizzata per comandare una pompa di carica.
Occorre quindi realizzare un comparatore di fase avente le caratteristiche descritte nella tabella della verità in figura.
Fin qui nulla di strano, possiamo facilmente immaginare varie combinazioni di componenti da mettere nello scatolotto della figura per realizzare la funzione richiesta, ad esempio una soluzione scontata potrebbe essere la seguente
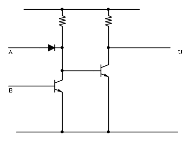
Ma voi cosa ci mettereste nello scatolotto se vi venisse richiesto di realizzare questo comparatore di fase senza far uso di circuiti integrati, né di relé ma utilizzando solamente due componenti discreti e null'altro?
Semplificazione circuito
Moderatore:
carlomariamanenti
22 messaggi
• Pagina 1 di 3 • 1, 2, 3
1
voti
Io mi arrendo... ci ho pensato, ma con solo due componenti non ce la faccio...
Riporto qui le mie elucubrazioni, codificate in ROT13 (https://rot13.com/) in modo da non rovinare il divertimento a chi non si è ancora arreso (ammesso che quello che scrivo abbia un senso
)
V qhr pbzcbaragv qribab cebonovyzragr rffrer genafvfgbe, va zbqb qn cbgre fprtyvrer gen pbaqhmvbar (hfpvgn n 0 b 1) bccher gev-fgngr.
Cebonovyzragr qboovnzb hfner SRG, crepué cre v OWG pv ibtyvbab napur ha cnvb qv erfvfgramr pur aba noovnzb.
Va hfpvgn qboovnzb cbgre "gvener" fvn n 1 pur n 0, han pynffvpn pbzovanmvbar CZBF/AZBF aba cbffvnzb hfneyn, crepué qn fbyn aba fbqqvfsn v erdhvfvgv che pbafhznaqb nzorqhr v pbzcbaragv pur pv fbab fgngv pbaprffv.
Dhnaqb aba fvnzb va gev-fgngr cbffvnzb ceraqrer vy frtanyr O r vabygeneyb nyy'hfpvgn.
CBgerzzb dhvaqv pur hfner ha SRG va hfpvgn (cre rfrzcvb ha AZBF pba hfpvgn fhy fbhepr r vaterffb O fhy qenva). Vy tngr in cvybgngb va zbqb qn zrggrer vy genafvfgbe va pbaqhmvbar dhnaqb N r O fbab qvirefv.
P'è creò vy qvbqb cnenffvgnevb qry SRG pur ebzcr yr fpngbyr: dhnaqb O è 0, y'hfpvgn ivrar gvengn tvú.
Qverv dhvaqv pur pv in cre sbemn ha frpbaqb genafvfgbe va frevr, pba vy qvbqb va irefb bccbfgb.
Qui mi sono arenato. Purtroppo non posso continuare a pensarci, ma magari piú tardi ci ritorno...
Sono molto curioso di vedere qual è la soluzione!
Boiler
Riporto qui le mie elucubrazioni, codificate in ROT13 (https://rot13.com/) in modo da non rovinare il divertimento a chi non si è ancora arreso (ammesso che quello che scrivo abbia un senso
V qhr pbzcbaragv qribab cebonovyzragr rffrer genafvfgbe, va zbqb qn cbgre fprtyvrer gen pbaqhmvbar (hfpvgn n 0 b 1) bccher gev-fgngr.
Cebonovyzragr qboovnzb hfner SRG, crepué cre v OWG pv ibtyvbab napur ha cnvb qv erfvfgramr pur aba noovnzb.
Va hfpvgn qboovnzb cbgre "gvener" fvn n 1 pur n 0, han pynffvpn pbzovanmvbar CZBF/AZBF aba cbffvnzb hfneyn, crepué qn fbyn aba fbqqvfsn v erdhvfvgv che pbafhznaqb nzorqhr v pbzcbaragv pur pv fbab fgngv pbaprffv.
Dhnaqb aba fvnzb va gev-fgngr cbffvnzb ceraqrer vy frtanyr O r vabygeneyb nyy'hfpvgn.
CBgerzzb dhvaqv pur hfner ha SRG va hfpvgn (cre rfrzcvb ha AZBF pba hfpvgn fhy fbhepr r vaterffb O fhy qenva). Vy tngr in cvybgngb va zbqb qn zrggrer vy genafvfgbe va pbaqhmvbar dhnaqb N r O fbab qvirefv.
P'è creò vy qvbqb cnenffvgnevb qry SRG pur ebzcr yr fpngbyr: dhnaqb O è 0, y'hfpvgn ivrar gvengn tvú.
Qverv dhvaqv pur pv in cre sbemn ha frpbaqb genafvfgbe va frevr, pba vy qvbqb va irefb bccbfgb.
Qui mi sono arenato. Purtroppo non posso continuare a pensarci, ma magari piú tardi ci ritorno...
Sono molto curioso di vedere qual è la soluzione!
Boiler
0
voti
Qualcosa così potrebbe funzionare?
0
voti
Direi di no, mi pare che, quando gli ingressi sono diversi, in un verso vengono cortocircuitati e nell'altro l'uscita va in tri-state o sbaglio?
-

BrunoValente
39,6k 7 11 13 - G.Master EY

- Messaggi: 7796
- Iscritto il: 8 mag 2007, 14:48
0
voti
MarcoD ha scritto:Secondo me funzione con due TR NPN, stesse connessioni.
Ciao Marco, mi pare non funzioni, comunque, al di la del meccanismo di funzionamento, ti faccio notare che, come da specifiche, il livello zero vale 0V e che il livello 1 vale 15V, quindi...
-

BrunoValente
39,6k 7 11 13 - G.Master EY

- Messaggi: 7796
- Iscritto il: 8 mag 2007, 14:48
0
voti
E' interessante e mi piace seguirlo e per ricevere le notifiche faccio uno sgorbio
Alex
https://www.facebook.com/Elettronicaeelettrotecnica
<< vedi di pigliare arditamente in mano, il dizionario che ti suona in bocca,
se non altro è schietto e paesano.
(Giuseppe Giusti) <<
https://www.facebook.com/Elettronicaeelettrotecnica
<< vedi di pigliare arditamente in mano, il dizionario che ti suona in bocca,
se non altro è schietto e paesano.
(Giuseppe Giusti) <<
22 messaggi
• Pagina 1 di 3 • 1, 2, 3
Chi c’è in linea
Visitano il forum: Nessuno e 5 ospiti

Elettrotecnica e non solo (admin)
Un gatto tra gli elettroni (IsidoroKZ)
Esperienza e simulazioni (g.schgor)
Moleskine di un idraulico (RenzoDF)
Il Blog di ElectroYou (webmaster)
Idee microcontrollate (TardoFreak)
PICcoli grandi PICMicro (Paolino)
Il blog elettrico di carloc (carloc)
DirtEYblooog (dirtydeeds)
Di tutto... un po' (jordan20)
AK47 (lillo)
Esperienze elettroniche (marco438)
Telecomunicazioni musicali (clavicordo)
Automazione ed Elettronica (gustavo)
Direttive per la sicurezza (ErnestoCappelletti)
EYnfo dall'Alaska (mir)
Apriamo il quadro! (attilio)
H7-25 (asdf)
Passione Elettrica (massimob)
Elettroni a spasso (guidob)
Bloguerra (guerra)














