correggetemi se ho sbagliato qualcosa…
Circuito con un integrato FLIP FLOP
Moderatori:
carloc,
g.schgor,
BrunoValente,
IsidoroKZ
37 messaggi
• Pagina 2 di 4 • 1, 2, 3, 4
0
voti
Da qui bisogna passare alla Tabella degli stati identificandoli con (ad es.)
D-FlipFlopF (ecco un esempio)
Bene questo deve essere lo spirito di un forum… e non perdere tempo a fare considerazioni non costruttive...
2
voti
Ho provato a risolverlo. Ti vanno bene i risultati?
Passaggio da S0 ad S1 e ritorno:
da S0 a s1 e ritorno da S2:
+
Q sono le uscite dei D-FF che realizzano le fasi:
Non è stato evidenziato C perché coincide con Q0
Passaggio da S0 ad S1 e ritorno:
da S0 a s1 e ritorno da S2:
+
Q sono le uscite dei D-FF che realizzano le fasi:
Non è stato evidenziato C perché coincide con Q0
0
voti
Grazie Giovanni e ribadisco quanto detto prima, il forum ha bisogno di persone costruttive e propositive come te
Comunque ancora grazie per avermi fatto rispolverare il modo dei FLIP FLOP…
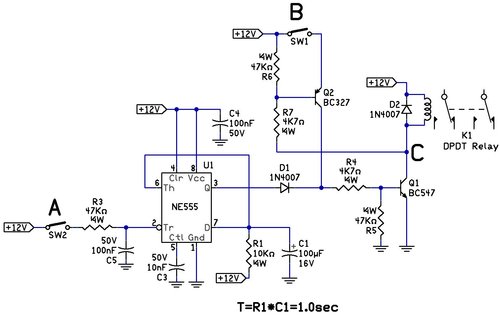
Nel frattempo lo fatta più semplice, cioè con l'evergreen NE555 e due transistor…
Che ne pensi?
Comunque ancora grazie per avermi fatto rispolverare il modo dei FLIP FLOP…
Nel frattempo lo fatta più semplice, cioè con l'evergreen NE555 e due transistor…
Che ne pensi?
0
voti
Gli schemi sul forum vanno disegnati usando FidoCadJ.
-

PietroBaima
90,7k 7 12 13 - G.Master EY

- Messaggi: 12206
- Iscritto il: 12 ago 2012, 1:20
- Località: Londra
0
voti
Quella che hai costruito è una macchina asincrona, le quali fanno pena in termini di prestazioni e affidabilità. Non l'hai "fatta più semplice", l'hai fatta solo peggio.
-

PietroBaima
90,7k 7 12 13 - G.Master EY

- Messaggi: 12206
- Iscritto il: 12 ago 2012, 1:20
- Località: Londra
1
voti
PietroBaima ha scritto:Quella che hai costruito è una macchina asincrona, le quali fanno pena in termini di prestazioni e affidabilità. Non l'hai "fatta più semplice", l'hai fatta solo peggio.
Ma che dici, testata e provata in tutte le sfaccettature e funziona perfettamente!
più semplice e comunque affidabile per quello che deve fare…
Ti consiglio, prima di fare commenti da "maestro" di guardare oltre la punta del tuo naso...
0
voti
Non sono io che non guardo oltre la punta del mio naso, ma è in letteratura che le macchine asincrone siano intrinsecamente meno affidabili di quelle sincrone.
Poi per me puoi realizzarla come vuoi.
Il tuo circuito è intrinsecamente meno affidabile di una macchina sincrona.
Poi per me puoi realizzarla come vuoi.
Il tuo circuito è intrinsecamente meno affidabile di una macchina sincrona.
-

PietroBaima
90,7k 7 12 13 - G.Master EY

- Messaggi: 12206
- Iscritto il: 12 ago 2012, 1:20
- Località: Londra
37 messaggi
• Pagina 2 di 4 • 1, 2, 3, 4
Chi c’è in linea
Visitano il forum: Nessuno e 72 ospiti

Elettrotecnica e non solo (admin)
Un gatto tra gli elettroni (IsidoroKZ)
Esperienza e simulazioni (g.schgor)
Moleskine di un idraulico (RenzoDF)
Il Blog di ElectroYou (webmaster)
Idee microcontrollate (TardoFreak)
PICcoli grandi PICMicro (Paolino)
Il blog elettrico di carloc (carloc)
DirtEYblooog (dirtydeeds)
Di tutto... un po' (jordan20)
AK47 (lillo)
Esperienze elettroniche (marco438)
Telecomunicazioni musicali (clavicordo)
Automazione ed Elettronica (gustavo)
Direttive per la sicurezza (ErnestoCappelletti)
EYnfo dall'Alaska (mir)
Apriamo il quadro! (attilio)
H7-25 (asdf)
Passione Elettrica (massimob)
Elettroni a spasso (guidob)
Bloguerra (guerra)

Da qui bisogna passare alla 

pigreco]=π