Salve gente,
ho riesumato oggi una scheda che ho staccato da un aspirapolvere dismesso con l'intento di farci un variatore di giri motore.
Provata funziona.... i giri motore calano ma ho la sensazione che la diminuzione non ha un range molto ampio come speravo.
Oltre al valore del potenziometro, posso apportare qualche altra modifica per avere una diminuzione più sensibile?
Grazie a tutti.
Saluti
Variatore giri motore
Moderatori:
carloc,
g.schgor,
BrunoValente,
IsidoroKZ
13 messaggi
• Pagina 1 di 2 • 1, 2
0
voti
Non c'è niente da modificare, se non un circuito diversissimo.
Puoi benissimo mettere un potenziometro da 220 kohm.
Puoi benissimo mettere un potenziometro da 220 kohm.
Alex
https://www.facebook.com/Elettronicaeelettrotecnica
<< vedi di pigliare arditamente in mano, il dizionario che ti suona in bocca,
se non altro è schietto e paesano.
(Giuseppe Giusti) <<
https://www.facebook.com/Elettronicaeelettrotecnica
<< vedi di pigliare arditamente in mano, il dizionario che ti suona in bocca,
se non altro è schietto e paesano.
(Giuseppe Giusti) <<
0
voti
.... i giri motore calano ma ho la sensazione che la diminuzione non ha un range molto ampio come speravo.
Ma con che tipo di motore hai provato la scheda ?
Quella va bene per un motore a spazzole, su un motore ad induzione l'effetto non è esattamente quello sperato, anche se dipende anche dal tipo di utilizzo del motore ad induzione
ridurre i giri in un motore usato per muovere le pale di un ventilatore, è una cosa (anche se lo stesso è ad induzione invece che con le spazzole), potrebbe essere quasi accettabile (forse), se invece il motore ad induzione aziona un trapano a colonna, un tornio o cose simili, per quanto di dimensioni contenute, la regolazione dei giri ben difficilmente si avvicinerà ad un qualcosa di accettabile nell'uso pratico
K
-

Kagliostro
6.396 4 5 7 - Master

- Messaggi: 4827
- Iscritto il: 19 set 2012, 11:32
0
voti
In effetti l'ho proprio provato con un motorino a spazzole.
Ma l'intenzione è poi quella di usarlo per un vecchio trapano che non ha il regolatore di giri e quindi la partenza appena si preme il pulsante è tipo on-off.
Quindi devo utilizzare uno schema diverso per avere una variazione più sensibile?
Grazie
Ma l'intenzione è poi quella di usarlo per un vecchio trapano che non ha il regolatore di giri e quindi la partenza appena si preme il pulsante è tipo on-off.
Quindi devo utilizzare uno schema diverso per avere una variazione più sensibile?
Grazie
-

machopicho
16 7 - Frequentatore

- Messaggi: 114
- Iscritto il: 11 feb 2013, 19:29
0
voti
..io di questi variatori qui non ne ho mai provati
https://www.amazon.it/Variatore-frequen ... B07S7R677Q
mai provati sui motori asincroni monofasi e piacerebbe anche a me semmai sapere come ci vanno... ci fosse chi ne ha uno...
..che visto il prezzo potrebbero andar bene anche per il trapano con motore asincrono in discussione...
..una attenzione necessaria sarà forse di non portare il motore troppo su di giri per non sfasciare rotore
e cuscinetti avendo pure eccessive vibrazioni..?!
https://www.amazon.it/Variatore-frequen ... B07S7R677Q
mai provati sui motori asincroni monofasi e piacerebbe anche a me semmai sapere come ci vanno... ci fosse chi ne ha uno...
..che visto il prezzo potrebbero andar bene anche per il trapano con motore asincrono in discussione...
..una attenzione necessaria sarà forse di non portare il motore troppo su di giri per non sfasciare rotore
e cuscinetti avendo pure eccessive vibrazioni..?!
0
voti
Io uso questo. Lo trovi a pag 8. Ha il problema di dimezzare la potenza del trapano, ma se devi ridurre la velocità di un trapano da 400W ti garantisco che anche a 200W di potenza ne hai a sufficienza.
Funziona calibrando l'SCR sulla forza contro elettromotrice che rileva dal trapano per mantenere costante (insomma) la velocità. L'SCR necessita di un'aletta di raffreddamento se i giri motore sono bassi e la potenza deve essere alta.
Con un po' di attenzione riesco a farlo funzionare anche come avvitatore.
Ciao,
P.
Funziona calibrando l'SCR sulla forza contro elettromotrice che rileva dal trapano per mantenere costante (insomma) la velocità. L'SCR necessita di un'aletta di raffreddamento se i giri motore sono bassi e la potenza deve essere alta.
Con un po' di attenzione riesco a farlo funzionare anche come avvitatore.
Ciao,
P.
0
voti
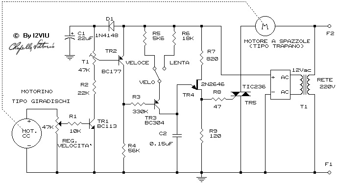
Qui qualcosa di più performante lo trovi
ma potrebbe adattarsi ad un trapano a colonna (se hai pazienza e molta manualità)
direi improponibile per un trapano brandeggiabile
il problema è come calettare sull'albero motore del motore del trapano il motorino ex giradischi
che viene usato come sensore dei giri ed anche lo spazio per il motorino stesso ........
http://web.tiscali.it/i2viu/electronic/convel.htm
K
ma potrebbe adattarsi ad un trapano a colonna (se hai pazienza e molta manualità)
direi improponibile per un trapano brandeggiabile
il problema è come calettare sull'albero motore del motore del trapano il motorino ex giradischi
che viene usato come sensore dei giri ed anche lo spazio per il motorino stesso ........
http://web.tiscali.it/i2viu/electronic/convel.htm
K
-

Kagliostro
6.396 4 5 7 - Master

- Messaggi: 4827
- Iscritto il: 19 set 2012, 11:32
0
voti
pgiagno ha scritto:Io uso questo. Lo trovi a pag 8.
Mi risulta che questo schema funzioni soltanto con SCR ad alta sensibilità, come un tipo che veniva prodotto da SGS Ates di cui adesso non ricordo la sigla (forse 2N3525).
13 messaggi
• Pagina 1 di 2 • 1, 2
Chi c’è in linea
Visitano il forum: Nessuno e 43 ospiti

Elettrotecnica e non solo (admin)
Un gatto tra gli elettroni (IsidoroKZ)
Esperienza e simulazioni (g.schgor)
Moleskine di un idraulico (RenzoDF)
Il Blog di ElectroYou (webmaster)
Idee microcontrollate (TardoFreak)
PICcoli grandi PICMicro (Paolino)
Il blog elettrico di carloc (carloc)
DirtEYblooog (dirtydeeds)
Di tutto... un po' (jordan20)
AK47 (lillo)
Esperienze elettroniche (marco438)
Telecomunicazioni musicali (clavicordo)
Automazione ed Elettronica (gustavo)
Direttive per la sicurezza (ErnestoCappelletti)
EYnfo dall'Alaska (mir)
Apriamo il quadro! (attilio)
H7-25 (asdf)
Passione Elettrica (massimob)
Elettroni a spasso (guidob)
Bloguerra (guerra)






