Infrared Emitter
Moderatori:
carloc,
g.schgor,
BrunoValente,
IsidoroKZ
0
voti
[23] Re: Infrared Emitter
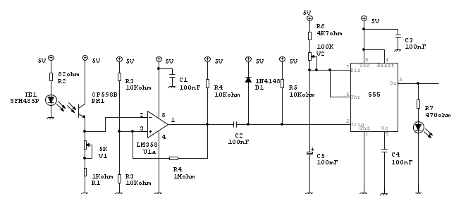
cioè funziona il sensore, funziona l'NE555
Hai montato il LED sulla uscita sensore? Si accende/spegne correttamente ?
Per "portare C2 " intendi tensione ingresso C2 (L'uscita C2 è connessa al trigger)?
Pare un funzinamento normale, il condensatore deve scaricarsi portando entrambi i capi a +5 V.
Poi quando la tensione ingresso C2 viene portata a 0 V, l'altro capo del condensatore porta l'ingresso trigger a 0 V e comanda monostabile.
Se cortocircuiti il condensatore funziona (vedi caso 1) ?
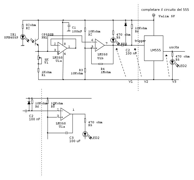
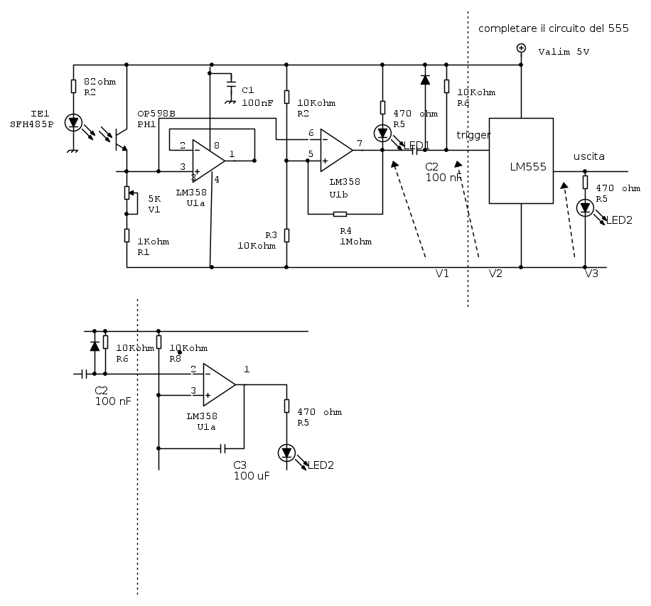
Per evitare malintesi, completa lo schema elettrico del 555 e assegna una sigla ( V1, V2, ..ecc) alle tensioni presenti.
se collego l'out dell'operazionale al condensatore C2 e quindi al trigger dell'NE555,
avvicino la mano al sensore che passa da +5v a 0v, l'NE555 non si attiva..
Hai montato il LED sulla uscita sensore? Si accende/spegne correttamente ?
se stacco la parte sensore e metto la massa diretta sul C2, l'NE555 parte e si stoppa nel tempo prestabilito dal trimmer...
per farlo ripartire devo portare C2 prima a +5v e poi di nuovo a 0V
Per "portare C2 " intendi tensione ingresso C2 (L'uscita C2 è connessa al trigger)?
Pare un funzinamento normale, il condensatore deve scaricarsi portando entrambi i capi a +5 V.
Poi quando la tensione ingresso C2 viene portata a 0 V, l'altro capo del condensatore porta l'ingresso trigger a 0 V e comanda monostabile.
Se cortocircuiti il condensatore funziona (vedi caso 1) ?
Per evitare malintesi, completa lo schema elettrico del 555 e assegna una sigla ( V1, V2, ..ecc) alle tensioni presenti.
2
voti
[26] Re: Infrared Emitter
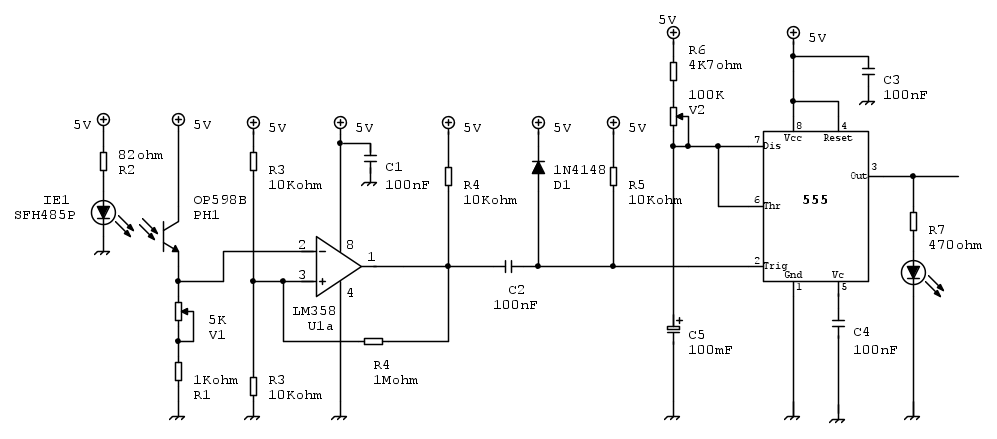
Meglio così, se funziona, il progetto di gruppo in remoto, funziona...
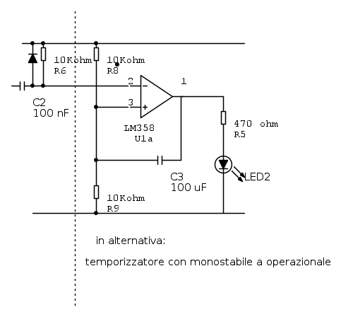
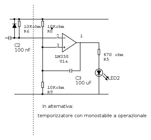
Invio anche la versione che risparmia il 555.
Invio anche la versione che risparmia il 555.
2
voti
[28] Re: Infrared Emitter
Cosi funziona… correggetemi se mi sono dimenticato qualcosa...GRAZIE.
0
voti
[30] Re: Infrared Emitter
si scusami C5 è 100µF...
Preferisco usare il sistema dell'NE555, anche perché senza non ho capito poi come farei a cambiare la temporizzazione…
Comunque grazie a tutti!
Una ultima domanda per il pilotaggio di una piccola pompetta peristaltica (per esempio 12Vdc/1A) che transistor mi consigliate di usare sull'uscita del NE555?
Preferisco usare il sistema dell'NE555, anche perché senza non ho capito poi come farei a cambiare la temporizzazione…
Comunque grazie a tutti!

Una ultima domanda per il pilotaggio di una piccola pompetta peristaltica (per esempio 12Vdc/1A) che transistor mi consigliate di usare sull'uscita del NE555?
Chi c’è in linea
Visitano il forum: Nessuno e 94 ospiti

Elettrotecnica e non solo (admin)
Un gatto tra gli elettroni (IsidoroKZ)
Esperienza e simulazioni (g.schgor)
Moleskine di un idraulico (RenzoDF)
Il Blog di ElectroYou (webmaster)
Idee microcontrollate (TardoFreak)
PICcoli grandi PICMicro (Paolino)
Il blog elettrico di carloc (carloc)
DirtEYblooog (dirtydeeds)
Di tutto... un po' (jordan20)
AK47 (lillo)
Esperienze elettroniche (marco438)
Telecomunicazioni musicali (clavicordo)
Automazione ed Elettronica (gustavo)
Direttive per la sicurezza (ErnestoCappelletti)
EYnfo dall'Alaska (mir)
Apriamo il quadro! (attilio)
H7-25 (asdf)
Passione Elettrica (massimob)
Elettroni a spasso (guidob)
Bloguerra (guerra)





