SMPS con IR2153
Moderatori:
carloc,
g.schgor,
BrunoValente,
IsidoroKZ
34 messaggi
• Pagina 3 di 4 • 1, 2, 3, 4
1
voti
[21] Re: SMPS con IR2153
Se si tratta di nuclei a E invece di allungare la gamba centrale conviene accorciare le due laterali ma occorre rettificarle a macchina, a mano non si riesce.
-

BrunoValente
39,6k 7 11 13 - G.Master EY

- Messaggi: 7796
- Iscritto il: 8 mag 2007, 14:48
1
voti
[22] Re: SMPS con IR2153
Due punti, fondamentali.
Il primo, te o hanno gia esposto, la parte più critica del tutto è il trasformatore, (senza però tralasciare il resto), non avere le idee chiare su di questo è inutile pensare ad un progetto. Questa parte manca sullo schema, e neanche c'è il circuito di retroazione dell'uscita, per niente trascurabile.
Altro punto, come intendi testare il circuito a rete? Vai a lavorare a 320V, con tensioni che sono oltretutto accoppiate a rete, quindi verso terra di parecchie centinaia di volt, sai come operare in queste condizioni?
Come intendi misurare il funzionamento? Non credere che collegando il tutto funzioni a meraviglia, saresti un fenomeno!
Da parte mia ti consiglio di partire a realizzare un alimentazione disaccoppiata da rete e non troppo potente, il corto è sempre possibile, poi ti indirizzi ad un flyback, controllato da Viper, od ancora meglio controllo "Power Integrations", poi ci accendi una bella fila di led, (è quello che ho fatto io), sembra banale ma gia così è un ottimo punto di partenza. Gli sviluppi successivi potranno essere di potenze elevate.
saluti.
Il primo, te o hanno gia esposto, la parte più critica del tutto è il trasformatore, (senza però tralasciare il resto), non avere le idee chiare su di questo è inutile pensare ad un progetto. Questa parte manca sullo schema, e neanche c'è il circuito di retroazione dell'uscita, per niente trascurabile.
Altro punto, come intendi testare il circuito a rete? Vai a lavorare a 320V, con tensioni che sono oltretutto accoppiate a rete, quindi verso terra di parecchie centinaia di volt, sai come operare in queste condizioni?
Come intendi misurare il funzionamento? Non credere che collegando il tutto funzioni a meraviglia, saresti un fenomeno!
Da parte mia ti consiglio di partire a realizzare un alimentazione disaccoppiata da rete e non troppo potente, il corto è sempre possibile, poi ti indirizzi ad un flyback, controllato da Viper, od ancora meglio controllo "Power Integrations", poi ci accendi una bella fila di led, (è quello che ho fatto io), sembra banale ma gia così è un ottimo punto di partenza. Gli sviluppi successivi potranno essere di potenze elevate.
saluti.
-

lelerelele
4.899 3 7 9 - Master

- Messaggi: 5505
- Iscritto il: 8 giu 2011, 8:57
- Località: Reggio Emilia
1
voti
[23] Re: SMPS con IR2153
lelerelele ha scritto:...e neanche c'è il circuito di retroazione dell'uscita, per niente trascurabile.
Non c'è perché non serve, non è un alimentatore stabilizzato.
-

BrunoValente
39,6k 7 11 13 - G.Master EY

- Messaggi: 7796
- Iscritto il: 8 mag 2007, 14:48
1
voti
[24] Re: SMPS con IR2153
Lo ritengo fondamentale, anche solo per eliminare il ripple che si viene ad avere sul filtro di ingresso, (condensatori dopo i diodi).
Credo che poche applicazioni possano prevedere una alimentazione con un'uscita non controllata.
saluti.
Credo che poche applicazioni possano prevedere una alimentazione con un'uscita non controllata.
saluti.
-

lelerelele
4.899 3 7 9 - Master

- Messaggi: 5505
- Iscritto il: 8 giu 2011, 8:57
- Località: Reggio Emilia
1
voti
[25] Re: SMPS con IR2153
Sì ma non si può fare in quel circuito che è l'equivalente del trasformatore + ponte + condensatore in versione switching
-

BrunoValente
39,6k 7 11 13 - G.Master EY

- Messaggi: 7796
- Iscritto il: 8 mag 2007, 14:48
1
voti
[27] Re: SMPS con IR2153
Penso che il problema più grande del circuito in questione sia la mancanza di protezione in caso di corto circuito in uscita, implementarla con il controllore IR2153 non è semplice.
A sensazione mi sembra che il circuito sia usato per alimentare un amplificatore audio.
Stefano
A sensazione mi sembra che il circuito sia usato per alimentare un amplificatore audio.
Stefano
-

stefanodelfiore
1.668 3 8 - Master

- Messaggi: 567
- Iscritto il: 28 mar 2009, 20:15
- Località: Bologna
0
voti
[28] Re: SMPS con IR2153
Salve!
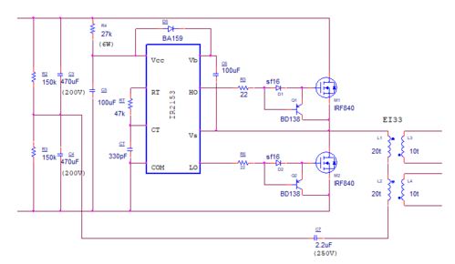
Dopo tanto tempo ritorno su questo progetto, solo che a differenza del primo circuito mostrato ho aggiunto alcune modifiche.
1) Ho pensato di aggiungere un BJT e un diodo per scaricare le gate dei MOSFET.
Il problema è che non ho due SF16. Posso utilizzare due HER108S?
2) L'uscita la voglio fare con due LM2576HV-adj. Voglio avere 3 uscite: un GND, un'uscita che varia fino ad un massimo di 35V (per quanto riguarda la corrente mi basta un massimo di 3A), e un'uscita negativa che varia fino ad un minimo di -35V. Per fare ciò voglio utilizzare questo circuito:
Secondo voi potrebbe funzionare?
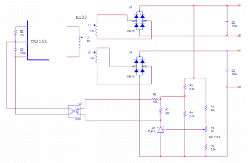
3) Inoltre voglio aggiungere anche un optocoupler (C1010) con un TL431 collegato come nel immagine qui sotto:
Che ne pensate?
Dopo tanto tempo ritorno su questo progetto, solo che a differenza del primo circuito mostrato ho aggiunto alcune modifiche.
1) Ho pensato di aggiungere un BJT e un diodo per scaricare le gate dei MOSFET.
Il problema è che non ho due SF16. Posso utilizzare due HER108S?
2) L'uscita la voglio fare con due LM2576HV-adj. Voglio avere 3 uscite: un GND, un'uscita che varia fino ad un massimo di 35V (per quanto riguarda la corrente mi basta un massimo di 3A), e un'uscita negativa che varia fino ad un minimo di -35V. Per fare ciò voglio utilizzare questo circuito:
Secondo voi potrebbe funzionare?
3) Inoltre voglio aggiungere anche un optocoupler (C1010) con un TL431 collegato come nel immagine qui sotto:
Che ne pensate?
1
voti
[29] Re: SMPS con IR2153
Non credo siano necessari i transistor sui gate e comunque i BD138 non mi pare siano adatti allo scopo.
La retroazione fatta con l'optoisolatore non ha senso, al massimo con quel collegamento riesce a far variare la frequenza di commutazione dell'IR2153 o a farlo smettere di oscillare ma di certo non riesce a controllare la tensione di uscita che con quell'integrato e con quel circuito non è controllabile e che comunque non serve controllare perché la stabilizzazione la farebbero i due regolatori che hai messo a valle.
La retroazione fatta con l'optoisolatore non ha senso, al massimo con quel collegamento riesce a far variare la frequenza di commutazione dell'IR2153 o a farlo smettere di oscillare ma di certo non riesce a controllare la tensione di uscita che con quell'integrato e con quel circuito non è controllabile e che comunque non serve controllare perché la stabilizzazione la farebbero i due regolatori che hai messo a valle.
-

BrunoValente
39,6k 7 11 13 - G.Master EY

- Messaggi: 7796
- Iscritto il: 8 mag 2007, 14:48
0
voti
[30] Re: SMPS con IR2153
Inoltre per quanto riguarda il trasformatore nel progetto iniziale il trasformatore doveva avere al primario 40 spire con filo di diametro 0.6mm, mentre i due secondari ognuno da 10 spire con filo sempre di diametro 0.6mm. A mio avviso questo non ha senso perché se considero al secondario al meno 3A con una densità di corrente di 3A/mm^2 devo avere un filo di almeno 1mm^2 cioè circa 1.13mm di diametro. Sempre nel progetto iniziale, a quale mi sono ispirato, il trasformatore doveva avere un aria di sezione tra 90 e 140mm^2 ed era scritto che andava bene anche un trasformatore EI33. Io ho un trasformatore EI33 che potete vedere qui sotto:
I problemi di questo trasformatore sono tre. Una è il fato che è tropo piccolo e se faccio un secondario con filo di 1mm^2 non basta lo spazio per avvolgere i fili. Inoltre per fare l'isolamento tra avvolgimenti non ho il solito nastro che si usa per fare l'isolamento (quello giallo) posso usare nastro normale o nastro isolante (quello nero). L'ultimo problema è che ieri mi è scivolata la parte a I del trasformatore e si è spezzata, lo attaccata ma comunque porterà delle perdite in più immagino.
Nel frattempo ho trovato un altro trasformatore preso da una TV a tubo catodico MIVAR il trasformatore è TSM5 però non sono riuscito a trovare nessun datasheet. Come dimensione penso che potrebbe andar bene, ma visto che lo preso da un convertitore che lavorava a potenze minori di 300W ho qualche dubbio per quanto riguarda il nucleo. Nel caso di questo trasformatore l'isolamento è già fatto.
Ora non so quale scegliere, ho anche trasformatori più grandi ma tutti hanno un gap.
Questo alimentatore lo voglio utilizzare come alimentatore da banco, perché non ho un alimentatore con tre uscite (GND, positiva e negativa).
Grazie!
I problemi di questo trasformatore sono tre. Una è il fato che è tropo piccolo e se faccio un secondario con filo di 1mm^2 non basta lo spazio per avvolgere i fili. Inoltre per fare l'isolamento tra avvolgimenti non ho il solito nastro che si usa per fare l'isolamento (quello giallo) posso usare nastro normale o nastro isolante (quello nero). L'ultimo problema è che ieri mi è scivolata la parte a I del trasformatore e si è spezzata, lo attaccata ma comunque porterà delle perdite in più immagino.
Nel frattempo ho trovato un altro trasformatore preso da una TV a tubo catodico MIVAR il trasformatore è TSM5 però non sono riuscito a trovare nessun datasheet. Come dimensione penso che potrebbe andar bene, ma visto che lo preso da un convertitore che lavorava a potenze minori di 300W ho qualche dubbio per quanto riguarda il nucleo. Nel caso di questo trasformatore l'isolamento è già fatto.
Ora non so quale scegliere, ho anche trasformatori più grandi ma tutti hanno un gap.
Questo alimentatore lo voglio utilizzare come alimentatore da banco, perché non ho un alimentatore con tre uscite (GND, positiva e negativa).
Grazie!
34 messaggi
• Pagina 3 di 4 • 1, 2, 3, 4
Chi c’è in linea
Visitano il forum: Nessuno e 35 ospiti

Elettrotecnica e non solo (admin)
Un gatto tra gli elettroni (IsidoroKZ)
Esperienza e simulazioni (g.schgor)
Moleskine di un idraulico (RenzoDF)
Il Blog di ElectroYou (webmaster)
Idee microcontrollate (TardoFreak)
PICcoli grandi PICMicro (Paolino)
Il blog elettrico di carloc (carloc)
DirtEYblooog (dirtydeeds)
Di tutto... un po' (jordan20)
AK47 (lillo)
Esperienze elettroniche (marco438)
Telecomunicazioni musicali (clavicordo)
Automazione ed Elettronica (gustavo)
Direttive per la sicurezza (ErnestoCappelletti)
EYnfo dall'Alaska (mir)
Apriamo il quadro! (attilio)
H7-25 (asdf)
Passione Elettrica (massimob)
Elettroni a spasso (guidob)
Bloguerra (guerra)

