Il circuito non e' particolarmente complesso da fare.
Comunque ci sono dei Tool come kicad che ti permettono di fare un PCB senza troppli problemi.
Utilizzando delle librerie per l'ingombro dei componenti e' più' facile piazzare i componenti.
Poi passi il tutto alla cnc.
Capacitor leakage tester
30 messaggi
• Pagina 2 di 3 • 1, 2, 3
0
voti
stefanob70 ha scritto:Il circuito non e' particolarmente complesso da fare.
Comunque ci sono dei Tool come kicad che ti permettono di fare un PCB senza troppli problemi.
Utilizzando delle librerie per l'ingombro dei componenti e' più' facile piazzare i componenti.
Poi passi il tutto alla cnc.
Io mi sono creato una libreria in dxf quindi copio i vari componenti che ho inserito in varie cartelle li incollo nel progetto che sto creando e poi collego i componenti a mano. Non so se riuscirei ad adoperare Kicad, Il problema che ho adesso e che non so il quinto transistor cosa è, non so neppure se è un NPN oppure PNP.
-

elektronik
7.800 4 6 7 - Master

- Messaggi: 3836
- Iscritto il: 12 mag 2015, 22:26
0
voti
Io pensavo avessi seguito lo schema elettrico che mi hai fornito nel link.
Il quinto BJT dove è stato messo?
Il quinto BJT dove è stato messo?
⋮ƎlectroYou
-

stefanob70
14,1k 5 11 13 - Master EY

- Messaggi: 3190
- Iscritto il: 14 lug 2012, 13:14
- Località: Roma
0
voti
stefanob70 ha scritto:Io pensavo avessi seguito lo schema elettrico che mi hai fornito nel link.
Il quinto BJT dove è stato messo?
dovrebbe essere il Q5
-

elektronik
7.800 4 6 7 - Master

- Messaggi: 3836
- Iscritto il: 12 mag 2015, 22:26
1
voti
Ci sto lavorando, vorrei aiutarti,ma ci sono delle discrepanze tra lo schema pubblicato e il circuito proposto.
⋮ƎlectroYou
-

stefanob70
14,1k 5 11 13 - Master EY

- Messaggi: 3190
- Iscritto il: 14 lug 2012, 13:14
- Località: Roma
0
voti
stefanob70 ha scritto:Ci sto lavorando, vorrei aiutarti,ma ci sono delle discrepanze tra lo schema pubblicato e il circuito proposto.
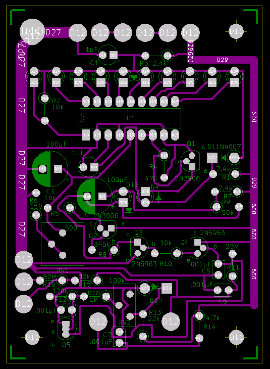
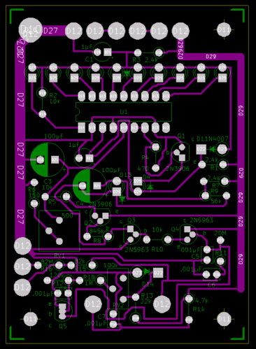
Ciao Stefano, purtroppo preso dalla furia di fare questo strumento che mi sarebbe servito per testare i condensatori di basso valore fino a 250v montati su schede caldaie ed altre che spesso vanno in perdita e non ho nessuno strumento per testarli non ho guardato se il circuito era lo stesso descritto in quel forum, per me sarebbe stato un a buona occasione. allego lo stampato fatto da me, le piste sono vicine perche con una fresa da 0.8 imbroglio un po la macchina e mi viene bene. credo che quello nel forum sia l'originale.
-

elektronik
7.800 4 6 7 - Master

- Messaggi: 3836
- Iscritto il: 12 mag 2015, 22:26
0
voti
Scusate ma, in fin dei conti, quando usi uno strumento simile? Un indicatore più interessante della vita del condensatore è la sua ESR, e la corrente di leakage è un parametro che non incide praticamente mai sul circuito. In quale caso le schede caldaie possono morire per colpa della leakage? Probabilmente è un parametro correlato con l'aumento della resistenza del condensatore, o all'uscita del famoso "magic smoke".
Se l'applicazione richiede bassa leakage, come ad esempio per un condensatore tampone, allora si sceglie una tecnologia consona (tipo supercap). I condensatori ad "alta" tensione (con i rating qui citati) sono invece quelli che non hanno praticamente mai un'applicazione in cui la leakage sia rilevante.
Poi, stiamo parlando di un semplice "comparatore" di corrente con una soglia nemmeno troppo piccola (ordine dei uA), diciamo che quel video mi sembra un po' la scoperta dell'acqua calda chiusa in un case metallico "cool".
Probabilmente c'è qualcosa che mi sfugge e che non conosco, e se ne siete a conoscenza fatemelo sapere.
Se l'applicazione richiede bassa leakage, come ad esempio per un condensatore tampone, allora si sceglie una tecnologia consona (tipo supercap). I condensatori ad "alta" tensione (con i rating qui citati) sono invece quelli che non hanno praticamente mai un'applicazione in cui la leakage sia rilevante.
Poi, stiamo parlando di un semplice "comparatore" di corrente con una soglia nemmeno troppo piccola (ordine dei uA), diciamo che quel video mi sembra un po' la scoperta dell'acqua calda chiusa in un case metallico "cool".
Probabilmente c'è qualcosa che mi sfugge e che non conosco, e se ne siete a conoscenza fatemelo sapere.
-

marioursino
5.687 3 9 13 - G.Master EY

- Messaggi: 1598
- Iscritto il: 5 dic 2009, 4:32
0
voti
marioursino ha scritto: Scusate ma, in fin dei conti, quando usi uno strumento simile? Un indicatore più interessante della vita del condensatore è la sua ESR, e la corrente di leakage è un parametro che non incide praticamente mai sul circuito. In quale caso le schede caldaie possono morire per colpa della leakage? Probabilmente è un parametro correlato con l'aumento della resistenza del condensatore, o all'uscita del famoso "magic smoke".
Mi piacerebbe conoscere uno strumento che misura La ESR su condensatori da 0.1uF in giù, spesso mi è capitato che proprio a causa di questi condensatori non funzionava il rilevatore fiamma o la scheda segnava un errore anomalo, controllando tutti i componenti che risultavano perfetti, il mio interesse si rivolge verso i condensatori ed è proprio questi che creavano problemi del genere. A me piace sperimentare e questo strumento e una prova da fare.
marioursino ha scritto: Probabilmente c'è qualcosa che mi sfugge e che non conosco, e se ne siete a conoscenza fatemelo sapere.
Anche a me sembrava impossibile che testasse condensatori ad alto tensione con 27v, la cosa che mi ha convinto sono le prove che ha fatto con strumenti conosciuti e che funzionano ad alta tensione, se il suo tester da lo stesso risutato di quelli professionali un po di curiosità me la mette e quindi mi interesserebbe costruirlo
-

elektronik
7.800 4 6 7 - Master

- Messaggi: 3836
- Iscritto il: 12 mag 2015, 22:26
1
voti
marioursino ha scritto: In quale caso le schede caldaie possono morire per colpa della leakage?
Elektronic probabilmente si riferisce al condensatore in poliestere utilizzato come rilevatore di sensore fiamma.
In pratica se fosse quello allora dovresti misurare anche la sua effettiva capacita'.
Siccome il suo funzionamento di rilevatore di fiamma e' in base alla sua reattanza,che fornisce dati sul rapporto della ionizzazione alla centralina,se la sua capacita' diminuisce,viene meno questo dato e la caldaia non parte.
Ti andrebbe bene anche un LCR meter se ne trovano di tutti i prezzi anche con display.
Anche perché quel circuito proposto dall'autore va tarato,secondo specifiche di progetto.
⋮ƎlectroYou
-

stefanob70
14,1k 5 11 13 - Master EY

- Messaggi: 3190
- Iscritto il: 14 lug 2012, 13:14
- Località: Roma
0
voti
stefanob70 ha scritto:Elektronic probabilmente si riferisce al condensatore in poliestere utilizzato come rilevatore di sensore fiamma.
.
Come tu sai io non so spiegare le cose a livello tecnico ma vedo che ci siamo capiti Ho 5 LCR tester e diversi ESR meter. Ho modificato il tester ESR nuova elettronica in modo che mi parte da 0.1uF e quando mi da una ESR anomala la capacità scende anche a meno della metà del valore nominale. A volte mi è capitato che la ESR con strumenti costosi, ma nche quelli cinesi, me li dava per buoni, quello di nuova elettronica mi segnava corto, la verità e che ilò tester nuova elettronica ha una marcia in più. A me non interessa sapere precisamente la resistenza interna se è 0.1 o se è 2 va bene ugualmente quello che mi interessa è se è buono oppure no, quindi mi sono fatto una tabella personalizzata controllando diversi condensatori nuovi dello stesso valore cercando una via di mezzo. Questo attrezzo mi interessava perché volevo constatare cosa fa realmente. Grazie per l'aiuto.
-

elektronik
7.800 4 6 7 - Master

- Messaggi: 3836
- Iscritto il: 12 mag 2015, 22:26
30 messaggi
• Pagina 2 di 3 • 1, 2, 3
Torna a Costruzione, riparazione, riutilizzo
Chi c’è in linea
Visitano il forum: Google [Bot] e 10 ospiti

Elettrotecnica e non solo (admin)
Un gatto tra gli elettroni (IsidoroKZ)
Esperienza e simulazioni (g.schgor)
Moleskine di un idraulico (RenzoDF)
Il Blog di ElectroYou (webmaster)
Idee microcontrollate (TardoFreak)
PICcoli grandi PICMicro (Paolino)
Il blog elettrico di carloc (carloc)
DirtEYblooog (dirtydeeds)
Di tutto... un po' (jordan20)
AK47 (lillo)
Esperienze elettroniche (marco438)
Telecomunicazioni musicali (clavicordo)
Automazione ed Elettronica (gustavo)
Direttive per la sicurezza (ErnestoCappelletti)
EYnfo dall'Alaska (mir)
Apriamo il quadro! (attilio)
H7-25 (asdf)
Passione Elettrica (massimob)
Elettroni a spasso (guidob)
Bloguerra (guerra)