Ma se vuoi usare il 555 allora l’LM358 non ti serve proprio...
Il 555 ha già un comparatore interno sul trigger, che commuta a Vcc/3
Non ti serve altro.
Infrared Emitter
Moderatori:
carloc,
g.schgor,
BrunoValente,
IsidoroKZ
0
voti
[31] Re: Infrared Emitter
-

PietroBaima
90,7k 7 12 13 - G.Master EY

- Messaggi: 12206
- Iscritto il: 12 ago 2012, 1:20
- Località: Londra
0
voti
[32] Re: Infrared Emitter
PietroBaima ha scritto:Il 555 ha già un comparatore interno sul trigger, che commuta a Vcc/3
Commuta dalle parti di Vcc/3, ha però una tolleranza enorme.
Ci avevo pensato anch'io, poi ho visto che il datasheet non indica se la tolleranza è dovuta alla variazione tra componente e componente (che si potrebbe calibrare) o alla variazione di temperatura (piú difficile da eliminare).
Se si volesse seguire questa strada, metterei un "riferimento di tensione" (nulla di oltremodo preciso) sul pin voltage control del 555 per imporre un threshold definito esternamente.
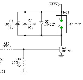
Atomo ha scritto:Una ultima domanda per il pilotaggio di una piccola pompetta peristaltica (per esempio 12Vdc/1A) che transistor mi consigliate di usare sull'uscita del NE555?
Due transistor di facile reperibilità: TIP122 (darlington) oppure IRF540N (FET).
Ricordati il diodo di ricircolo.
Boiler
0
voti
[33] Re: Infrared Emitter
Ma se vuoi usare il 555 allora l’LM358 non ti serve proprio...
Il 555 ha già un comparatore interno sul trigger, che commuta a Vcc/3
Non ti serve altro.
la cosa si fa interessante... visto che riuscirei a fare un circuito ancora più piccolo
uno schemino da provare?
0
voti
[34] Re: Infrared Emitter
Togli tutto tra il fototransistor e il condensatore.
Non avendo piú lo stadio invertente, devi invertire l'azione del fototransistor scambiandone la posizione con il resistore.
Insomma, qualcosa così:
Il tuo valore di trigger si sposta così da 2.5 V a circa 3.2 V.
Boiler
Non avendo piú lo stadio invertente, devi invertire l'azione del fototransistor scambiandone la posizione con il resistore.
Insomma, qualcosa così:
Il tuo valore di trigger si sposta così da 2.5 V a circa 3.2 V.
Boiler
-

PietroBaima
90,7k 7 12 13 - G.Master EY

- Messaggi: 12206
- Iscritto il: 12 ago 2012, 1:20
- Località: Londra
Chi c’è in linea
Visitano il forum: Nessuno e 126 ospiti

Elettrotecnica e non solo (admin)
Un gatto tra gli elettroni (IsidoroKZ)
Esperienza e simulazioni (g.schgor)
Moleskine di un idraulico (RenzoDF)
Il Blog di ElectroYou (webmaster)
Idee microcontrollate (TardoFreak)
PICcoli grandi PICMicro (Paolino)
Il blog elettrico di carloc (carloc)
DirtEYblooog (dirtydeeds)
Di tutto... un po' (jordan20)
AK47 (lillo)
Esperienze elettroniche (marco438)
Telecomunicazioni musicali (clavicordo)
Automazione ed Elettronica (gustavo)
Direttive per la sicurezza (ErnestoCappelletti)
EYnfo dall'Alaska (mir)
Apriamo il quadro! (attilio)
H7-25 (asdf)
Passione Elettrica (massimob)
Elettroni a spasso (guidob)
Bloguerra (guerra)
pigreco]=π




