Bi amp
Moderatore:
IsidoroKZ
0
voti
[62] Re: Bi amp
Forse ho una manciata di diac recuperati dagli strobo e da qualche trapanino, vedo cosa riesco a trovare vi aggiorno....per la questione di questa mattina relativo alla rete zobel, ho notato anzi appurato che i due woofer che monta la cassa sono due medio bassi e se ho azzeccato il modello hanno una FS di 91 Hz e sul grafico dell'impedenza a quella frequenza la resistenza arriva a 40ohm, facciamo 20 perché i due sono in parallelo....mi sembra un po' una caz..... Cosa ne pensate? Dovrebbero essere due ciare pm203
-

pietroruta
20 4 - New entry

- Messaggi: 76
- Iscritto il: 12 apr 2020, 18:13
0
voti
[63] Re: Bi amp
maxmix69 ha scritto:Lo schemino del Crowbar è stato molto più complicato del previsto. Non servivano gli zener come avevo detto, serviva un diac da 8v, difficile da trovare. L'ho simulato e non funzionava, mi sono andato a guardare come faceva la Peavey e ho scoperto del diac. L'ho riprogettato, un poco più complesso, ma funziona uguale.
Frequenze infrasoniche a volume elevato oppure continua da 10v in poi (qualunque polarità) mandano in conduzione il triac in parallelo all'uscita dell'amplificatore, salvando il tweeter e bruciando i fusibili.
Aggiungo lo schema originale Peavey, volendo senza modificare nulla funziona pure quello, sarà un poco complicato trovare il diac, che poi in realtà è un piccolo triac con aggiunti due zener dentro.... Guardatevi i datasheet.
Questo genere di cirquitino l'ho visto un un bheringer ep4000, mai visto prima.
-

pietroruta
20 4 - New entry

- Messaggi: 76
- Iscritto il: 12 apr 2020, 18:13
0
voti
[64] Re: Bi amp
pietroruta ha scritto:Forse ho una manciata di diac recuperati dagli strobo e da qualche trapanino
Non lo troverai mai, quello che serve è da 8v e ha tre piedini di cui noi ne utilizziamo due. In realtà è una specie di triac con due zener collegati dentro. I diac soliti in vetro a due terminali (tipo diodo zener, per capirci) vanno da circa 28v a 60v in base al modello.
pietroruta ha scritto:per la questione di questa mattina relativo alla rete zobel....
Non vorrei sbagliare, se qualcuno ha la mente più fresca di me in questo momento intervenga pure, ma per calcolare la rete di zobel devi vedere l'impedenza con l'altoparlante montato in cassa, o no? Sarà diversa da quella in aria libera o su pannello IEC.
Non so se Giampiero Matarazzo è qui nel forum, comunque se vai su Facebook gli chiedi l'amicizia, nessuno meglio di lui può risponderti al riguardo. Certo non ti aspettare che ti dia attenzione ad ogni domanda, ma se non gli rompi troppo le scatole è abbastanza disponibile, è una brava persona e sopratutto NON DICE CRETINATE.
0
voti
[65] Re: Bi amp
maxmix69 ha scritto:...Se ricordo bene pure il CS800 l'aveva...
Il 400 era identico all'800 ma con meno finali e trafo più piccolo.
Mi ha fatto impazzire ritrovare quel triac.
Tra l'altro era pure in una posizione molto scomoda!
Fine OT
Se quello che funziona basta non lo tocca' sennò te lassa!
0
voti
[66] Re: Bi amp
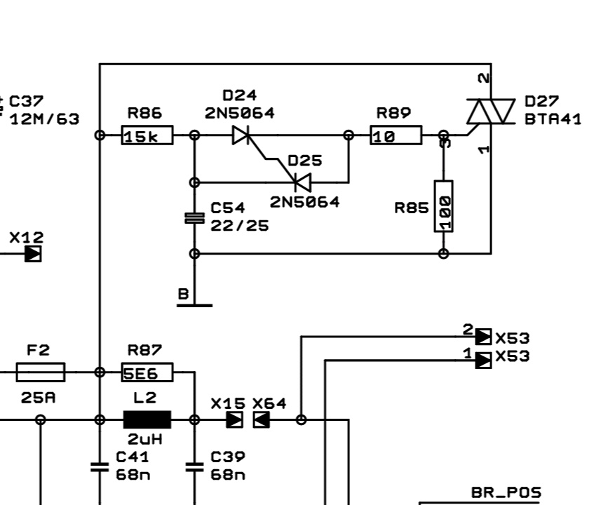
Ho trovato questo, può andar bene? immagino che sostituendo gli src con altri di valore più basso possa essere attagliato???
-

pietroruta
20 4 - New entry

- Messaggi: 76
- Iscritto il: 12 apr 2020, 18:13
0
voti
[67] Re: Bi amp
Suppongo di sì.
Per essere certo costruiscilo volante, metti in serie una lampadina da 12 volt e relativo alimentatore. Se la lampadina si accende va bene. inverti la polarità dell'alimentatore, deve accendere lo stesso.
Ti consiglio di mettere un condensatore da 100nF in parallelo al triac per evitare che una variazione troppo rapida della tensione alternata possa mandarlo accidentalmente in conduzione, se no succede che invece di salvare il tweeter ti rompe l'amplificatore
Per essere certo costruiscilo volante, metti in serie una lampadina da 12 volt e relativo alimentatore. Se la lampadina si accende va bene. inverti la polarità dell'alimentatore, deve accendere lo stesso.
Ti consiglio di mettere un condensatore da 100nF in parallelo al triac per evitare che una variazione troppo rapida della tensione alternata possa mandarlo accidentalmente in conduzione, se no succede che invece di salvare il tweeter ti rompe l'amplificatore
0
voti
[69] Re: Bi amp
Vedevo le specifiche del 2n5064, questo valore
Peak Repetitive Off-State Voltag è fissato a 200V, ha importanza? Non conosco bene il componente e non capisco alcuni valori, dite che va bene ugualmente?
Peak Repetitive Off-State Voltag è fissato a 200V, ha importanza? Non conosco bene il componente e non capisco alcuni valori, dite che va bene ugualmente?
-

pietroruta
20 4 - New entry

- Messaggi: 76
- Iscritto il: 12 apr 2020, 18:13
Torna a Elettronica e spettacolo
Chi c’è in linea
Visitano il forum: Nessuno e 17 ospiti

Elettrotecnica e non solo (admin)
Un gatto tra gli elettroni (IsidoroKZ)
Esperienza e simulazioni (g.schgor)
Moleskine di un idraulico (RenzoDF)
Il Blog di ElectroYou (webmaster)
Idee microcontrollate (TardoFreak)
PICcoli grandi PICMicro (Paolino)
Il blog elettrico di carloc (carloc)
DirtEYblooog (dirtydeeds)
Di tutto... un po' (jordan20)
AK47 (lillo)
Esperienze elettroniche (marco438)
Telecomunicazioni musicali (clavicordo)
Automazione ed Elettronica (gustavo)
Direttive per la sicurezza (ErnestoCappelletti)
EYnfo dall'Alaska (mir)
Apriamo il quadro! (attilio)
H7-25 (asdf)
Passione Elettrica (massimob)
Elettroni a spasso (guidob)
Bloguerra (guerra)


