Cos'è ElectroYou | Login Iscriviti

ElectroYou - la comunità dei professionisti del mondo elettrico

Infrared Emitter

Elettronica lineare e digitale: didattica ed applicazioni

Moderatori: Foto Utentecarloc, Foto Utenteg.schgor, Foto UtenteBrunoValente, Foto UtenteIsidoroKZ

0
voti

[51] Re: Infrared Emitter

Messaggioda Foto Utenteclaudiocedrone » 27 apr 2020, 22:46

[30] "...Preferisco usare il sistema dell'NE555, anche perché senza non ho capito poi come farei a cambiare la temporizzazione…"
"Non farei mai parte di un club che accettasse la mia iscrizione" (G. Marx)
Avatar utente
Foto Utenteclaudiocedrone
21,3k 4 7 9
Master EY
Master EY
 
Messaggi: 15300
Iscritto il: 18 gen 2012, 13:36

0
voti

[52] Re: Infrared Emitter

Messaggioda Foto Utenteboiler » 27 apr 2020, 23:03

claudiocedrone ha scritto:[30] "...Preferisco usare il sistema dell'NE555, anche perché senza non ho capito poi come farei a cambiare la temporizzazione…"

E noi cosa siamo qui a fare? :mrgreen:
Se c'è l'interesse, lo spiegamo e lo si impara :ok:

Boiler
Avatar utente
Foto Utenteboiler
26,4k 5 9 13
G.Master EY
G.Master EY
 
Messaggi: 5599
Iscritto il: 9 nov 2011, 12:27

0
voti

[53] Re: Infrared Emitter

Messaggioda Foto UtenteAtomo » 28 apr 2020, 8:51

un attimo non ci sto capendo nemmeno io niente più... :D :lol:

faccio una premessa:

sono un programmatore e ho avuto sempre la mania di rendere sempre più performante ed efficiente il codice... mi sto appassionando da un po anche all'elettronica e trovo il vostro forum molto ben fatto... mi piacerebbe approcciarmi all'elettronica con la stesso criterio con cui realizzo la programmazione...

ricapitolo che cosa vorrei realizzare per "divertirmi/imparare/farequalcosadiutile"

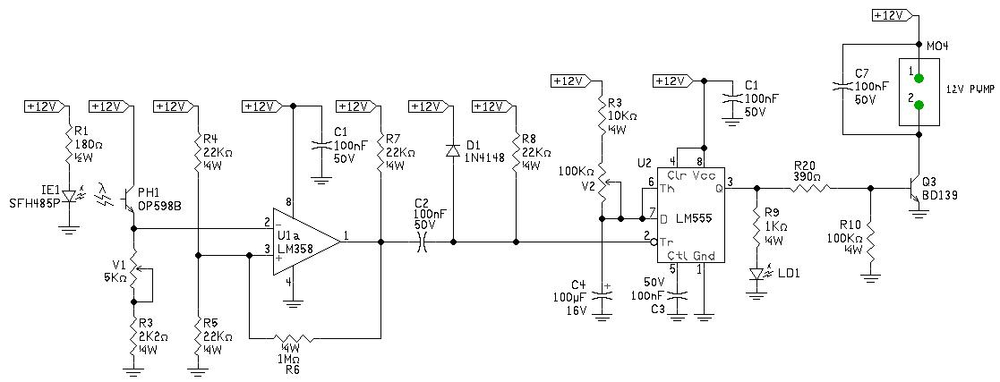
idea: realizzare un distributore di gel per le mani con una pompetta peristaltica 12V assorbimento sotto i 500mA che ho già, comandata da un sensore che quando avvicino le mani si attiva.

Ovviamente devo avere un trimmer (V1) per poter regolare la distanza delle mani dal sensore e un trimmer (V2) per regolare il tempo di azionamento della pompetta per dosare la quantità di gel...

E mettendo insieme un po di ricordi e con i vostri consigli è uscito fuori questo:

schema.jpg


anche se a molti potrebbe sembrare molto banale come circuito, vorrei che sia il più stabile, affidabile e performante anche in termini di consumi possibile.

Sono sicuro che grazie a molti di voi posso imparare molto anche da questo semplice circuito, grazie.

Ho esagerato?.. :oops: :mrgreen: :lol:
Avatar utente
Foto UtenteAtomo
56 1 5
Frequentatore
Frequentatore
 
Messaggi: 173
Iscritto il: 4 giu 2012, 15:48

1
voti

[54] Re: Infrared Emitter

Messaggioda Foto UtentePietroBaima » 28 apr 2020, 9:14

Foto UtenteAtomo, esattamente come il software/firmware, non importa quanto banale sia il circuito, l'importante è che sia ben fatto e strutturato.

Usare un operazionale e un 555 è abbastanza una porcheria, in termini hardware, conviene usare operazionali O un 555.
Se poi vuoi realizzare quanto dici, può essere che ci sia un microcontrollore alla gestione del tutto.
Se così fosse e hai a disposizione un paio di GPIO puoi rimuovere tutto e usare direttamente il microcontrollore.

Come sempre, prima di partire in quarta a disegnare un circuito, conviene buttare giù le specifiche realizzative.
Generatore codice per articoli:
nomi
Sul forum:
[pigreco]=π
[ohm]=Ω
[quadrato]=²
[cubo]=³
Avatar utente
Foto UtentePietroBaima
90,7k 7 12 13
G.Master EY
G.Master EY
 
Messaggi: 12206
Iscritto il: 12 ago 2012, 1:20
Località: Londra

1
voti

[55] Re: Infrared Emitter

Messaggioda Foto UtenteAtomo » 28 apr 2020, 9:32

esattamente come il software/firmware, non importa quanto banale sia il circuito, l'importante è che sia ben fatto e strutturato.


concordo pienamente e ovviamente con un micro sarebbe tutto un altro discorso...
ma ci terrei a migliorare quello che con voi ho costruito... che tra l'altro ho provato funziona...

ora vorrei solo adattarlo a una tensione di alimentazione di 12V e sostituire l'emettitore e ricevitore IR con due più facilmente reperibili ed economici visto quello che devono fare...

se mi date delle indicazioni su cosa modificare nello schema attuale ve ne sarei molto grato, grazie.
Avatar utente
Foto UtenteAtomo
56 1 5
Frequentatore
Frequentatore
 
Messaggi: 173
Iscritto il: 4 giu 2012, 15:48

0
voti

[56] Re: Infrared Emitter

Messaggioda Foto UtentePietroBaima » 28 apr 2020, 9:42

Se vuoi che sia onesto con te, se dovessi fare il circuito che richiedi lo farei in modo drasticamente diverso.
Quel circuito risente di diversi problemi, per esempio la luce ambientale, per dirne solo uno.
Generatore codice per articoli:
nomi
Sul forum:
[pigreco]=π
[ohm]=Ω
[quadrato]=²
[cubo]=³
Avatar utente
Foto UtentePietroBaima
90,7k 7 12 13
G.Master EY
G.Master EY
 
Messaggi: 12206
Iscritto il: 12 ago 2012, 1:20
Località: Londra

2
voti

[57] Re: Infrared Emitter

Messaggioda Foto UtenteMarcoD » 28 apr 2020, 10:06

Concordo con PietroBaima

Mettere un LM358 e un 555 è uno spreco. In un progetto economico ne basta uno dei due.

Progettare/realizzare qualcosa di semplice allo stato dell'arte è maledettamente difficile....
Dipende anche dagli obiettivi:
vuoi relaizzarne uno per uso domestico...
ne vuoi costruire una preserie di 100 ?
Una serie di 1000 ?
o 10000 ?

Il circuito che hai realizzato e provato, potrebbe avere i seguenti punti deboli:

Tensione di alimentazione 12 V, quanto è stabile ? Allo spunto della pompa di quanto si abbassa ?
Alimentare l'elettronica con 5 V dal 12 V tramite un obsolescente 7805 ?

E' sensibile al livello di luce ambiente.

Se la luce è artificiale potrebbe avere una componente a 100 Hz, che potrebbe fare commutare di continuo il circuito, aumentando la dissipazione del transitor che si danneggia. Lo puoi escludere?
Magari nel prototipo non succede, ma in 100 diverse applicazioni, avrai un cliente sfortunato insoddisfatto.
Metti un condensatore per realizzare filtro passa basso.

Riguardo la scelta di altri fotodiodi, fotosensori, ha esaminato le caratteristiche, ma non le ho comprese bene, troppa fatica...
Occorre conoscere la distanza fra emettitore e sensore e il grado di schermatura dalla luce ambientale.
Avatar utente
Foto UtenteMarcoD
12,2k 5 9 13
Master EY
Master EY
 
Messaggi: 6696
Iscritto il: 9 lug 2015, 16:58
Località: Torino

1
voti

[58] Re: Infrared Emitter

Messaggioda Foto Utenteboiler » 28 apr 2020, 12:50

Sono d'accordo con voi, Foto UtenteMarcoD e Foto UtentePietroBaima, però credo che qui lo scopo sia passare il tempo in quarantena facendo i primi passi in un campo di interesse, correggimi se sbaglio Foto UtenteAtomo.

E sinceramente l'uso del 555 fatto qui mi sembra meno peggio di tanti altri presenti in questo forum.
Pietro, ti ricordi il circuito di ieri con il pin trigger del 555 flottante usato come sensore capacitivo? :- :- :-

La capacità di astrarre dei blocchi dallo schema che sono a sè stanti (in questo caso emettitore, rilevazione e condizionamento del segnale, timing, e stadio di potenza) è una dote da non sottovalutare.
A questo punto si può fare l'ottimizzazione dei singoli blocchi (scopo dichiarato dell'OP). Se nella prima versione ci mettiamo un 555 per la temporizzazione non è elegante -d'accordo con voi- ma non è la fine del mondo.
In un secondo momento possiamo metterci un opamp o un microcontroller.

Le interferenze da luce ambiente sono assai limitate dalla scelta (casuale o mirata? ;-) ) di Atomo di usare un fotodiodo con filtro IR integrato.

Per voi e per me è evidente cosa c'è da migliorare.
Per un programmatore forse meno.
Lasciamogli la soddisfazione di un circuito imperfetto che però capisce e che proprio cagare non fa (ripeto: a differenza di molta pattumiera che mi tocca vedere).
Se ne nasce una passione potrà ottimizzarlo e renderlo appetibile anche a noi in futuro :mrgreen:

Boiler
Avatar utente
Foto Utenteboiler
26,4k 5 9 13
G.Master EY
G.Master EY
 
Messaggi: 5599
Iscritto il: 9 nov 2011, 12:27

1
voti

[59] Re: Infrared Emitter

Messaggioda Foto Utenteboiler » 28 apr 2020, 12:51

Atomo ha scritto:se mi date delle indicazioni su cosa modificare nello schema attuale ve ne sarei molto grato, grazie.


Come detto, cerca "amplificatore a transimpedenza" o "transimpedance amplifier" e cerca di adattare lo schema.
Poi posta qui e ne riparliamo.

Boiler
Avatar utente
Foto Utenteboiler
26,4k 5 9 13
G.Master EY
G.Master EY
 
Messaggi: 5599
Iscritto il: 9 nov 2011, 12:27

0
voti

[60] Re: Infrared Emitter

Messaggioda Foto UtentePietroBaima » 28 apr 2020, 13:48

boiler ha scritto:Sono d'accordo con voi, Foto UtenteMarcoD e Foto UtentePietroBaima, però credo che qui lo scopo sia passare il tempo in quarantena [...]

Il tuo post mi piace e trovo che tu abbia ragione, volendolo vedere come percorso didattico direi che ci possa stare.

boiler ha scritto:Pietro, ti ricordi il circuito di ieri con il pin trigger del 555 flottante usato come sensore capacitivo? :- :- :-

ah, che dolore. Purtroppo lo ricordo...
Generatore codice per articoli:
nomi
Sul forum:
[pigreco]=π
[ohm]=Ω
[quadrato]=²
[cubo]=³
Avatar utente
Foto UtentePietroBaima
90,7k 7 12 13
G.Master EY
G.Master EY
 
Messaggi: 12206
Iscritto il: 12 ago 2012, 1:20
Località: Londra

PrecedenteProssimo

Torna a Elettronica generale

Chi c’è in linea

Visitano il forum: Nessuno e 35 ospiti