Cos'è ElectroYou | Login Iscriviti

ElectroYou - la comunità dei professionisti del mondo elettrico

CurrentSense PWM

Elettronica lineare e digitale: didattica ed applicazioni

Moderatori: Foto Utentecarloc, Foto Utenteg.schgor, Foto UtenteBrunoValente, Foto UtenteIsidoroKZ

1
voti

[1] CurrentSense PWM

Messaggioda Foto UtenteTheMask » 28 apr 2020, 10:59

Buongiorno a tutti,
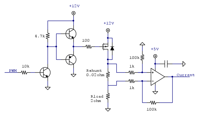
sto realizzando un piccolo circuito che mi serve a regolare la corrente su un carico (Rload) da 2ohm tramite PWM questo carico in buona sostanza è il riscaldatore di una punta di saldatore che al massimo può dare 40W a 12V. Quindi al massimo posso regolare la corrente fino a un massimo di 3.3A circa.
Il circuito è il seguente:


Il pin che ho chiamato Current va ad un ADC per la lettura dei millivolt.
Quindi vorrei capire se i calcoli che faccio sono giusti o no perché non mi tornano i conti:
Con DutyCycle= 64% leggo sull’ADC 32 .

Se con DC=64% signica che la V_{RMS}= \sqrt{D(Vmax)^{2}} = 9.6V
Quindi sul carico dovrei avere una I_{RMS}= \frac{9.6}{2}= 4.8A
V_{sense} = I_{RMS}*R_{SHUNT} = 4.8*0.02 = 96mV
Il guadagno dell’OPAMP è 100 quindi in un uscita dovrei avere 9.6V.

Se invece parto a fare i calcoli dal lato del uControllore:
Lettura ADC= 32
Vref dell’ADC = 5V
Quindi 32 significa \frac{32*5}{1023}*1000= 156.4mV
La Vshunt quindi è \frac{156.4mV}{100} = 1.5mV
E infine la I_{RMS}= \frac{1.5mV}{0.02}= 78.2mA

Dove sbaglio?
L’alimentatore salvo errori ecc mi visualizza 2.4A a 12V il che mi aspetterei quindi che con una DC=64% ho una potenza di P = 2.4A* \sqrt{(\frac{30}{100})*(12)^{2}}= 23W

HELP :roll:
Avatar utente
Foto UtenteTheMask
55 5
Frequentatore
Frequentatore
 
Messaggi: 105
Iscritto il: 14 gen 2015, 16:05

1
voti

[2] Re: CurrentSense PWM

Messaggioda Foto Utentemarioursino » 28 apr 2020, 11:39

Ciao. Tu stai usando dei valori RMS, prima per calcolare la tensione sul carico e poi la corrente sul carico, e va bene (non ho controllato i risultati numerici).

L'amplificatore che legge lo shunt vede però degli impulsi rettangolari di corrente, e visto che non fai nessuna media, all'uscita dovresti avere gli stessi impulsi rettangolari amplificati.

L'ADC del micro va quindi a campionare un segnale formato da un treno di impulsi, e quello che leggi dipende da dove campioni.

Ps: perché non metti lo shunt riferito a ground e fai una lettura single ended?
Avatar utente
Foto Utentemarioursino
5.687 3 9 13
G.Master EY
G.Master EY
 
Messaggi: 1598
Iscritto il: 5 dic 2009, 4:32

1
voti

[3] Re: CurrentSense PWM

Messaggioda Foto UtenteMarcoD » 28 apr 2020, 12:22

Supponi duty = 100 %
V = 12 V
I = 12 / 2 = 6 A
P = 12 x 6 = 73 W

Supponi duty = 50 %
hai la tensione per metà tempo, considerando la media hai mezza tensione, per la stessa corrente ( oppure mezza corrente per la stessa tensinoe) e quindi mezza potenza.

duty 50 %
P = 37 W

L'amplificatore differenziale lavora con un modo comune di 12 V e un modo differenziale di
circa 0,12 V, hai un CMR buono ? resistori di precisione ?
se puoi staccare da massa la resistenza del saldatore, segui il consiglio di marioursino,
elimina l'amplificatore differenziale.
O_/
Avatar utente
Foto UtenteMarcoD
12,2k 5 9 13
Master EY
Master EY
 
Messaggi: 6696
Iscritto il: 9 lug 2015, 16:58
Località: Torino

0
voti

[4] Re: CurrentSense PWM

Messaggioda Foto UtenteTheMask » 28 apr 2020, 13:56

L'amplificatore che legge lo shunt vede però degli impulsi rettangolari di corrente, e visto che non fai nessuna media, all'uscita dovresti avere gli stessi impulsi rettangolari amplificati.
Esattemente, tantè che io vado a campionare nel momento in cui il PWM è ON


Ps: perché non metti lo shunt riferito a ground e fai una lettura single ended?
Questo purtroppo non posso farlo perché l'elemento riscaldate e la termocoppia solo collegati alla stessa massa e quando PWM è ON non posso andare a leggere la termocoppia per questo motivo l'ho messo in High Side.

Però ciò che non capisco e che con quella configurazione li se in ingresso metto 1 in uscita dovrei ritrovarmi 100. Quindi ho sbaglio i calcoli o non saprei.
Uso resistori all'1% e l'opamp è un TS912AIDT

Non riesco proprio a capire
Avatar utente
Foto UtenteTheMask
55 5
Frequentatore
Frequentatore
 
Messaggi: 105
Iscritto il: 14 gen 2015, 16:05

4
voti

[5] Re: CurrentSense PWM

Messaggioda Foto Utentemarioursino » 28 apr 2020, 14:11

Stai dando un common mode di 12 V al TS912AIDT, che è alimentato a 5 V. Il DS dice che il massimo CM accettabile agli ingressi è di Vcc+0.2 V.

Visto che il maximum rating non dipende da Vcc, ed arriva a 18 V, probabilmente l'opamp non si è danneggiato.

Dovresti risolvere alimentandolo a 12 V.
Avatar utente
Foto Utentemarioursino
5.687 3 9 13
G.Master EY
G.Master EY
 
Messaggi: 1598
Iscritto il: 5 dic 2009, 4:32

0
voti

[6] Re: CurrentSense PWM

Messaggioda Foto UtenteTheMask » 28 apr 2020, 14:31

Ma cavolo è vero non me ne sono neanche accorto, solo che adesso devo ridurre il guadagno perché altrimenti a 3.3A ho 66mV sulla shunt e in uscita 6.6V che ovviamente l'ADC non regge.
Grazie.
Avatar utente
Foto UtenteTheMask
55 5
Frequentatore
Frequentatore
 
Messaggi: 105
Iscritto il: 14 gen 2015, 16:05

0
voti

[7] Re: CurrentSense PWM

Messaggioda Foto UtenteTheMask » 28 apr 2020, 15:59

Ok ci siamo quasi ora l'opamp funziona correttammente. Più o meno mi aspetto questi valori
Immagine

Adesso è impostato con DC=50% e l'ADC mi da 100 come valori
con 100 significa una Vsense= \frac{\frac{100*5}{1023}}{10} = 48mV
I = \frac{Vsense}{Rshunt} = \frac{48mV}{20m\Omega}= 2.4A

P=Rload*I^{2} = 2*2.4^{2} = 11.52W

La potenza peròmi aspettavo 36W e non 11.52W
Quella componente continua e quegli spike da cosa possono essere causati?
Allegati
Immagine.png
Avatar utente
Foto UtenteTheMask
55 5
Frequentatore
Frequentatore
 
Messaggi: 105
Iscritto il: 14 gen 2015, 16:05

0
voti

[8] Re: CurrentSense PWM

Messaggioda Foto UtenteMarcoD » 28 apr 2020, 16:20

Adesso è impostato con DC=50% e l'ADC mi da 100 come valori
con 100 significa una Vsense= \frac{\frac{100*5}{1023}}{10} = 48mV
I = \frac{Vsense}{Rshunt} = \frac{48mV}{20m\Omega}= 2.4A
P=Rload*I^{2} = 2*2.4^{2} = 11.52W
La potenza peròmi aspettavo 36W e non 11.52W

Non capisco il tuo ragionamento.
Io farei:
nel 50 % in cui è ON la potenza è:
I = 2,4 A, la V = 12 V la potenza è 28,8 W
nel 50 % in cui è OFF la potenza è:
I = 0 A, la V = 12 V la potenza è 0 W
La potenza media è (28,8 + 0) /2 = 14,4 W

Quella componente continua e quegli spike da cosa possono essere causati?
dalla insufficente banda passante dell'amplificatore differenziale.

Dalla tua schermata, mi aspetterei una onda quadra attaccata (riferita) allo zero. L'offset
della onda quadra, per me è un errore, dovuto a un funzionamento imperfetto dell'amplificatore.
O_/
Avatar utente
Foto UtenteMarcoD
12,2k 5 9 13
Master EY
Master EY
 
Messaggi: 6696
Iscritto il: 9 lug 2015, 16:58
Località: Torino

1
voti

[9] Re: CurrentSense PWM

Messaggioda Foto Utentemarioursino » 28 apr 2020, 16:31

MarcoD ha scritto:dalla insufficente banda passante dell'amplificatore differenziale.


Non sono convinto di questa affermazione.. se fosse colpa della banda non credo che si vederebbe un'onda quadra così pulita. Gli impulsi bassi non hanno nessun transitorio sovrapposto, sembra proprio che legga quel valore.

Hai provato a mettere in corto gli ingressi (oppure mantenendo il PWM a zero)? Che uscita hai?
Avatar utente
Foto Utentemarioursino
5.687 3 9 13
G.Master EY
G.Master EY
 
Messaggi: 1598
Iscritto il: 5 dic 2009, 4:32

0
voti

[10] Re: CurrentSense PWM

Messaggioda Foto UtenteMarcoD » 28 apr 2020, 16:49

MarcoD ha scritto:dalla insufficente banda passante dell'amplificatore differenziale. MarcoD ha scritto:dalla insufficente banda passante dell'amplificatore differenziale.
hai ragione, nno è la banda passante limitata; forse è dovuto ad accoppiamenti fra i fili.
Fa pensare ad un attenuatore mel regolato della sonda di un oscilloscopio.

La proposta di cortocircuitare il segnale differenziale in ingresso è buona, teoricamente l'uscita
del differenziale dovrebbe essere nulla. Se si vede un' onda quadra è la reiezione del modo comune insufficente.
Avatar utente
Foto UtenteMarcoD
12,2k 5 9 13
Master EY
Master EY
 
Messaggi: 6696
Iscritto il: 9 lug 2015, 16:58
Località: Torino

Prossimo

Torna a Elettronica generale

Chi c’è in linea

Visitano il forum: Nessuno e 216 ospiti