.. tornando agli inizi della discussione tu hai messo che con l oscilloscopio vedevi l' onda modulata ...
..ma modulata come in fig.1 oppure sovrapposta come in figura 4 di qui... ...?
https://sites.google.com/site/corsoradi ... eorica-32-
Trasmettitore AM su frequenze di broadcasting
Moderatore:
jordan20
0
voti
Damn87,
Ho avuto occasione di entrare in un container dove c'erano in funzione oltre 10 Farad di supercondensatori caricati a più di 1'000 V. Non era una situazione rilassante.
Non era rilassante neanche restare chiuso in un carro blindato M113 con più di una tonnellata di bombe da mortaio, che sobbalzava sulle dune di Capo Teulada in Sardegna, durante la naja obbligatoria.
Ciao
Mario
sono più spaventato dalle enormi capacità che si incontrano nei sistemi a transistor (condensatori da decine di migliaia di uF che sembrano delle bombe a mano).
Ho avuto occasione di entrare in un container dove c'erano in funzione oltre 10 Farad di supercondensatori caricati a più di 1'000 V. Non era una situazione rilassante.
Non era rilassante neanche restare chiuso in un carro blindato M113 con più di una tonnellata di bombe da mortaio, che sobbalzava sulle dune di Capo Teulada in Sardegna, durante la naja obbligatoria.
Ciao
Mario
Mario Maggi
https://www.evlist.it per la mobilità elettrica e filiera relativa
https://www.axu.it , inverter speciali, convertitori DC/DC, soluzioni originali per la qualità dell'energia
Innovazioni: https://www.axu.it/mm4
https://www.evlist.it per la mobilità elettrica e filiera relativa
https://www.axu.it , inverter speciali, convertitori DC/DC, soluzioni originali per la qualità dell'energia
Innovazioni: https://www.axu.it/mm4
-

mario_maggi
20,0k 3 11 12 - G.Master EY

- Messaggi: 4179
- Iscritto il: 21 dic 2006, 9:59
- Località: Milano
0
voti

...in questa simulazione, lo zener messo di mia iniziativa, positivizza il catodo, lo stesso che negativizzare la griglia, per far funzionare la valvola, circa in classe C, a vuoto in interdizione ..penso...
a quel punto sull' anodo appaiono solo le semionde positive dell' oscillatore [ ..amplificate e invertite], che
facendo dunque caduta, come per una tensione continua seppur pulsante sulla resistenza dell' anodo,
vengono modulate in ampiezza dalla BF, messa sulla griglia 2 [..piuttosto dura da modulare!]
..facendolo come avevi fatto tu probabilmente ti funzionava da normale mixer tutto in classe A... e non da modulatore!
Il filtro sulla antenna ...dovrebbe essere un passa alto.. quello sulla griglia 2 un passa basso ...tutto messo nel simulatore [..sperando che non abbia dato i numeri], ad occhio e croce da me medesimo..
..nella simulazione vedi la portante modulata ...seppur molto misera come portante! che ne pensi ...
Ultima modifica di
Girogiro il 30 apr 2020, 17:05, modificato 1 volta in totale.
0
voti
E' una bella simulazione.
eroga 600 mVpp su 10kohm !
Prova a visualizzare la corrente di placca.
Forse lo zener da 33 V è troppo, il tubo non conduce mai ! prova ad abbassarlo a 12 V.
in placca, 47 pF a 1 MHz sono ben 3000 ohm. Porta la capacità a 470 pF

eroga 600 mVpp su 10kohm !
Prova a visualizzare la corrente di placca.
Forse lo zener da 33 V è troppo, il tubo non conduce mai ! prova ad abbassarlo a 12 V.
in placca, 47 pF a 1 MHz sono ben 3000 ohm. Porta la capacità a 470 pF

0
voti
..insomma dai con un occhio al simulatore e l' altro nei ricordi del trapassato remoto qualcosa avevo azzeccato..
..rileggimi che ho aggiunto delle modifiche per spiegarmi all' autore del tema ..che non mi mandi in un'altra discussione..
P.s
..però avevo provato a cambiare i valori tipo i tuoi ma al simulatore che mi da spesso i numeri non andava...
..anche la R4 di valore troppo alto non capisco se serva o meno... bhò ..c 'è sempre un bhò!
..rileggimi che ho aggiunto delle modifiche per spiegarmi all' autore del tema ..che non mi mandi in un'altra discussione..
P.s
..però avevo provato a cambiare i valori tipo i tuoi ma al simulatore che mi da spesso i numeri non andava...
..anche la R4 di valore troppo alto non capisco se serva o meno... bhò ..c 'è sempre un bhò!
0
voti
Carissimi sto portando avanti un po' di prove. Così su due piedi posso già dire che
Girogiro ci aveva visto giusto ancora una volta: la figura nell'oscilloscopio era relativa a una somma e non a una modulazione.
Questo mi spiega perché nel ricevitore trovavo la portante ma un bassissimo output sonoro.
Sto provando a ripensare lo schema considerando di far lavorare la PL84 in classe A come finale (visto che funziona egregiamente allo scopo) e di effettuare l'intermodulazione in qualche altro modo.
PS, Sono un po' titubante a fidarmi di quella simulazione. La 6L6 è un tubo completamente diverso rispetto alla PL84.
Damiano
Questo mi spiega perché nel ricevitore trovavo la portante ma un bassissimo output sonoro.
Sto provando a ripensare lo schema considerando di far lavorare la PL84 in classe A come finale (visto che funziona egregiamente allo scopo) e di effettuare l'intermodulazione in qualche altro modo.
PS, Sono un po' titubante a fidarmi di quella simulazione. La 6L6 è un tubo completamente diverso rispetto alla PL84.
Damiano
0
voti

"Non farei mai parte di un club che accettasse la mia iscrizione" (G. Marx)
-

claudiocedrone
21,3k 4 7 9 - Master EY

- Messaggi: 15302
- Iscritto il: 18 gen 2012, 13:36
1
voti
Damn87 ha scritto:.....PS, Sono un po' titubante a fidarmi di quella simulazione. La 6L6 è un tubo completamente diverso rispetto alla PL84.
Damiano
..allora ho ripetuto la simulazione .. di valvole il mio simulatore ne ha solo altre due ancora più differenti purtroppo.. ma la valvola conta relativamente.. è il principio...
..togliendo quel simbolo di antenna (ANT.1) che a mia insaputa rappresentava un carico .. e sbagliato..
(..la tua antenna essendo molto corta sarà si e no come mettere un condensatore da un 5pF in serie con una resistenza di propagazione di metti 0,01 ohm, tanto per renderti l' idea della resa e dell' impedenza in serie ..e pensa fosse di un altoparlante..)
..tolto il simbolo dell' antenna, sostituito il carico da 10K con uno da 2.2k, come per la resistenza anodica, ho tirato il tutto mettendo 20v per la portante e 100V per la modulante, ottenendo 90Vpp ben modulati sul carico! ...sempre che il simulatore non mi abbia dato i numeri...
..Insomma cose che con la tua valvola sostituendo con un circuito accordato sull' anodo al posto della resistenza, ed una antenna adatta, in Brasile ci arriveresti per davvero ..propagazione permettendo!
1
voti
Buongiorno a tutti!
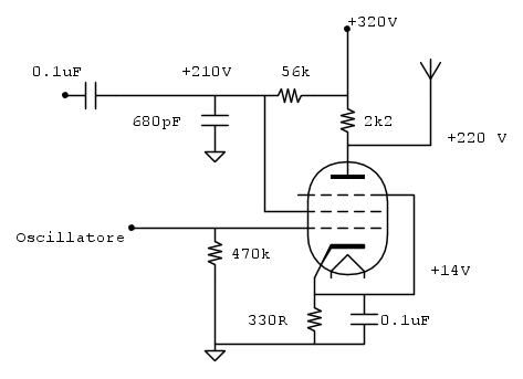
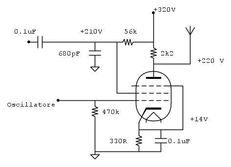
Dunque, dopo un po' di prove varie direi di mantenere questo building block per lo stadio finale:
In questo modo riesco a ottenere in antenna un segnale portante di 100Vpp assolutamente indistorto. All'oscillatore penseremo in unsecondo momento, per adesso continuerò a usare il generatore di segnali.
Quindi il problema rimanente sarebbe quello di ottenere l'adeguata modulazione del segnale tramite la g2 della PL84. Dite sarebbe meglio abbandonare la ECC83 in favore di qualcosa di più robusto nel pilotaggio?
Damiano
PS,
Girogiro a furia di piccole modifiche mi sto avvicinando sempre di più al tuo schema 
Dunque, dopo un po' di prove varie direi di mantenere questo building block per lo stadio finale:
In questo modo riesco a ottenere in antenna un segnale portante di 100Vpp assolutamente indistorto. All'oscillatore penseremo in unsecondo momento, per adesso continuerò a usare il generatore di segnali.
Quindi il problema rimanente sarebbe quello di ottenere l'adeguata modulazione del segnale tramite la g2 della PL84. Dite sarebbe meglio abbandonare la ECC83 in favore di qualcosa di più robusto nel pilotaggio?
Damiano
PS,
0
voti
..tu vuoi modulare variando il guadagno della valvola messa in classe A.. io ci ho provato al mio simulatore che forse mal funziona.. e che non mi ha dato bei risultati .. ma senza un po di calcoli si simula male!
..qui ci vuole un esperto di griglia2
P.s
..ti ci manca il filtro passa alto per l' antennino se no ci prendi la scossa!
..poi farei anche un' altra prova quella di mettere la resistenza da 56k non sui 320V ma
direttamente sull' anodo come avevo fatto io ..chissà chi lo sa che non vada meglio..
..qui ci vuole un esperto di griglia2
P.s
..ti ci manca il filtro passa alto per l' antennino se no ci prendi la scossa!
..poi farei anche un' altra prova quella di mettere la resistenza da 56k non sui 320V ma
direttamente sull' anodo come avevo fatto io ..chissà chi lo sa che non vada meglio..
Chi c’è in linea
Visitano il forum: Nessuno e 5 ospiti

Elettrotecnica e non solo (admin)
Un gatto tra gli elettroni (IsidoroKZ)
Esperienza e simulazioni (g.schgor)
Moleskine di un idraulico (RenzoDF)
Il Blog di ElectroYou (webmaster)
Idee microcontrollate (TardoFreak)
PICcoli grandi PICMicro (Paolino)
Il blog elettrico di carloc (carloc)
DirtEYblooog (dirtydeeds)
Di tutto... un po' (jordan20)
AK47 (lillo)
Esperienze elettroniche (marco438)
Telecomunicazioni musicali (clavicordo)
Automazione ed Elettronica (gustavo)
Direttive per la sicurezza (ErnestoCappelletti)
EYnfo dall'Alaska (mir)
Apriamo il quadro! (attilio)
H7-25 (asdf)
Passione Elettrica (massimob)
Elettroni a spasso (guidob)
Bloguerra (guerra)




