Girogiro ha scritto:un esperto di griglia2![]()
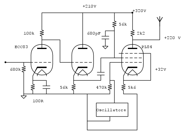
Potrei dire che lo ero, o quasi, avendoci fatto diversi trasmettitori in AM, anche con push-pull di 6DQ5, anche usati in collegamento. I più erano in Citizen Band e usavano in finale la EL84, con orrende difficoltà di neutralizzazione (=autooscillazioni sempre in agguato).
E' un sistema di modulazione che difficilmente arriva al 100% (in pratica non ci arriva) e finisce sempre per dare picchi di modulazione negativi, cioè la potenza cala quando si modula. Naturalmente si possono escogitare dei correttivi ma a discapito della fedeltà audio.
Quello che non ho mai visto è un finale a radio frequenza alimentato tramite una resistenza sulla placca.
Tornando alla g2, per modularla ci vuole uno stadio audio robusto, possibilmente con un pentodo di potenza alimentato tramite una induttanza o un trasformatore di uscita di recupero. Poi la resistenza verso la g2.

Elettrotecnica e non solo (admin)
Un gatto tra gli elettroni (IsidoroKZ)
Esperienza e simulazioni (g.schgor)
Moleskine di un idraulico (RenzoDF)
Il Blog di ElectroYou (webmaster)
Idee microcontrollate (TardoFreak)
PICcoli grandi PICMicro (Paolino)
Il blog elettrico di carloc (carloc)
DirtEYblooog (dirtydeeds)
Di tutto... un po' (jordan20)
AK47 (lillo)
Esperienze elettroniche (marco438)
Telecomunicazioni musicali (clavicordo)
Automazione ed Elettronica (gustavo)
Direttive per la sicurezza (ErnestoCappelletti)
EYnfo dall'Alaska (mir)
Apriamo il quadro! (attilio)
H7-25 (asdf)
Passione Elettrica (massimob)
Elettroni a spasso (guidob)
Bloguerra (guerra)






