Cos'è ElectroYou | Login Iscriviti

ElectroYou - la comunità dei professionisti del mondo elettrico

Alimentatore da migliorare

Progettazione collaborativa: dall'idea alla formazione del gruppo di lavoro per la realizzazione di un prodotto finito.

Moderatore: Foto Utentebrabus

0
voti

[11] Re: Alimentatore da migliorare

Messaggioda Foto Utentemaxmix69 » 24 mag 2020, 16:41

Edit: se può servire, circa 25 anni fa realizzavo alimentatori a 13.8V di svariati ampere per alimentare amplificatori lineari per CB utilizzando quasi lo schema classico del LM317 + finali aggiuntivi. Mai tornato uno rotto indietro. Su quello schema la regolazione in tensione già c'è, è nativa, mentre quella in corrente l'avevo implementata io ed era regolabile. Erano ovviamente insensibili ai rientri di radiofrequenza, cosa non da poco. Se può servire cerco lo schema, ma vorrebbe dire fare una cosa totalmente diversa da quella qui proposta, magari è meglio aprire un altro thread se qualcuno fosse interessato.
Avatar utente
Foto Utentemaxmix69
172 1 2 5
Stabilizzato
Stabilizzato
 
Messaggi: 379
Iscritto il: 6 lug 2013, 20:18

1
voti

[12] Re: Alimentatore da migliorare

Messaggioda Foto Utentegianniniivo » 24 mag 2020, 19:11

Ben entrato Foto Utentemaxmix69, ogni consiglio è sempre ben accetto e potrebbe anche essere utile. Per il momento sto aspettando che Foto Utentewoodcat mi risponda e che sia un po’ più presente altrimenti diventa difficile proseguire...
Avatar utente
Foto Utentegianniniivo
9.035 7 11 13
No Rank
 
Messaggi: 2874
Iscritto il: 5 feb 2019, 23:50

0
voti

[13] Re: Alimentatore da migliorare

Messaggioda Foto Utentemaxmix69 » 24 mag 2020, 20:48

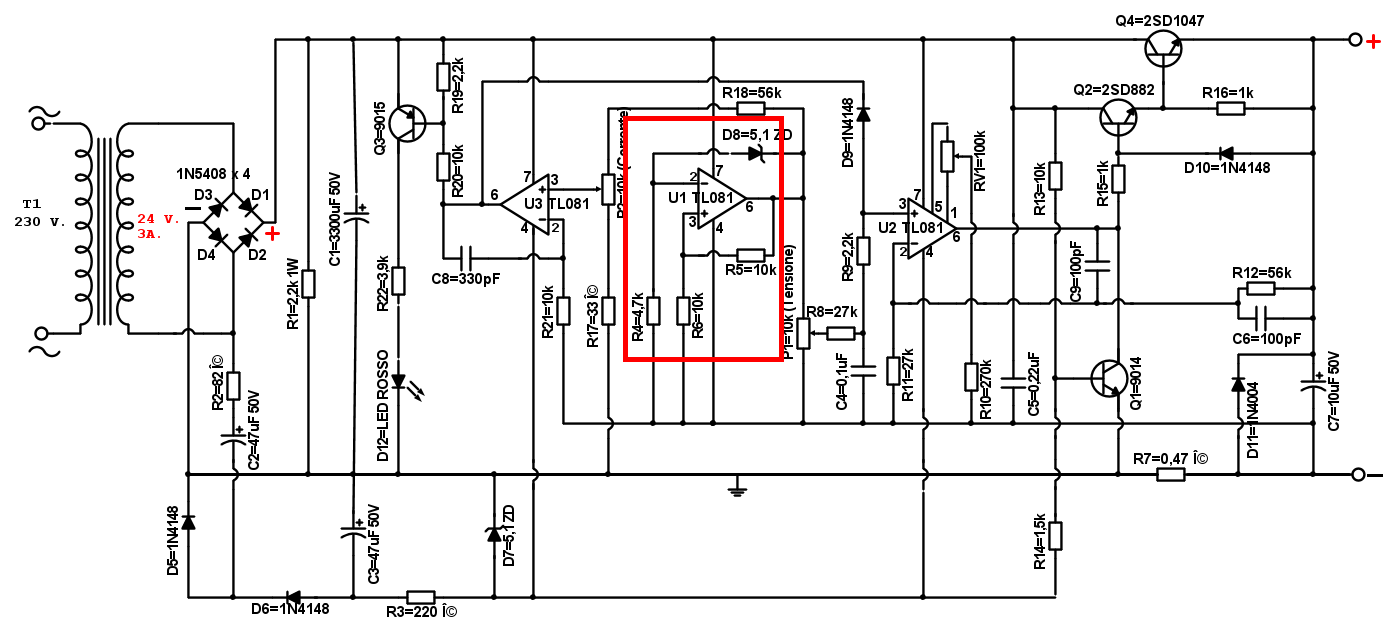
Nel frattempo ho dato una occhiata rapida. La parte di circuito che ho segnato in rosso si può sostituire agevolmente con un semplice TL431 e tre resistenze. perché farlo? Per semplificare il circuito senza ridurne le prestazioni e perché operazionali rotti senza motivo fino ad oggi ne ho trovati tanti, invece TL431 rotti senza motivo praticamente mai.
Allegati
alimentatore da sistemare 1.PNG
Avatar utente
Foto Utentemaxmix69
172 1 2 5
Stabilizzato
Stabilizzato
 
Messaggi: 379
Iscritto il: 6 lug 2013, 20:18

0
voti

[14] Re: Alimentatore da migliorare

Messaggioda Foto Utentewoodcat » 24 mag 2020, 21:41

gianniniivo ha scritto:Ma tu che prestazioni intendi ottenere dal dispositivo?


Rieccomi. Premesso che ho già due alimentatori da banco e che non ho alcuna urgenza, né fretta, direi che i 10A che gli sei riuscito a mungere sono tanta roba; se poi troviamo degli operazionali che lavorano in sicurezza a quelle tensioni di alimentazione senza spendere un rene e abbiamo la certezza che non escano spunti pericolosi all'accensione, mi accontento e, pertanto, godo. :mrgreen:
Dalle vigenti norme:
Non costruire, compra!
Non riparare, ricompra!
Avatar utente
Foto Utentewoodcat
3.078 1 5 12
Expert EY
Expert EY
 
Messaggi: 496
Iscritto il: 14 feb 2012, 20:19

0
voti

[15] Re: Alimentatore da migliorare

Messaggioda Foto Utentemaxmix69 » 24 mag 2020, 21:49

Gli operazionali li sto cercando, ma li trovo solo sulla carta. Non li vende nessuno! Ma non mi arrendo.
Avatar utente
Foto Utentemaxmix69
172 1 2 5
Stabilizzato
Stabilizzato
 
Messaggi: 379
Iscritto il: 6 lug 2013, 20:18

0
voti

[16] Re: Alimentatore da migliorare

Messaggioda Foto Utentemaxmix69 » 24 mag 2020, 22:07

Il più "economico" che trovo in commercio, circa 4 euro più spedizione minima altri 9 euro circa, si chiama OPA604AP ed è sprecatissimo per questa applicazione. Comunque regge ±24 V, quindi 48V totali. Abbiamo un ampissimo margine di sicurezza. Se qualcuno riesce a trovare di meglio ben venga, diversamente si deve cominciare a pensare a qualche altra soluzione.
Avatar utente
Foto Utentemaxmix69
172 1 2 5
Stabilizzato
Stabilizzato
 
Messaggi: 379
Iscritto il: 6 lug 2013, 20:18

0
voti

[17] Re: Alimentatore da migliorare

Messaggioda Foto Utentewoodcat » 24 mag 2020, 23:54

maxmix69 ha scritto:Se qualcuno riesce a trovare di meglio ben venga


Avevo fatto una ricerca anche io, prima su internet e poi su manuali ECA più internet, e non ho trovato niente che avesse senso.
Comprare dei costosissimi operazionali incisi a mano da un artigiano giapponese in una baita sul monte Fuji, raccomandati per impieghi Hi-Fi High End per mantenere una tensione o una corrente al posto suo è un po' come sparare alle zanzare col fucile a pompa...
Dalle vigenti norme:
Non costruire, compra!
Non riparare, ricompra!
Avatar utente
Foto Utentewoodcat
3.078 1 5 12
Expert EY
Expert EY
 
Messaggi: 496
Iscritto il: 14 feb 2012, 20:19

0
voti

[18] Re: Alimentatore da migliorare

Messaggioda Foto Utentemaxmix69 » 25 mag 2020, 0:37

Lo so, infatti ho scritto che è sprecatissimo. E pensare che esiste pure il semplice 741 che regge 44V totali, ma quella versione non la trovo in commercio, lo stesso vale per altre sigle molto comuni.
Avatar utente
Foto Utentemaxmix69
172 1 2 5
Stabilizzato
Stabilizzato
 
Messaggi: 379
Iscritto il: 6 lug 2013, 20:18

2
voti

[19] Re: Alimentatore da migliorare

Messaggioda Foto Utentegianniniivo » 25 mag 2020, 0:56

Ho reperito un po’ di appunti ma (per il momento) riguardano una sola delle 2 configurazioni che ho testato.

Questa versione ha comportato la sostituzione degli OP TL081 con gli MC33171 che hanno una tensione massima di lavoro di 44V; questi OP sono stati acquistati dal proprietario dell’alimentatore ma esistono anche altri similari con la stessa tensione di lavoro.

Sono stati sostituiti anche i transistor.

Q1 e Q3 perché a mio giudizio avevano una tensione Vce troppo bassa e Q2 perché scaldava troppo e comunque volevo un pilota in formato TO220 da dissipare sulla stessa piastra dei finali. I transistor Q4, Q5, Q6, e Q7 sono dei Darlington che avevo già disponibili e li ho utilizzati. Avrei preferito utilizzare gli Mj11032 ma sono arrivati tardi, a lavoro ultimato.

In pratica, la sostituzione dei transistor dello schema originale rispetto a quello attuale, è stata fatta scegliendo tra quelli più adatti che avevo già disponibili ma nel caso s’intendesse sostituirli con altri esemplari, attenzione alle caratteristiche.

Ora due parole sulla struttura dello schema. Nell’eventualità che non risultasse comprensibile risponderò alle domande.

In breve, posso sintetizzare così: tutte le strutture che contengono un colore, significa che sono state oggetto di modifica rispetto all'originale. I tracciati che risultano di spessore maggiorato indicano che non risiedono, o non risiedono più, sulla PCB originale. In pratica l’intento di realizzazione fu indirizzato ad esternalizzare dalla PCB tutti i componenti di potenza, limitando la funzione della PCB al mero ruolo di regolazione.

La regolazione di tensione variava da 0 a poco più di 30V, mentre la corrente regolava da 2 milliAmpere fino a superare anche i 10 Ampere. Ovviamente non ho provato a far erogare 10 Ampere a tensioni molto basse in quanto personalmente sprovvisto di carico adeguato, ma in ogni caso non si deve ignorare che per sua natura, un alimentatore lineare come questo, potrebbe dover dissipare centinaia di Watt se fosse messo in condizione di dover erogare una corrente elevata a tensione minima; all'occorrenza meglio evitare e costruire un alimentatore dedicato. La potenza del trasformatore utilizzato era di circa 350 VA.

In attesa di reperire gli appunti della seconda configurazione testata, dotata di OP OPA445AP, ad alta tensione, pubblico lo schema che ho potuto attualmente ristrutturare.

P.S.:
La tensione di uscita potrebbe essere ancora aumentata di qualche volt ma ho preferito evitare per garantire la massima stabilità ed erogazione di corrente anche alla massima tensione.


Avatar utente
Foto Utentegianniniivo
9.035 7 11 13
No Rank
 
Messaggi: 2874
Iscritto il: 5 feb 2019, 23:50

0
voti

[20] Re: Alimentatore da migliorare

Messaggioda Foto Utentemaxmix69 » 25 mag 2020, 12:25

Gli operazionali MC33171 vanno bene, ma chi li vende? Io non li riesco a trovare dai fornitori affidabili :(
Gli OPA445AP invece li trovo, ma ad un prezzo sicuramente troppo alto, a quel punto vanno bene quelli che avevo trovato io che costano meno della metà (OPA604AP).
Per il resto, dal momento che è stato già realizzato, suppongo non ci sia nulla da correggere.
Personalmente però, se non si dispone già del trasformatore ad una sola uscita, opterei per un trasformatore a doppia uscita e relativo circuito di commutazione per limitare pesantemente la massima dissipazione alla quale sono sottoposti i finali. Inoltre se non si trovano a prezzo equo gli operazionali ad alta tensione complicherei ulteriormente il circuito stabilizzando la tensione degli operazionali ad un valore "umano" e aggiungendo uno o due transistor all'uscita degli stessi per recuperare lo swing ti tensione che non sarebbero più in grado di fornire. Però a quel punto stiamo facendo un altro alimentatore, diverso da quello proposto e che andrebbe provato, per cui non so, ditemi voi se volete che comincio a studiare in quest'altra direzione.
Avatar utente
Foto Utentemaxmix69
172 1 2 5
Stabilizzato
Stabilizzato
 
Messaggi: 379
Iscritto il: 6 lug 2013, 20:18

PrecedenteProssimo

Torna a Crowd Design

Chi c’è in linea

Visitano il forum: Nessuno e 0 ospiti