Cos'è ElectroYou | Login Iscriviti

ElectroYou - la comunità dei professionisti del mondo elettrico

Alimentatore da migliorare

Progettazione collaborativa: dall'idea alla formazione del gruppo di lavoro per la realizzazione di un prodotto finito.

Moderatore: Foto Utentebrabus

1
voti

[21] Re: Alimentatore da migliorare

Messaggioda Foto Utentegianniniivo » 25 mag 2020, 14:37

Foto Utentemaxmix69, per quanto riguarda i prezzi degli OP, io li trovo ad un prezzo ancora accettabile, almeno dagli stessi commercianti cinesi dove li comprammo noi al tempo. Lotto 10 PCS di MC33171 = € 2,81 compresa spedizione e € 7,86 per lotto 10 PCS OPA445AP, sempre compresa spedizione. Io comprerei direttamente gli OPA, costano di più ma se non ricordo male lavorano fino ad 80V. Non ci si pensa più, poi, si sa mai che capiti di dover aumentare la tensione massima dell’alimentatore, ovviamente con le dovute modifiche.

In merito poi alla supposizione che non ci sia nulla da correggere è vero si e no. Il regolatore è stato corretto in diverse parti e ne ho dimenticata una riguardante il valore della resistenza R18, dimenticando altresì di colorare di rosso le sigle dei transistor Q1 e Q3 in quanto differenti dagli originali, ma per questo rimedierò in seguito, non essendo abilitato alla correzione postuma delle pubblicazioni. Poi c’è tutta la parte di potenza che è stata ristrutturata. Il dispositivo, come ho già detto, è ancora in servizio nell'officina del mio amico ma non si può escludere a priori qualche altro intervento sui componenti, sia pur tenendo conto che abbiamo una PCB che non si presta a modifiche invasive.

Inoltre ho inteso, più che altro, sfatare lo scetticismo di Foto Utentewoodcat, forse un po’ troppo influenzato da pareri negativi esistenti sul web ma che posso smentire in toto, fatta eccezione per la tensione di alimentazione troppo vicina ai limiti di determinati componenti attivi.

Anche con la versione originale, prima di modificarla, mai nessun problema, non si sono verificati guasti, fatta eccezione per un incidente occorso al TR pilota, danneggiatosi per non essermi accorto di un reoforo residuale finito sotto la PCB. Certo che se i detrattori del progetto intendevano spremere potenza lasciando invariata tutta la componentistica sulla PCB, oppure, se hanno utilizzato un trasformatore che invece di essere da 24 V era di 27 o 28V, allora ci credo che possano essersi verificati dei danni.

Per quanto concerne, poi, un eventuale circuito di commutazione per limitare pesantemente la massima dissipazione alla quale sono sottoposti i finali, non saprei come sia possibile intervenire, dato che non credo che riducendo la tensione in ingresso il circuito sia ancora in grado di funzionare regolarmente. Tu avresti qualche soluzione da proporre? Sarebbe interessante…
Avatar utente
Foto Utentegianniniivo
9.035 7 11 13
No Rank
 
Messaggi: 2874
Iscritto il: 5 feb 2019, 23:50

2
voti

[22] Re: Alimentatore da migliorare

Messaggioda Foto Utentemaxmix69 » 25 mag 2020, 16:52

gianniniivo ha scritto:per quanto riguarda i prezzi degli OP, io li trovo ad un prezzo ancora accettabile, almeno dagli stessi commercianti cinesi dove li comprammo noi al tempo. Lotto 10 PCS di MC33171 = € 2,81 compresa spedizione e € 7,86 per lotto 10 PCS OPA445AP, sempre compresa spedizione

Questo cambia tutto. Se li hai già acquistati e funzionano sono affidabili! :D Il prezzo inoltre è infimo.
gianniniivo ha scritto:Per quanto concerne, poi, un eventuale circuito di commutazione per limitare pesantemente la massima dissipazione alla quale sono sottoposti i finali, non saprei come sia possibile intervenire, dato che non credo che riducendo la tensione in ingresso il circuito sia ancora in grado di funzionare regolarmente. Tu avresti qualche soluzione da proporre? Sarebbe interessante…

Ok, ci studio. Io credo invece che funzioni uguale senza cambiare nulla, devo verificare però. Prendere una cantonata colossale è un attimo :mrgreen:
Mentre tu ritovi gli appunti con le altre correzioni di cui parli io mi studio per bene questa cosa, magari faccio una simulazione per avere una idea. Prima di partire, però, sarebbe opportuno sapere se poi sarà disponibile un trasformatore, a questo punto 12V-0V-12V.
Avatar utente
Foto Utentemaxmix69
172 1 2 5
Stabilizzato
Stabilizzato
 
Messaggi: 379
Iscritto il: 6 lug 2013, 20:18

0
voti

[23] Re: Alimentatore da migliorare

Messaggioda Foto Utentegianniniivo » 25 mag 2020, 17:08

Sul rapporto qualità prezzo degli OP cosa ti posso dire? I commercianti sono gli stessi e i componenti acquistati tempo fa eseguirono il loro onesto servizio. Se richiesto posso anche pubblicare i link.

Per la seconda realizzazione bisogna che riesca a reperire gli appunti. Forse mi sbaglio ma mi sembra di aver dovuto modificare qualche valore, comunque niente di estremo ma non avendo più il dispositivo devo reperire almeno gli appunti.

Per il trasformatore bisogna sentire le disponibilità di woodcat. Non ne abbiamo mai parlato in effetti.

E per la preregolazione (tanto per semplificare) non sono molto convinto che possa funzionare ugualmente. I partitori, gli zener, le alimentazioni dei componenti attivi; mmmah, non saprei, avrei dovuto provare quando c’era la disponibilità ma mi hanno messo fretta…
Avatar utente
Foto Utentegianniniivo
9.035 7 11 13
No Rank
 
Messaggi: 2874
Iscritto il: 5 feb 2019, 23:50

1
voti

[24] Re: Alimentatore da migliorare

Messaggioda Foto Utentewoodcat » 25 mag 2020, 22:20

gianniniivo ha scritto:Inoltre ho inteso, più che altro, sfatare lo scetticismo di Foto Utentewoodcat, forse un po’ troppo influenzato da pareri negativi esistenti sul web ma che posso smentire in toto, fatta eccezione per la tensione di alimentazione troppo vicina ai limiti di determinati componenti attivi.


Guarda, sarò onesto: il mio non è scetticismo ma, forse, una combinazione di pigrizia e stupidità; in pratica comprai quei due kit a 4 spicci su banggood, mi misi a cercare informazioni su internet e lessi critiche feroci che mi distolsero dall'assemblaggio. In effetti avrei fatto meglio a montarne almeno uno e provarlo.
Ora come ora mi piace di più l'idea di montare la tua versione e vedere come si comporta.
Grazie, quindi, per averla pubblicata!
gianniniivo ha scritto:Per il trasformatore bisogna sentire le disponibilità di woodcat. Non ne abbiamo mai parlato in effetti.


Da qualche parte dovrei avere un toroidale da 24 V 300VA; non arriverà a 10A ma almeno 7 e spicci li tira fuori.
Dalle vigenti norme:
Non costruire, compra!
Non riparare, ricompra!
Avatar utente
Foto Utentewoodcat
3.078 1 5 12
Expert EY
Expert EY
 
Messaggi: 496
Iscritto il: 14 feb 2012, 20:19

0
voti

[25] Re: Alimentatore da migliorare

Messaggioda Foto Utentemaxmix69 » 25 mag 2020, 23:20

Foto Utentewoodcat ma noi vogliamo sapere se il tuo trasformatore è a presa centrale oppure no.
Avatar utente
Foto Utentemaxmix69
172 1 2 5
Stabilizzato
Stabilizzato
 
Messaggi: 379
Iscritto il: 6 lug 2013, 20:18

0
voti

[26] Re: Alimentatore da migliorare

Messaggioda Foto Utentegianniniivo » 25 mag 2020, 23:52

Come preferisci woodcat. Ho cercato di aiutarti, aprendo una discussione collaborativa su tua richiesta, in quanto dicesti di aver acquistato 2 esemplari del Kit e in quel momento non ero sicuro di riuscire reperire la documentazione delle modifiche.

Purtroppo quel progetto è nato sfortunato, osteggiato per chissà quale motivo. Se leggo le critiche presenti su Google, mi rendo conto delle banalità che esprimono superando la soglia del ridicolo, specialmente se penso ai risultati ottenuti dopo aver testato in diversi modi il dispositivo (a parte l'effettiva vicinanza al limite fisico di tensione di alcuni componenti).

Anche su questo Forum sembrerebbe non essere giudicato positivamente. Se escludiamo la disponibilità di maxmix69 e la curiosità di un paio di amici, non ha collaborato nessuno. Eppure la pubblicazione è stata esposta quasi 2 giorni, prima che riuscissi a trovare la documentazione e ad aggiornare lo schema. A questo punto presumo che non interverranno altri soggetti e sta a te decidere cosa fare.

Un’indicazione l’hai già data e se il tuo trafo eroga veramente 24 V puoi anche utilizzare gli OP originali, non avrai nessun problema. Quello che sicuramente ti capiterà sarà di non riuscire ad ottenere una corrente di 7 Ampere alla tensione massima di 30V. Così a memoria, penso che potresti ottenere i 7 Ampere ad una tensione di 24/25V a scendere, tenendo sempre conto dell’aumento di temperatura dovuto alla natura dell’alimentatore.

Se posso aggiungere una chiosa, attenderei di verificare cosa riuscirà a proporre maxmix69, dato che con l’ultimo intervento ha manifestato l’intenzione di tentare una soluzione per ridurre la dissipazione dei finali.

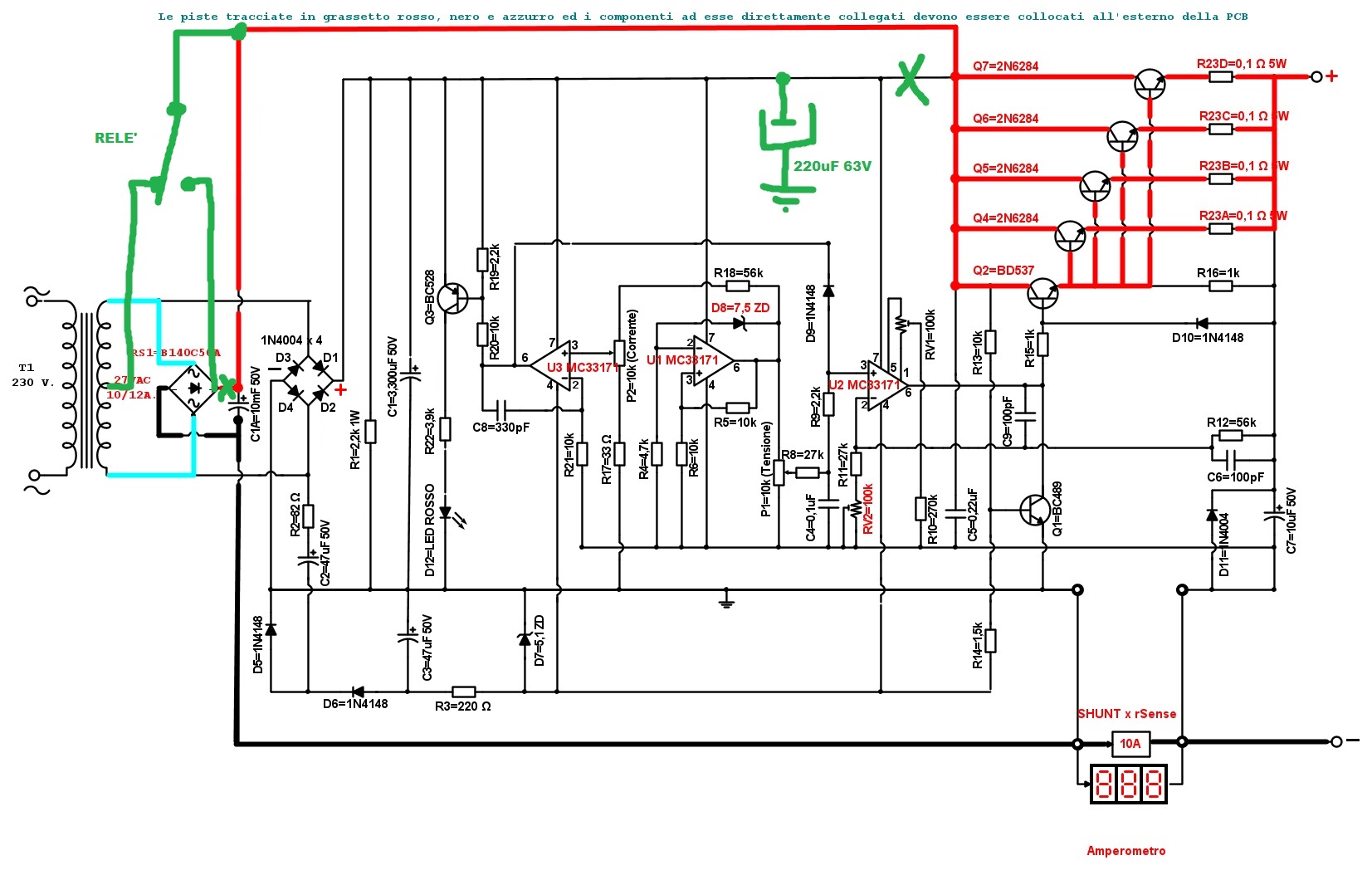
In fine, se lo schema che ho pubblicato dovesse risultare di dubbia comprensibilità rispetto ai collegamenti tra PCB e componenti esternalizzati, potrei tentare pubblicare uno schema pseudo pratico con delle immagini. Il problema è che sono poco attrezzato in materia di software di editing grafico. Potrei comunque provare, magari tra l’uno e l’altro si potrebbe comprendere meglio come ho realizzato le modifiche, anche se penso che per chi possiede la PCB basti poco per capire come concretizzarle.
Avatar utente
Foto Utentegianniniivo
9.035 7 11 13
No Rank
 
Messaggi: 2874
Iscritto il: 5 feb 2019, 23:50

1
voti

[27] Re: Alimentatore da migliorare

Messaggioda Foto Utentemaxmix69 » 26 mag 2020, 1:25

Nell'attesa che Foto Utentewoodcat ci faccia sapere se il suo trasformatore è a presa centrale oppure no ho buttato giù una idea per la doppia tensione all'ingresso dei finali, lasciando sempre alla massima tensione la parte di comando per evitare problemi, che comunque secondo me non ci sarebbero stati.
Lo schema è di principio, fino a quando non saprò con certezza che serve non ci perderò altro tempo, ovviamente. Vogliate perdonare i ghirigori che sembrano fatti da mio nipote di 3 anni, almeno per le modifiche nella parte di potenza...
alimentatore 2.jpg

R1 e C1 vanno spostati in parallelo a C1a.
I finali riceveranno una tensione all'ingresso di circa 17V fino a quando l'uscita dell'alimentatore sarà inferiore a circa 12V. Superati i 12V in uscita il relè commuta ed applica circa 34V all'ingresso dei finali. Chi comanda il relè? Lo comanda il secondo schema:
trigger.jpg

Altro non è che un trigger comandato dalla tensione di uscita dell'alimentatore, come già spiegato. Ho utilizzato un NE555 perché da solo è in grado di pilotare un relè e ha già una certa isteresi in modo da avere commutazioni certe e decise del relè. L'aggiunta del collegamento DISCARGE (PIN 7) con l'uscita permette di incrementare la già alta corrente disponibile per pilotare il relè. Questo perché la mia intenzione è di utilizzare un robusto relè da 30 o più ampere per uso automobilistico, i quali assorbono parecchio.
NOTA: ricordo che lo schema è di principio. I 15 V (o 12V...) per alimentare il 555 si ricaveranno da un regolatore a 3 piedini. Manca il diodo di ricircolo in parallelo alla bobina del relè ed altro.
Avatar utente
Foto Utentemaxmix69
172 1 2 5
Stabilizzato
Stabilizzato
 
Messaggi: 379
Iscritto il: 6 lug 2013, 20:18

0
voti

[28] Re: Alimentatore da migliorare

Messaggioda Foto Utentegianniniivo » 26 mag 2020, 1:35

Grazie maxmix69, Interessante, oltretutto vedo che hai anche corretto un errore sul tracciato del ramo positivo del mio schema, che mi era sfuggito. Anzi, mi hai fatto anche rilevare che ho dimenticato di aggiungere la resistenza di scarica dell'elettrolitico ad alta capacità, la fretta... Resta da vedere se, dimezzando la tensione d’ingresso, il circuito regoli ancora correttamente. Però l’idea in sé è semplice e funzionale.
Avatar utente
Foto Utentegianniniivo
9.035 7 11 13
No Rank
 
Messaggi: 2874
Iscritto il: 5 feb 2019, 23:50

0
voti

[29] Re: Alimentatore da migliorare

Messaggioda Foto Utentemaxmix69 » 26 mag 2020, 1:50

il circuito regola perfettamente perché resta alimentato alla massima tensione dal secondo ponte raddrizzatore, quello formato dai 4 diodi singoli 1N4004. In realtà ho fatto due mezze simulazioni, pur dimezzando l'alimentazione totale il tutto funziona perfettamente, forse l'indicazione del led di sovraccarico sarà errata, dovrei controllare pure quello, ma la protezione funziona lo stesso in modo identico.
Avatar utente
Foto Utentemaxmix69
172 1 2 5
Stabilizzato
Stabilizzato
 
Messaggi: 379
Iscritto il: 6 lug 2013, 20:18

0
voti

[30] Re: Alimentatore da migliorare

Messaggioda Foto Utentegianniniivo » 26 mag 2020, 1:57

Va bene, se hai fatto la simulazione e funziona, è una buona soluzione. Mi dispiace di non avere più a disposizione l'alimentatore. Oltre a provarlo lo avrei anche migliorato...
Avatar utente
Foto Utentegianniniivo
9.035 7 11 13
No Rank
 
Messaggi: 2874
Iscritto il: 5 feb 2019, 23:50

PrecedenteProssimo

Torna a Crowd Design

Chi c’è in linea

Visitano il forum: Nessuno e 13 ospiti