Ciao a tutti
come esercizio devo trovare la resistenza di ingresso e di uscita di questo circuito ma non riesco a venirne fuori, potete aiutarmi?
non so se, per calcolare la resitenza di ingresso i generatori controllati in tensione vanno aperti o meno.
Per la risoluzione, ho provato sia a mettere in ingresso un generatore da di tensione da 1 V che uno di corrente da 1 A ma non riesco a venirne fuori. Qualcuno può aiutarmi?
grazie in anticipo
Esercizio Resistenza di Thevenin
Moderatori:
carloc,
g.schgor,
BrunoValente,
IsidoroKZ
13 messaggi
• Pagina 1 di 2 • 1, 2
0
voti
I generatori pilotati vanno sempre considerati, non si possono semplicemente eliminare.
C'è un metodo che permette di spegnerli, ma bisogna poi fare altri conti per includerne l'effetto.
C'è un metodo che permette di spegnerli, ma bisogna poi fare altri conti per includerne l'effetto.
Per usare proficuamente un simulatore, bisogna sapere molta più elettronica di lui
Plug it in - it works better!
Il 555 sta all'elettronica come Arduino all'informatica! (entrambi loro malgrado)
Se volete risposte rispondete a tutte le mie domande
Plug it in - it works better!
Il 555 sta all'elettronica come Arduino all'informatica! (entrambi loro malgrado)
Se volete risposte rispondete a tutte le mie domande
0
voti
IsidoroKZ ha scritto:I generatori pilotati vanno sempre considerati, non si possono semplicemente eliminare.
C'è un metodo che permette di spegnerli, ma bisogna poi fare altri conti per includerne l'effetto.
grazie Isidoro, ma per il calcolo della Ri è conveniente mettere in ingresso un generatore di prova in corrente o in tensione?
1
voti
Se metti un generatore di tensione all'ingresso a sinistra stai essenzialmente forzando la V1, e quindi per il primo generatore dipendente hai gia' un'espressione semplificata che dipende dal tuo ingresso.
Direi di provare ad iniziare ad impostare il problema / fare i calcoli, poi quando ti blocchi posti qui il procedimento fino a dove sei arrivato e si continua insieme.
P.S. schema circuitale in FidoCAD!!!
Direi di provare ad iniziare ad impostare il problema / fare i calcoli, poi quando ti blocchi posti qui il procedimento fino a dove sei arrivato e si continua insieme.
P.S. schema circuitale in FidoCAD!!!
"The past is not really the past until it has been registered. Or put another way, the past has no meaning or existence unless it exists as a record in the present."
John Archibald Wheeler
John Archibald Wheeler
0
voti
grazie DrCox,
provo a spiegare i passaggi che ho fatto:
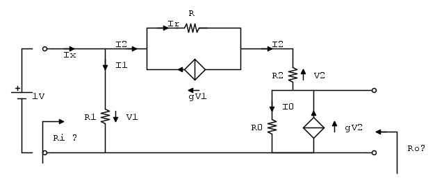
V1= 1V Per impostazione
I1= 1/R1 I1 = V1/R1
Ix = I1+I2
1V = (I2+gV1)*R + R2*I2 + (I2+gV2)*R0
1V = I2*R + gV1*R + I2*R2 + I2*R0 + gV2*R0
1V = I2*R + gR + I2*R2 + I2*R0 + gV2(ovvero=R2*I2)*R0
1= I2 (R+R2+R0+gR2R0)+gR
da cui:
I2 = 1 - gR / R + R2 + R0 + gR2R0
Ix = I1 + I2 = (1/R1) + (1 - gR / R + R2 + R0 + gR2R0)
Rin = 1 / Ix = 1 / ((1/R1) + (1 - gR / R + R2 + R0 + gR2R0))
Pensi possa essere corretto come svolgimento?
PS: non sono riuscito ad allegare il file fidoCAD
provo a spiegare i passaggi che ho fatto:
V1= 1V Per impostazione
I1= 1/R1 I1 = V1/R1
Ix = I1+I2
1V = (I2+gV1)*R + R2*I2 + (I2+gV2)*R0
1V = I2*R + gV1*R + I2*R2 + I2*R0 + gV2*R0
1V = I2*R + gR + I2*R2 + I2*R0 + gV2(ovvero=R2*I2)*R0
1= I2 (R+R2+R0+gR2R0)+gR
da cui:
I2 = 1 - gR / R + R2 + R0 + gR2R0
Ix = I1 + I2 = (1/R1) + (1 - gR / R + R2 + R0 + gR2R0)
Rin = 1 / Ix = 1 / ((1/R1) + (1 - gR / R + R2 + R0 + gR2R0))
Pensi possa essere corretto come svolgimento?
PS: non sono riuscito ad allegare il file fidoCAD
1
voti
FidoCAD non e' un file che alleghi:
quando inserisci il tuo post, clicca sulla tab "fcd" cosi da poter inserire il codice di fidocad:
https://www.electroyou.it/darwinne/wiki ... electroyou
E le equazioni in latex...
quando inserisci il tuo post, clicca sulla tab "fcd" cosi da poter inserire il codice di fidocad:
https://www.electroyou.it/darwinne/wiki ... electroyou
E le equazioni in latex...
"The past is not really the past until it has been registered. Or put another way, the past has no meaning or existence unless it exists as a record in the present."
John Archibald Wheeler
John Archibald Wheeler
2
voti
0
voti
"Non farei mai parte di un club che accettasse la mia iscrizione" (G. Marx)
-

claudiocedrone
21,3k 4 7 9 - Master EY

- Messaggi: 15302
- Iscritto il: 18 gen 2012, 13:36
0
voti
sono d'accordo che le regole sono regole ed in quanto tali vanno rispettate, però qualche formalismo talvolta può anche essere superato.
Domani ho la verifica e ormai non faccio piu in tempo.
Grazie lo stesso
Domani ho la verifica e ormai non faccio piu in tempo.
Grazie lo stesso
13 messaggi
• Pagina 1 di 2 • 1, 2
Chi c’è in linea
Visitano il forum: Nessuno e 271 ospiti

Elettrotecnica e non solo (admin)
Un gatto tra gli elettroni (IsidoroKZ)
Esperienza e simulazioni (g.schgor)
Moleskine di un idraulico (RenzoDF)
Il Blog di ElectroYou (webmaster)
Idee microcontrollate (TardoFreak)
PICcoli grandi PICMicro (Paolino)
Il blog elettrico di carloc (carloc)
DirtEYblooog (dirtydeeds)
Di tutto... un po' (jordan20)
AK47 (lillo)
Esperienze elettroniche (marco438)
Telecomunicazioni musicali (clavicordo)
Automazione ed Elettronica (gustavo)
Direttive per la sicurezza (ErnestoCappelletti)
EYnfo dall'Alaska (mir)
Apriamo il quadro! (attilio)
H7-25 (asdf)
Passione Elettrica (massimob)
Elettroni a spasso (guidob)
Bloguerra (guerra)





