doppio ritardo una uscita
Moderatori:
carloc,
g.schgor,
BrunoValente,
IsidoroKZ
0
voti
adesso l'ho rimontato ex novo sulla breadboard e funziona......misteri dell'elettronica!!!!
0
voti
ok dopo vari tentativi finalmente sono riuscito a farlo funzionare anche collegato su una basetta.
vorrei chiedervi, se invece che una uscita negativa che comanda il rele, me neservirebbe servisse una positiva, cosa potrei fare?
grazie
vorrei chiedervi, se invece che una uscita negativa che comanda il rele, me ne
grazie
0
voti
Proverei ad aggiungere un transistor in uscita per invertire il segnale
I valori delle resistenze dovrebbero andare bene, controlla le tensioni che hai sul transistor ed eventualmente si modificano.
I valori delle resistenze dovrebbero andare bene, controlla le tensioni che hai sul transistor ed eventualmente si modificano.
Alex
https://www.facebook.com/Elettronicaeelettrotecnica
<< vedi di pigliare arditamente in mano, il dizionario che ti suona in bocca,
se non altro è schietto e paesano.
(Giuseppe Giusti) <<
https://www.facebook.com/Elettronicaeelettrotecnica
<< vedi di pigliare arditamente in mano, il dizionario che ti suona in bocca,
se non altro è schietto e paesano.
(Giuseppe Giusti) <<
0
voti
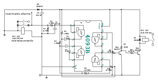
Potresti anche usare il NAND inutilizzato per invertire il livello d'uscita.
Invece di collegare i piedini 12 e 13 a massa, puoi collegarli al piedino 10.
Sul piedino 11 avrai il livello di uscita invertito.
Se a questo piedino 11 colleghi attraverso una resistenza la base di un transistor NPN (come il BC337), il funzionamento del relé sará invertito, ovvero resterá sempre attratto tranne per i brevi istanti degli impulsi generati quando il segnale d'ingresso cambia stato.
Se invece colleghi al piedino 11 attraverso una resistenza la base di un transistor PNP (come il BC327) con il suo emettitore al positivo, sul collettore avrai un segnale positivo che può pilotare il relé in corrispondenza degli impulsi.
Dipendendo da cosa vuoi fare, potrebbe esserci anche una soluzione più semplice.
Invece di collegare i piedini 12 e 13 a massa, puoi collegarli al piedino 10.
Sul piedino 11 avrai il livello di uscita invertito.
Se a questo piedino 11 colleghi attraverso una resistenza la base di un transistor NPN (come il BC337), il funzionamento del relé sará invertito, ovvero resterá sempre attratto tranne per i brevi istanti degli impulsi generati quando il segnale d'ingresso cambia stato.
Se invece colleghi al piedino 11 attraverso una resistenza la base di un transistor PNP (come il BC327) con il suo emettitore al positivo, sul collettore avrai un segnale positivo che può pilotare il relé in corrispondenza degli impulsi.
Dipendendo da cosa vuoi fare, potrebbe esserci anche una soluzione più semplice.
Big fan of ⋮ƎlectroYou! Ausili per disabili e anziani su ⋮ƎlectroYou
Caratteri utili: À È É Ì Ò Ó Ù α β γ δ ε η θ λ μ π ρ σ τ φ ω Ω º ª ² ³ √ ∛ ∜ ₀ ₁ ₂ ₃ ₄ ₅ ₆ ∃ ∄ ∆ ∈ ∉ ± ∓ ∾ ≃ ≈ ≠ ≤ ≥
Caratteri utili: À È É Ì Ò Ó Ù α β γ δ ε η θ λ μ π ρ σ τ φ ω Ω º ª ² ³ √ ∛ ∜ ₀ ₁ ₂ ₃ ₄ ₅ ₆ ∃ ∄ ∆ ∈ ∉ ± ∓ ∾ ≃ ≈ ≠ ≤ ≥
0
voti
in pratica il funzionamento come è adesso è perfetto, grazie,
avrei bisogno dello stesso funzionamento ma con uscita positiva, perché probabilmente, devo fare delle prove, forse riesco a non utilizzare il rele, e comandare il rele delle frecce con l'uscita positiva del 4093.
ti ringrazio davvero tanto, perché mi hai dato un'idea davvero utile, intelligente e semplice...
grazie
avrei bisogno dello stesso funzionamento ma con uscita positiva, perché probabilmente, devo fare delle prove, forse riesco a non utilizzare il rele, e comandare il rele delle frecce con l'uscita positiva del 4093.
ti ringrazio davvero tanto, perché mi hai dato un'idea davvero utile, intelligente e semplice...
grazie
Chi c’è in linea
Visitano il forum: Nessuno e 71 ospiti

Elettrotecnica e non solo (admin)
Un gatto tra gli elettroni (IsidoroKZ)
Esperienza e simulazioni (g.schgor)
Moleskine di un idraulico (RenzoDF)
Il Blog di ElectroYou (webmaster)
Idee microcontrollate (TardoFreak)
PICcoli grandi PICMicro (Paolino)
Il blog elettrico di carloc (carloc)
DirtEYblooog (dirtydeeds)
Di tutto... un po' (jordan20)
AK47 (lillo)
Esperienze elettroniche (marco438)
Telecomunicazioni musicali (clavicordo)
Automazione ed Elettronica (gustavo)
Direttive per la sicurezza (ErnestoCappelletti)
EYnfo dall'Alaska (mir)
Apriamo il quadro! (attilio)
H7-25 (asdf)
Passione Elettrica (massimob)
Elettroni a spasso (guidob)
Bloguerra (guerra)





