Probabilmente il problema è a monte non sono certo che il contatto dell'intermittenza sia un contatto di un relè pulito.
Hai informazioni dell'intermittenza, modello.. schema ..?
Poi perché dici i contatti al plurale ?
Circuito per lampeggio non funziona.
Moderatori:
carloc,
g.schgor,
BrunoValente,
IsidoroKZ
0
voti
dico i contatti, perché uno è per la freccia sinistra e uno per la freccia destra, che sono su due rele diversi.
no, non credo che i contatti dell'intermittenza siano puliti, non so come siano perché è sigillata.
mi chiedevo se mettendo qualche diodo da qualche parte si possa risolvere il problema
grazie
no, non credo che i contatti dell'intermittenza siano puliti, non so come siano perché è sigillata.
mi chiedevo se mettendo qualche diodo da qualche parte si possa risolvere il problema
grazie
0
voti
0
voti
Secondo me il problema sta proprio in quella "scatoletta" che hai marcato + e L .
Come era collegata prima che tu aggingessi questo circuito ?
Se elimini il tuo circuito funziona tutto bene ?
Come era collegata prima che tu aggingessi questo circuito ?
Se elimini il tuo circuito funziona tutto bene ?
0
voti
in effetti sulla moto, le luci funzionano bene, ma la lampadina nel cruscotto, ha lo stesso difetto.
la moto non l'ho ancora modificata, e quindi sospettavo anche io che dipendesse dall'intermittenza, scatolotto con +e L
chiedevo se era possibile trovare una soluzione
grazie
la moto non l'ho ancora modificata, e quindi sospettavo anche io che dipendesse dall'intermittenza, scatolotto con +e L
chiedevo se era possibile trovare una soluzione
grazie
0
voti
Scusa ma non riesco a capire .
Con l'impianto di fabbrica funziona tutto bene ?
Poi servono più informazioni sull' "intermittenza" ,una foto, uno schema , che fili hai usato ecc.
Se non hai queste informazioni è inutile arrampicarsi sugli specchi rischiando di fare danni.
Ciao
Con l'impianto di fabbrica funziona tutto bene ?
Poi servono più informazioni sull' "intermittenza" ,una foto, uno schema , che fili hai usato ecc.
Se non hai queste informazioni è inutile arrampicarsi sugli specchi rischiando di fare danni.
Ciao
0
voti
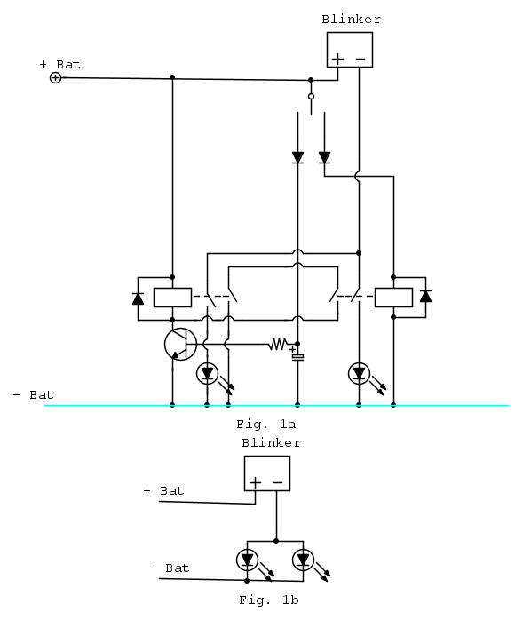
Ho provato a ridisegnare il tuo schema (omettendo il Buzzer) Fig. 1a.
Controlla per favore se e' corretto.
Cosa succede se fai i collegamenti della Fig. 1b? (le luci continuano a rimanere semi accese?)
Controlla per favore se e' corretto.
Cosa succede se fai i collegamenti della Fig. 1b? (le luci continuano a rimanere semi accese?)
0
voti
si succede la stessa cosa, quando dovrebbe essere spento, resta acceso ad una intensita piu bassa
grazie
grazie
0
voti
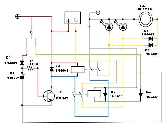
Grazie per aver fatto la prova
Sembra che la causa delle luci "semi accese" sia il carico "doppio" sul lampeggiatore (blinker)
Quello che segue e' uno studio per cercare di lasciare il circuito originale "intatto" (singolo carico sul blinker) - senza quindi interrompere fili - fare solo add-on ma avere le due frecce lampeggianti contemporaneamente.
Fig. 1a
- la parte riquadrata in verde e' il circuito originale
- commutatore frecce centrale
- I due transistor Q1 e Q2 sono spenti
- le frecce sono spente
- Il rele' e' spento
Fig. 1b
- commutatore frecce Sx
- I due transistor Q1 spento, Q1 acceso
- la freccia Sx lampeggia tramite il blinker
- Il rele' e' spento
Fig. 1d
- commutatore frecce Dx
- I due transistor Q1 acceso, Q2 spento
- la freccia Dx lampeggia tramite il blinker
- Il rele' e' spento
Fig. 1c
- commutatore frecce Dx (dopo aver portato - un istante prima - il commutatore a Sx)
- I due transistor Q1 acceso, Q2 acceso dalla carica immagazzinata nel condensatore
- la freccia Dx lampeggia tramite il blinker
- Il rele' e' acceso in modo intermittente da Q1 pilotato dalla freccia Dx
- la freccia Sx lampeggia tramite il rele'
- il condensatore viene ricaricato dalla freccia Sx
Portando il commutatore in posizione centrale il ciclo si interrompe
Come si vede il circuito originale rimane intonso e viene caricato da una sola freccia per volta con in parallelo le resistenze (alto valor ohmmico) di base dei transistor e dal condensatore.
Il circuito - se funziona - puo' essere "raffinato" utilizzando dei mosfet al posto dei transistor.
Questo permette di utilizzare resistenze con "piu' alti" valori ohmmici e un condensatore piu' piccolo.
Sembra che la causa delle luci "semi accese" sia il carico "doppio" sul lampeggiatore (blinker)
Quello che segue e' uno studio per cercare di lasciare il circuito originale "intatto" (singolo carico sul blinker) - senza quindi interrompere fili - fare solo add-on ma avere le due frecce lampeggianti contemporaneamente.
Fig. 1a
- la parte riquadrata in verde e' il circuito originale
- commutatore frecce centrale
- I due transistor Q1 e Q2 sono spenti
- le frecce sono spente
- Il rele' e' spento
Fig. 1b
- commutatore frecce Sx
- I due transistor Q1 spento, Q1 acceso
- la freccia Sx lampeggia tramite il blinker
- Il rele' e' spento
Fig. 1d
- commutatore frecce Dx
- I due transistor Q1 acceso, Q2 spento
- la freccia Dx lampeggia tramite il blinker
- Il rele' e' spento
Fig. 1c
- commutatore frecce Dx (dopo aver portato - un istante prima - il commutatore a Sx)
- I due transistor Q1 acceso, Q2 acceso dalla carica immagazzinata nel condensatore
- la freccia Dx lampeggia tramite il blinker
- Il rele' e' acceso in modo intermittente da Q1 pilotato dalla freccia Dx
- la freccia Sx lampeggia tramite il rele'
- il condensatore viene ricaricato dalla freccia Sx
Portando il commutatore in posizione centrale il ciclo si interrompe
Come si vede il circuito originale rimane intonso e viene caricato da una sola freccia per volta con in parallelo le resistenze (alto valor ohmmico) di base dei transistor e dal condensatore.
Il circuito - se funziona - puo' essere "raffinato" utilizzando dei mosfet al posto dei transistor.
Questo permette di utilizzare resistenze con "piu' alti" valori ohmmici e un condensatore piu' piccolo.
Ultima modifica di
elfo il 24 lug 2020, 18:50, modificato 1 volta in totale.
Chi c’è in linea
Visitano il forum: Google [Bot] e 27 ospiti

Elettrotecnica e non solo (admin)
Un gatto tra gli elettroni (IsidoroKZ)
Esperienza e simulazioni (g.schgor)
Moleskine di un idraulico (RenzoDF)
Il Blog di ElectroYou (webmaster)
Idee microcontrollate (TardoFreak)
PICcoli grandi PICMicro (Paolino)
Il blog elettrico di carloc (carloc)
DirtEYblooog (dirtydeeds)
Di tutto... un po' (jordan20)
AK47 (lillo)
Esperienze elettroniche (marco438)
Telecomunicazioni musicali (clavicordo)
Automazione ed Elettronica (gustavo)
Direttive per la sicurezza (ErnestoCappelletti)
EYnfo dall'Alaska (mir)
Apriamo il quadro! (attilio)
H7-25 (asdf)
Passione Elettrica (massimob)
Elettroni a spasso (guidob)
Bloguerra (guerra)







