Circuito per lampeggio non funziona.
Moderatori:
carloc,
g.schgor,
BrunoValente,
IsidoroKZ
0
voti
il problema è che non ho un posto dove mettere un interruttore separato,
infatti i circuito funziona bene, con il fatto del condensatore e resistenza per poter fare l'attivazione delle frecce contemporanee
grazie
infatti i circuito funziona bene, con il fatto del condensatore e resistenza per poter fare l'attivazione delle frecce contemporanee
grazie
0
voti
Già, più semplice di così... Una volta realizzato il circuitino su un mille fori, deve soltanto collegare due fili provenienti dal relay, uno al positivo di una lampadina delle frecce di sinistra e l'altro al positivo di una lampadina delle frecce di destra. Poi l'interruttore per alimentarlo...
Boh...
L'interruttore potrebbe essere
questo...
Boh...
L'interruttore potrebbe essere
questo...
Ultima modifica di
gianniniivo il 25 lug 2020, 18:29, modificato 1 volta in totale.
-

gianniniivo
9.045 7 11 13 - No Rank
- Messaggi: 2875
- Iscritto il: 5 feb 2019, 23:50
0
voti
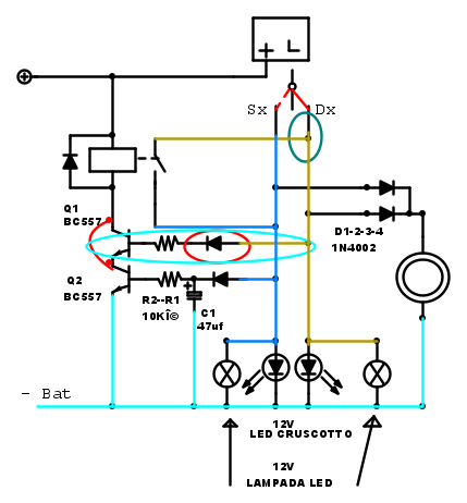
1) Il diodo cerchiato in rosso e' una modifica possibile tra quelle che avrei proposto una volta capito il problema
2) se colleghi il contatto del rele alla freccia DX (cerchio blu scuro) allora tutto il circuito cerchiato di celeste (transistor, resistenza e diodo) puo' essere sostituito con un "filo dritto" (collegamento rosso)
3) anche se il tutto funziona non e' un bel circuito perché - come detto in un post precedente - hai due frecce collegate contemporaneamente (in parallelo tra loro) come carico del lampeggiatore
4) se potessi riportare il contatto del rele al + della batteria (invece che alla freccia Dx) mantenendo il diodo che hai aggiunto mi faresti un favore togliendomi la curiosita' se il circuito funziona (o non funziona
Grazie
Ultima modifica di
elfo il 25 lug 2020, 18:42, modificato 1 volta in totale.
0
voti
0
voti
avevo provato come primo test,
ovvero diodo e filo del contatto sul +
ma come ti avevo scritto, dando il contatto a sx e poi subito a dx ,lampeggiano le luci di dx e quelle di sx restano accese fisse.
ovvero diodo e filo del contatto sul +
ma come ti avevo scritto, dando il contatto a sx e poi subito a dx ,lampeggiano le luci di dx e quelle di sx restano accese fisse.
0
voti
certo che ho tempo non vorrei che tu ti stufi.
il tester si, come ti dicevo sono un assoluto principiante in elettronica, e quindi niente oscilloscopio
ho provato a togliere diodo resistenza e transistor sulla linea del desto ma non funge,
ovvero quando alimento il destro lampeggia giusto,ma quando alimento il sinistro, lampeggiano tutte e due
grazie
il tester si, come ti dicevo sono un assoluto principiante in elettronica, e quindi niente oscilloscopio
ho provato a togliere diodo resistenza e transistor sulla linea del desto ma non funge,
ovvero quando alimento il destro lampeggia giusto,ma quando alimento il sinistro, lampeggiano tutte e due
grazie
0
voti
gianniniivo ha scritto:Già, più semplice di così... Una volta realizzato il circuitino su un mille fori, deve soltanto collegare due fili provenienti dal relay, uno al positivo di una lampadina delle frecce di sinistra e l'altro al positivo di una lampadina delle frecce di destra. Poi l'interruttore per alimentarlo...
Boh...
L'interruttore potrebbe essere
questo...
pensavo di poter evitare un secondo interruttore, se riesco a farlo con il mio....e di Elfo, preferirei.
grazie
0
voti
scusa Elfo, ma nelle moto e nelle auto, non so se lo sai...
le frecce singole e quelle doppie funzionano con una sola intermittenza....
grazie
le frecce singole e quelle doppie funzionano con una sola intermittenza....
grazie
Chi c’è in linea
Visitano il forum: Google [Bot] e 184 ospiti

Elettrotecnica e non solo (admin)
Un gatto tra gli elettroni (IsidoroKZ)
Esperienza e simulazioni (g.schgor)
Moleskine di un idraulico (RenzoDF)
Il Blog di ElectroYou (webmaster)
Idee microcontrollate (TardoFreak)
PICcoli grandi PICMicro (Paolino)
Il blog elettrico di carloc (carloc)
DirtEYblooog (dirtydeeds)
Di tutto... un po' (jordan20)
AK47 (lillo)
Esperienze elettroniche (marco438)
Telecomunicazioni musicali (clavicordo)
Automazione ed Elettronica (gustavo)
Direttive per la sicurezza (ErnestoCappelletti)
EYnfo dall'Alaska (mir)
Apriamo il quadro! (attilio)
H7-25 (asdf)
Passione Elettrica (massimob)
Elettroni a spasso (guidob)
Bloguerra (guerra)





