Transistor: TIP127 e' un darlington ma OK
Mosfet: IRLB3034S20C45C va bene (e' un logic level) ma e' enorme > 100 A
cerca su
digikey.com
mouser.com
it.rs-online.com
un mosfet logic level da pochi(ssimi) A
Resistenze:
- quella di sopra (tra base ed emettitore del TIP127) 560 ohm
- quella di sotto 2200 ohm
i valori sono approx.
Buona sperimentazione!
Circuito per lampeggio non funziona.
Moderatori:
carloc,
g.schgor,
BrunoValente,
IsidoroKZ
0
voti
mi spiace ma non funziona.
mi spiace di averti fatto perdere tempo, ma non ho voglia di romperti ulteriormente.
torno al mio vecchio circuito col difetto......
grazie di tutto ciao
mi spiace di averti fatto perdere tempo, ma non ho voglia di romperti ulteriormente.
torno al mio vecchio circuito col difetto......
grazie di tutto ciao
0
voti
no grazie lascia stare mi spiace ancora
grazie lo stesso
grazie lo stesso
0
voti
Ero curioso anch'io. Ho già incontrato questo circuito/funzione in un altro contesto (in cui è stato affrontato e risolto con un Arduino e un bagno di sangue per la poca conoscenza della programmazione dell'OP
). Certo li il funzionamento era simmetrico, non aveva importanza quale fosse la prima direzione impostata, bastava subito spostare dall'altra per avere il lampeggio globale. E alla disattivazione veniva comunque portato a termine l'eventuale periodo di acceso in corso (per evitare che i due relé potessero dare in qualche circostanza solo dei brevi impulsi).
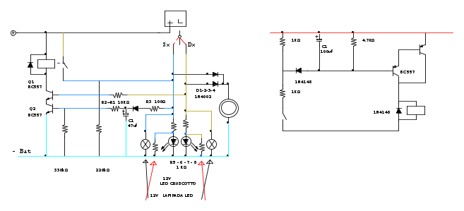
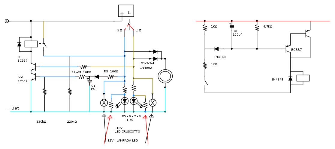
Il funzionamento del circuito in esame in questo thread invece è meno sofisticato, e il problema maggiore che si è evidenziato mi sembra sia il comportamento (elettrico) dell'intermittenza già presente (che immagino richieda un carico minimo per funzionare correttamente). Da quanto ho capito la versione con le quattro resistenze aggiuntive (evidenziate nel post 46) funzionava bene. Cos'è cambiato?
A margine: per l'eventuale sostituzione del relé con un componente allo stato solido avevo pensato a un bel p-mos di potenza (minimo un 40 A per avere una bassa rds-on). Se ho capito bene la batteria è da 12 V e quindi non sarebbe un problema raggiungere l'accensione completa del MOS portando il suo gate a massa:
Il funzionamento del circuito in esame in questo thread invece è meno sofisticato, e il problema maggiore che si è evidenziato mi sembra sia il comportamento (elettrico) dell'intermittenza già presente (che immagino richieda un carico minimo per funzionare correttamente). Da quanto ho capito la versione con le quattro resistenze aggiuntive (evidenziate nel post 46) funzionava bene. Cos'è cambiato?
A margine: per l'eventuale sostituzione del relé con un componente allo stato solido avevo pensato a un bel p-mos di potenza (minimo un 40 A per avere una bassa rds-on). Se ho capito bene la batteria è da 12 V e quindi non sarebbe un problema raggiungere l'accensione completa del MOS portando il suo gate a massa:
0
voti
vorrei chiedere a qualche volenteroso, e paziente se mi aiuta a correggere questo schema grazie
0
voti
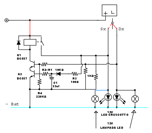
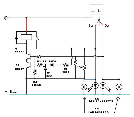
Soltanto piccole modifiche, che forse sono utili.
Una è l'aggiunta di una resistenza da 330 kohm sulla base del transistor.
e aumentare a 47 uF il condensatore, visto che c'è la resistenza sulla base.
Poi visto che funzionava l'ho lasciato così.
Una è l'aggiunta di una resistenza da 330 kohm sulla base del transistor.
e aumentare a 47 uF il condensatore, visto che c'è la resistenza sulla base.
Poi visto che funzionava l'ho lasciato così.
Alex
https://www.facebook.com/Elettronicaeelettrotecnica
<< vedi di pigliare arditamente in mano, il dizionario che ti suona in bocca,
se non altro è schietto e paesano.
(Giuseppe Giusti) <<
https://www.facebook.com/Elettronicaeelettrotecnica
<< vedi di pigliare arditamente in mano, il dizionario che ti suona in bocca,
se non altro è schietto e paesano.
(Giuseppe Giusti) <<
0
voti
grazie del suggerimento, ma il compito non è finito, a parte il fatto che mi piacerebbe sostituire il rele con un transistor, ma facendo delle prove non funzia,
dovrei aggiungere lo schema di destra a quello di sinistra e poi , ha ha, aggiungere anche il tuo schema, quello con il 4093.......
lo so il compito è arduo, ma mi piacerebbe portarlo a termine, se non è possibile o non te la senti dimmelo che abbandono tutto, piuttosto che rompere le scatole
grazie
dovrei aggiungere lo schema di destra a quello di sinistra e poi , ha ha, aggiungere anche il tuo schema, quello con il 4093.......
lo so il compito è arduo, ma mi piacerebbe portarlo a termine, se non è possibile o non te la senti dimmelo che abbandono tutto, piuttosto che rompere le scatole
grazie
Chi c’è in linea
Visitano il forum: Nessuno e 163 ospiti

Elettrotecnica e non solo (admin)
Un gatto tra gli elettroni (IsidoroKZ)
Esperienza e simulazioni (g.schgor)
Moleskine di un idraulico (RenzoDF)
Il Blog di ElectroYou (webmaster)
Idee microcontrollate (TardoFreak)
PICcoli grandi PICMicro (Paolino)
Il blog elettrico di carloc (carloc)
DirtEYblooog (dirtydeeds)
Di tutto... un po' (jordan20)
AK47 (lillo)
Esperienze elettroniche (marco438)
Telecomunicazioni musicali (clavicordo)
Automazione ed Elettronica (gustavo)
Direttive per la sicurezza (ErnestoCappelletti)
EYnfo dall'Alaska (mir)
Apriamo il quadro! (attilio)
H7-25 (asdf)
Passione Elettrica (massimob)
Elettroni a spasso (guidob)
Bloguerra (guerra)









