Buongiorno a tutti,
spero di non essere OT.
Molti anni fa NonnoG (perdonatemi ma ho solo il nik e spero sia ancora parte della comunità), mi ha aiutato realizzando questo amplificatore. Venerdì, dopo un temporale, tutto è andato a zoccole! non so come e perché ma non funziona più!
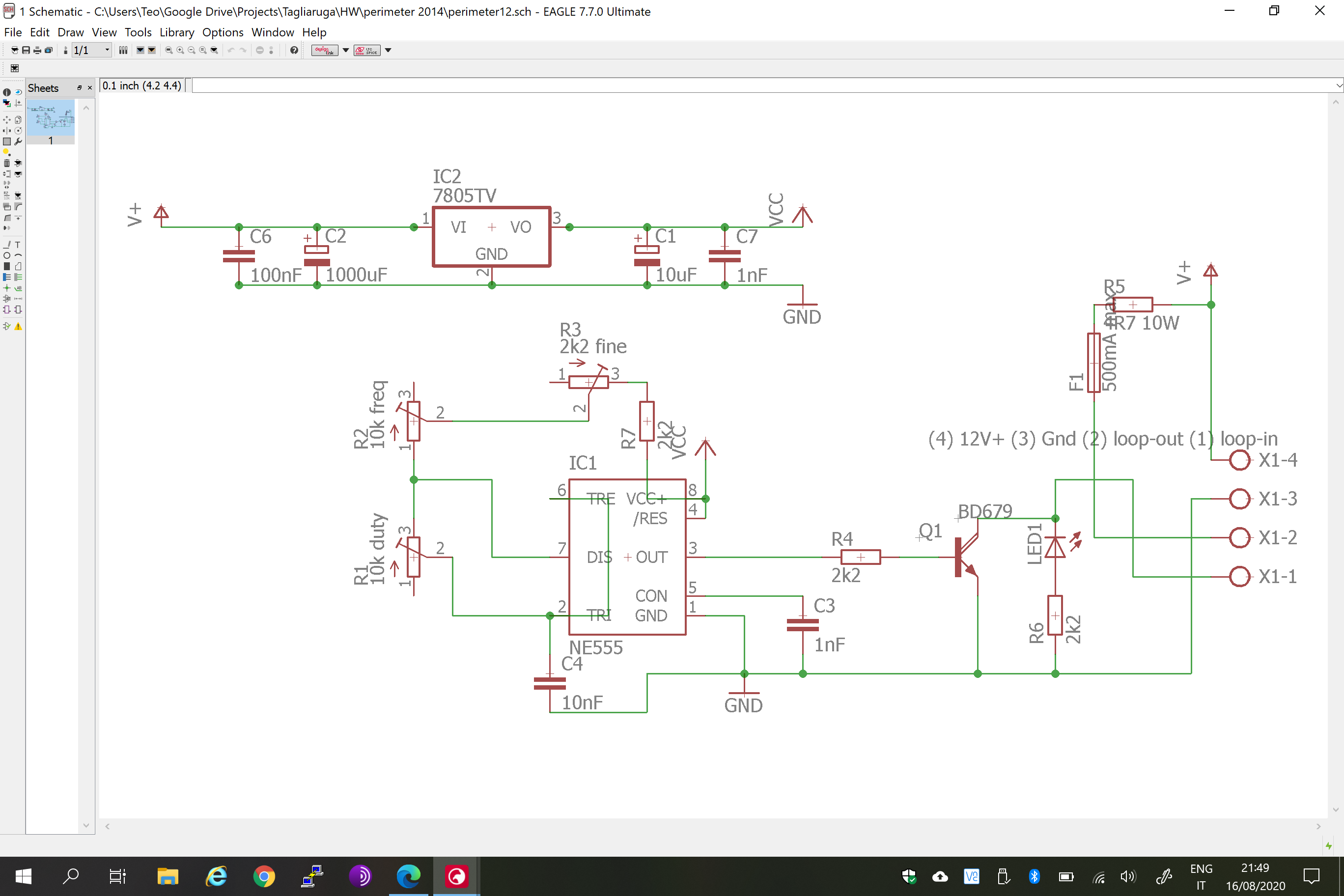
Mi spiego: ho fatto un robot tagliaerba ed ho interrato il filo per poter delimitare il perimetro. Nel filo girava un segnale di circa 40khz. Veniva poi rilevato (da un LC accoppiato correttamente) ed amplificato da questo circuitino. poi raddrizzato per avere un segnale che varia da 0 a vpp in base alla vicinanza del LC dal filo. Essendo molto poco ferrato in analogica chiedo se possibile modificare la frequenza alla quale dovrebbe essere stato tarato. Magari verso il basso. La nuova frequenza attuale è intorno ai 32 kHz.
Da quanto ricordo c'è un filtro che evita di tirare su porcherie... MA non lo "vedo" e non so come modificarlo.
Grazie in anticipo
rilevatore filo
Moderatore:
jordan20
14 messaggi
• Pagina 1 di 2 • 1, 2
0
voti
teo112 ha scritto:Molti anni fa NonnoG
NonnoG e ' l'Ing. Giovannni Schgor
La parte di schema che pubblichi e' un rivelatore di picco (OP-Amp a sx) seguito da un comparatore (OP-Amp a dx)
0
voti
...è da un po che non Vi leggo quindi non sapevo chi c'era o no! Grandi!!!
Carissimo Ing. Giovanni (comunque anche mia moglie la conosce per NonnoG! ogni volta che passiamo per Glorenza ci viene in mente!), grazie ancora. Si ha funzionato fino a venerdì! ora non più perché il problema non è li ma nel TX. Solo che è talmente stupido, e semplice che non ne vengo fuori. Anche lui sono circa 6 anni che va... ma ora anche riportandolo alla freq. di risonanza dell'LC non viene rilevato. Primo sintomo il robot era a tagliare i SASSI non l'erba!
Lo allego così vedete di che parlo.
Ho provato a sostituire il 555, il BD anche il 7805 (maldrado siano tutti "sani") ma il risultato non cambia... Ho smontato LC dal robot e messo sotto oscilloscopio e a qualche centimetro dal filo ho una sinusoide di quasi 1Vpp. Però la freq di risonanza è adesso intorno ai 32khz non 38 come in origine... Ecco perché non ne vengo fuori! la componentistica è la stessa da 6 anni e il Torno non Conta!
Vabbè adesso sono in ferie per 48h quindi prima di domani sera non posso fare prove... casomai vi posto qualche foto dell'oscilloscopio!
Grazie per l'aiuto e felice di avervi risentito!
0
voti
Ho staccato uno dei 2 LC dal robot e l'ho messo vicino al filo e collegato oscilloscopio. Vpp sinusoide rilevata è di circa 5 mV. ad una distanza di circa 15cm. Ho cercato di accordarla per avere il massimo picco dal LC.
Quello che mi fa strano è che prima del temporale di venerdì scorso, il robot sentiva il filo ad un metro con il trimmer R53 a fondo scala. altrimenti lo potevo vedere anche da 2 metri. Dove sto sbagliando???
La tensione su C7 è di circa 1V se il filo è a 2-3cm ma appena mi allontano va a 0!
Volevo allegare qualche foto dell'oscilloscopio ma il mio telefono non backuppa senza wifi... speriamo che domani mamma telecom risolva finalmente...
Notte
Quello che mi fa strano è che prima del temporale di venerdì scorso, il robot sentiva il filo ad un metro con il trimmer R53 a fondo scala. altrimenti lo potevo vedere anche da 2 metri. Dove sto sbagliando???
La tensione su C7 è di circa 1V se il filo è a 2-3cm ma appena mi allontano va a 0!
Volevo allegare qualche foto dell'oscilloscopio ma il mio telefono non backuppa senza wifi... speriamo che domani mamma telecom risolva finalmente...
Notte
0
voti
Allego 2 foto dell'oscilloscopio... "555" è l'uscita del 555 (una discreta onda quadra) e il rilevato da LC a circa 20cm. Mentre "direct" c'è l'uscita dopo il transistor e con il filo collegato e il segnale rilevato a pochi cm.
In teoria l'amplificazione dovrebbe essere abbastanza buona, circuitalmente parlando. Intendo quando da LC escono circa 50mV pp dovrebbe riuscire a tirarlo su... o sbaglio?
Nel frattempo ho cambiato i 2 LM358 ma non cambia nulla. I valori di resistenze e condensatori entro il 10% quindi non credo siano la causa...
Non mi capacito...
In teoria l'amplificazione dovrebbe essere abbastanza buona, circuitalmente parlando. Intendo quando da LC escono circa 50mV pp dovrebbe riuscire a tirarlo su... o sbaglio?
Nel frattempo ho cambiato i 2 LM358 ma non cambia nulla. I valori di resistenze e condensatori entro il 10% quindi non credo siano la causa...
Non mi capacito...
14 messaggi
• Pagina 1 di 2 • 1, 2
Chi c’è in linea
Visitano il forum: Google Adsense [Bot] e 42 ospiti

Elettrotecnica e non solo (admin)
Un gatto tra gli elettroni (IsidoroKZ)
Esperienza e simulazioni (g.schgor)
Moleskine di un idraulico (RenzoDF)
Il Blog di ElectroYou (webmaster)
Idee microcontrollate (TardoFreak)
PICcoli grandi PICMicro (Paolino)
Il blog elettrico di carloc (carloc)
DirtEYblooog (dirtydeeds)
Di tutto... un po' (jordan20)
AK47 (lillo)
Esperienze elettroniche (marco438)
Telecomunicazioni musicali (clavicordo)
Automazione ed Elettronica (gustavo)
Direttive per la sicurezza (ErnestoCappelletti)
EYnfo dall'Alaska (mir)
Apriamo il quadro! (attilio)
H7-25 (asdf)
Passione Elettrica (massimob)
Elettroni a spasso (guidob)
Bloguerra (guerra)




