Buon pomeriggio a tutti.
Ho realizzato un semplice mixer ad operazionali come da foto (spero si veda) per raccogliere i segnali di 4 dischi piezoelettrici e convogliarli dentro un altro operazionale per amplificare ulteriormente il segnale e poi utilizzarlo.
Uso due NE5532 per gli ingressi e ho notato che riscaldano molto. Con il termometro arrivano a 45°C. Mi sembra strana la cosa, anche perché l'amplificatore di uscita è praticamente freddo.
Secondo voi ho sbagliato qualcosa?
Grazie anticipatamente Alberto
Operazionali NE5532 surriscaldano
Moderatori:
carloc,
g.schgor,
BrunoValente,
IsidoroKZ
16 messaggi
• Pagina 1 di 2 • 1, 2
3
voti
'ndo vanno i punti con ???
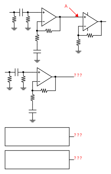
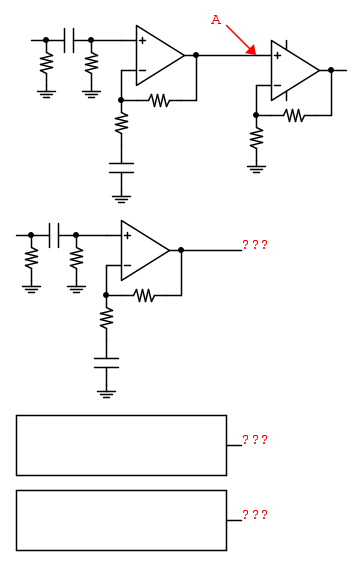
Se sono collegati tra loro e al punto A i 4 OP-Amp di ingresso hanno le uscite in corto tra loro (e quindi "sudano"
)
Se sono collegati tra loro e al punto A i 4 OP-Amp di ingresso hanno le uscite in corto tra loro (e quindi "sudano"
1
voti
Eccolo il motivo.
Si i punti 2-3-4 vanno tutti dentro l'operazionale.
Metto una resistenza in serie da 10k....
Si i punti 2-3-4 vanno tutti dentro l'operazionale.
Metto una resistenza in serie da 10k....
-

maredentro72
35 2 - Messaggi: 46
- Iscritto il: 24 dic 2012, 22:04
0
voti
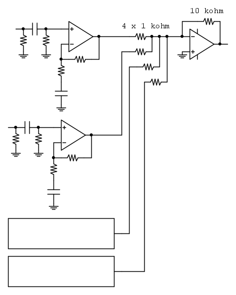
Forse questo schema potrebbe andare
0
voti
Grazie elfo, come mai entri nell'ingresso invertente nel secondo op?
-

maredentro72
35 2 - Messaggi: 46
- Iscritto il: 24 dic 2012, 22:04
0
voti
1
voti
Il sito di Elliot Sound è meraviglioso e mi è spesso fonte di aiuto anche se non è facilissimoo leggerlo in inglese.
L'articolo che mi hai linkato non lo avevo mai letto e lo ho trovato interessante (mai avrei pensato a quanti problemi può celare un semplicissimo mixaggio) ma non ho trovato risposta al perché sei entrato nell'ingresso invertente.
Almeno non sono riuscito a tradurla.
Ti spiego ulteriormente a cosa mi serve tutto il mio marchingegno.
Ho quattro sensori a disco piezo, sono incollati ad un disco inox di circa 160mm di diametro e "raccolgono" delle vibrazioni.
Il mixer mi serve primo per sommare (termine errato perché non sommo ma palallelo) i segnali, cominciare ad amplificarli in tensione e spedirli in in altro opamp per amplificare ulteriormente.
Poi passo tutto ad un raddrizzatore di precisione full wave ed il risultato ad Arduino.
Il segnale finale dovrà essere una tensione che da pochi mv (rumore gratuito me lo creo già io) arriva ai 5V e questo dipenderà dall'entità della vibrazione.
Ora tutto è funzionante anche all'oscilloscopio, con i giusti segni + e - solamente che i due doppi opamp in ingresso scaldano una cifra.
Domani metterò le resistenze come mi hai fatto vedere tu e tutto tornerá nella norma.
Poi, cosa che spero di non sbagliare potrei avere un problema di impedenze tra uno stadio e il successivo ma il mio sapere non mi permette mi metterci tanta mano.
L'articolo che mi hai linkato non lo avevo mai letto e lo ho trovato interessante (mai avrei pensato a quanti problemi può celare un semplicissimo mixaggio) ma non ho trovato risposta al perché sei entrato nell'ingresso invertente.
Almeno non sono riuscito a tradurla.
Ti spiego ulteriormente a cosa mi serve tutto il mio marchingegno.
Ho quattro sensori a disco piezo, sono incollati ad un disco inox di circa 160mm di diametro e "raccolgono" delle vibrazioni.
Il mixer mi serve primo per sommare (termine errato perché non sommo ma palallelo) i segnali, cominciare ad amplificarli in tensione e spedirli in in altro opamp per amplificare ulteriormente.
Poi passo tutto ad un raddrizzatore di precisione full wave ed il risultato ad Arduino.
Il segnale finale dovrà essere una tensione che da pochi mv (rumore gratuito me lo creo già io) arriva ai 5V e questo dipenderà dall'entità della vibrazione.
Ora tutto è funzionante anche all'oscilloscopio, con i giusti segni + e - solamente che i due doppi opamp in ingresso scaldano una cifra.
Domani metterò le resistenze come mi hai fatto vedere tu e tutto tornerá nella norma.
Poi, cosa che spero di non sbagliare potrei avere un problema di impedenze tra uno stadio e il successivo ma il mio sapere non mi permette mi metterci tanta mano.
-

maredentro72
35 2 - Messaggi: 46
- Iscritto il: 24 dic 2012, 22:04
0
voti
Sicuro che servano le resistenze da 47k e i condensatori da 220n? I dischi piezo hanno un'impedenza d'uscita molto alta e tendenzialmente capacitiva.
Aggiungerei due diodi protettivi per evitare che un'eventuale vibrazione troppo forte (ad esempio un urto generi un picco di segnale tanto ampio da danneggiare l'ingresso dell'operazionale
Aggiungerei due diodi protettivi per evitare che un'eventuale vibrazione troppo forte (ad esempio un urto generi un picco di segnale tanto ampio da danneggiare l'ingresso dell'operazionale
-

SediciAmpere
4.187 5 5 8 - Master

- Messaggi: 4847
- Iscritto il: 31 ott 2013, 15:00
0
voti
Provo ad eliminare le resistenze, per quanto riguarda l'ampiezza massima quel tipo di capsule per quanto le batti non arrivano a +-5V.
Diodo intendi tipo quello che si mette in parallelo alla bobina dei relay in continua?
Per il condensatore era mio intento fare un passa basso del primo ordine per eliminare il ronzio della 50Hz sempre latente ma mi sono accorto che i valori RC sono totalmente sbagliati e il tutto non mi serve perché ho fatto una massa a stella e il rumore è veramente trascurabile.
Diodo intendi tipo quello che si mette in parallelo alla bobina dei relay in continua?
Per il condensatore era mio intento fare un passa basso del primo ordine per eliminare il ronzio della 50Hz sempre latente ma mi sono accorto che i valori RC sono totalmente sbagliati e il tutto non mi serve perché ho fatto una massa a stella e il rumore è veramente trascurabile.
-

maredentro72
35 2 - Messaggi: 46
- Iscritto il: 24 dic 2012, 22:04
16 messaggi
• Pagina 1 di 2 • 1, 2
Chi c’è in linea
Visitano il forum: Nessuno e 150 ospiti

Elettrotecnica e non solo (admin)
Un gatto tra gli elettroni (IsidoroKZ)
Esperienza e simulazioni (g.schgor)
Moleskine di un idraulico (RenzoDF)
Il Blog di ElectroYou (webmaster)
Idee microcontrollate (TardoFreak)
PICcoli grandi PICMicro (Paolino)
Il blog elettrico di carloc (carloc)
DirtEYblooog (dirtydeeds)
Di tutto... un po' (jordan20)
AK47 (lillo)
Esperienze elettroniche (marco438)
Telecomunicazioni musicali (clavicordo)
Automazione ed Elettronica (gustavo)
Direttive per la sicurezza (ErnestoCappelletti)
EYnfo dall'Alaska (mir)
Apriamo il quadro! (attilio)
H7-25 (asdf)
Passione Elettrica (massimob)
Elettroni a spasso (guidob)
Bloguerra (guerra)


